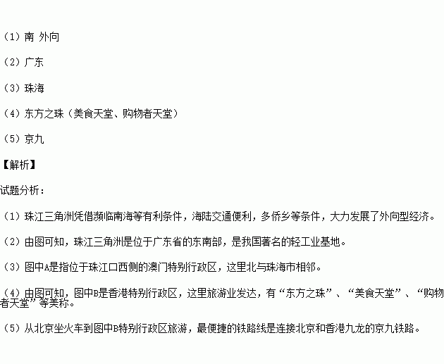
读图“珠江三角洲地区图”,完成下列各题。
![]()
(1)珠江三角洲凭借濒临 海等有利条件,大力发展 型经济。
(2)珠江三角洲位于 省东南部。
(3)图中与A特别行政区相邻的经济特区是 市。
(4)图中B特别行政区旅游业发达,有“ ”等美誉。
(5)从北京坐火车到图中B特别行政区旅游,最便捷的铁路线是 线。
科目:初中地理 来源:2015-2016学年湖南省永州市祁阳县八年级会考二模地理试卷(解析版) 题型:选择题
小明一天接到爸爸打来的电话,爸爸说:“我们科学考察地点以东为西半球、以西为东半球、以北有极昼极夜现象、以南为温带。”该点地理坐标是
A.160°E、66.5°S B.160°E、66.5°N
C.20°W、66.5°S D.20°W、66.5°N
查看答案和解析>>
科目:初中地理 来源:2015-2016学年海南省八年级下学期知识竞赛地理试卷(解析版) 题型:选择题
关于我国土地资源叙述不正确的是:( )
A.土地类型齐全,耕地比重小
B.耕地多,难以利用的土地少
C.地区分布不均
D.十分珍惜、合理利用土地和切实保护耕地
查看答案和解析>>
科目:初中地理 来源:2015-2016学年海南省八年级下学期知识竞赛地理试卷(解析版) 题型:选择题
亚洲受夏季风的影响明显,易发生旱涝灾害,其频发的地区主要是( )
A.亚洲东部和南部 B.亚洲东部和西部
C.亚洲中部和南部 D.亚洲东部和北部
查看答案和解析>>
科目:初中地理 来源:2015-2016学年海南省八年级下学期知识竞赛地理试卷(解析版) 题型:选择题
“十一”黄金周,王伟一家自驾车从所在市到北京游览,最适用的地图是( )
A.中国铁路交通图 B.中国公路交通图
C.世界政区图 D.中国地形图
查看答案和解析>>
科目:初中地理 来源:2015-2016学年广西平南县八年级会考模拟训练一地理试卷(解析版) 题型:选择题
我国人口密度最小的地理区域是
A.西北地区 B.北方地区
C.青藏地区 D.南方地区
查看答案和解析>>
科目:初中地理 来源:2015-2016学年广西平南县八年级会考模拟训练一地理试卷(解析版) 题型:选择题
某公司要将80万吨水泥由贵港运往广州,最适宜的运输方式是
A.公路 B.水路 C.铁路 D.航空
查看答案和解析>>
科目:初中地理 来源:2015-2016学年广东省阳江市九年级下中考模拟9地理试卷(解析版) 题型:选择题
珠江三角洲,依靠独特的地理优势,成为我国的“南大门”.结合所学知识,回答下列问题.
1.下列关于珠江三角洲的叙述,不正确的是( )
A.位于广东省的东南部,珠江下游
B.毗邻港澳地区,与东南亚隔海相望
C.面向我国东海,海陆交通便利
D.是对外开放前沿,全国著名的侨乡
2.下列经济特区位于珠江三角洲的是( )
A.深圳、厦门 B.汕头、广州
C.珠海、海南 D.珠海、深圳
3.珠江三角洲发展工业的独特优势是( )
A.靠近港澳和东南亚,许多地方是侨乡
B.工业发展历史悠久,工业基础雄厚
C.人口密集,劳动力资源丰富
D.自然资源类型齐全,储量丰富
4.下列关于珠江三角洲工业发展限制因素的叙述正确的是( )
A.能源供应不足,矿产贫乏 B.水源不足
C.科技水平低 D.劳动力文化素质
5.港澳地区与珠江三角洲地区合作的基本模式是( )
A.前店后厂 B.前厂后店 C.生产与销售 D.互惠互利
查看答案和解析>>
科目:初中地理 来源:2015-2016学年广东省阳江市九年级下中考模拟8地理试卷(解析版) 题型:选择题
傣族聚居在云南南部,住竹楼,着短衣长裙,因为他们要适应 ( )
A、炎热的气候 B、干旱的环境
C、地表崎岖的地形 D、少雨的气候
查看答案和解析>>
湖北省互联网违法和不良信息举报平台 | 网上有害信息举报专区 | 电信诈骗举报专区 | 涉历史虚无主义有害信息举报专区 | 涉企侵权举报专区
违法和不良信息举报电话:027-86699610 举报邮箱:58377363@163.com