¶ÁͼÎIJÄÁϻشðÎÊÌâ¡£
²ÄÁÏ£ºÖÐÑëÆøÏǫ́5ÔÂ30ÈÕ06ʱ¼ÌÐø·¢²¼¸ßλÆÉ«Ô¤¾¯¡£Ô¤¼Æ½ñÌì°×Ì죬ºÓ±±ÖÐÄϲ¿¡¢±±¾©¡¢Ìì½ò¡¢»Æ»´´ó²¿¡¢½»´´ó²¿¡¢É½Î÷Öв¿¡¢ÄþÏı±²¿¡¢Ð½®ÄϽ®ÅèµØ¡¢ÔÆÄÏÖв¿¡¢¹ã¶«Öв¿µÈµØÓÐ35¡æÒÔÉϵĸßÎÂÌìÆø¡£¡¾°æÈ¨ËùÓУº21½ÌÓý¡¿
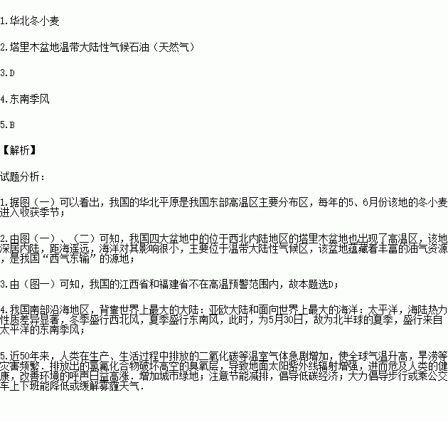
![]()
1.ÓÉͼ£¨Ò»£©¿ÉÖª£¬ÎÒ¹ú¶«²¿¸ßÎÂÇøÖ÷·Ö²¼ÔÚÆ½Ô£¬Ä¿Ç°¸ÃƽÔÖ÷ÒªµÄÁ¸Ê³×÷ÎïÒѾ½øÈëÊÕ»ñÆÚ¡£
2.ÓÉͼ£¨Ò»£©¡¢£¨¶þ£©¿ÉÖª£¬ÎÒ¹úËÄ´óÅèµØÖеÄÅèµØÒ²³öÏÖÁ˸ßÎÂÇø£¬ËüÖ÷ҪλÓÚ_________ÆøºòÇø£¬¸ÃÅèµØÔ̲Ø×ŷḻµÄ×ÊÔ´¡£
3.ÓÉ£¨Í¼Ò»£©¿ÉÖª£¬ÏÂÁÐÊ¡ÇøÖУ¬²»ÔÚ¸ßÎÂÔ¤¾¯·¶Î§ÄÚµÄÒ»×éÊÇ
A£®±±¾©ºÓ±±
B£®Î÷²ØÉ½¶«
C£®ºÓÄÏн®
D£®½Î÷¸£½¨
4.´Ëʱ£¬À´×Ô̫ƽÑóµÄ¼¾·ç£¬¿ªÊ¼Ó°ÏìÎÒ¹úÄϲ¿Ñغ£µØÇø¡£
5.½üÄêÀ´£¬ÎÒ¹ú¶àµØ¶à´Î·¢ÉúÑÏÖØµÄÎíö²ÌìÆø£¬¸øÈËÃÇÉú²ú¡¢Éú»î´øÀ´¼«´óµÄΣº¦£¬¸ÄÉÆ»·¾³µÄºôÉùÈÕÒæ¸ßÕÇ£®ÏÂÁÐÐÐΪÖУ¬ÄܽµµÍ»ò»º½âÎíö²ÌìÆøµÄÊÇ
¢ÙÔö¼Ó³ÇÊÐÂ̵Ø
¢Ú×¢Òâ½ÚÄܼõÅÅ£¬³«µ¼µÍ̼¾¼Ã
¢Û´óÁ¦Íƹã¼ÒͥСÆû³µµÄʹÓÃ
¢Ü´óÁ¦³«µ¼²½Ðлò³Ë¹«½»³µÉÏϰà
¢ÝÅ©ÃñȼÉսոѷÊÌ
A£®¢Ù¢Ú¢Û
B£®¢Ù¢Ú¢Ü
C£®¢Ú¢Û¢Ý
D£®¢Ù¢Ü¢Ý
| Äê¼¶ | ¸ßÖÐ¿Î³Ì | Äê¼¶ | ³õÖÐ¿Î³Ì |
| ¸ßÒ» | ¸ßÒ»Ãâ·Ñ¿Î³ÌÍÆ¼ö£¡ | ³õÒ» | ³õÒ»Ãâ·Ñ¿Î³ÌÍÆ¼ö£¡ |
| ¸ß¶þ | ¸ß¶þÃâ·Ñ¿Î³ÌÍÆ¼ö£¡ | ³õ¶þ | ³õ¶þÃâ·Ñ¿Î³ÌÍÆ¼ö£¡ |
| ¸ßÈý | ¸ßÈýÃâ·Ñ¿Î³ÌÍÆ¼ö£¡ | ³õÈý | ³õÈýÃâ·Ñ¿Î³ÌÍÆ¼ö£¡ |
¿ÆÄ¿£º³õÖеØÀí À´Ô´£º2016-2017ѧÄ긣½¨Ê¡½ú½Êгõ¶þÉÏÆÚÖеØÀíÊÔ¾í£¨½âÎö°æ£© ÌâÐÍ£º×ÛºÏÌâ
¶ÁÏÂͼ£¬»Ø´ðÏÂÁÐÎÊÌâ¡£
![]()
1.ͼÖÐAÊÇ Ê¡£¬DÊ¡µÄ¼ò³ÆÊÇ £¬Î¬Îá¶û×å¾Û¾ÓµÄÊ¡·ÝÊÇ £¨Ð´Ê¡·ÝÈ«³Æ£©
2.ͼÖÐFÊÇ É½Âö£¬¸ÃɽÂöÒÔ¶«ÊÇ Æ½Ô¡£
3.»ÆºÓÊÇÎÒÃǵÄĸÇ׺ÓËýÔÚCÊ¡È뺣£¬CÊ¡µÄÐÐÕþÖÐÐÄÊÇ Ëý×¢ÈëµÄÊÇ º£¡£
²é¿´´ð°¸ºÍ½âÎö>>
¿ÆÄ¿£º³õÖеØÀí À´Ô´£º2016-2017ѧÄê°²»ÕÍ©³Ç»Æ¸Ú³õ¼¶ÖÐѧ³õ¶þÉϵÚÒ»´ÎÔ¿¼µØÀíÊÔ¾í£¨½âÎö°æ£© ÌâÐÍ£ºÑ¡ÔñÌâ
ÏÂͼÖУ¬ÓëÎÒ¹úµØÊÆÌØÕ÷×î½Ó½üµÄʾÒâͼÊÇ
![]()
²é¿´´ð°¸ºÍ½âÎö>>
¿ÆÄ¿£º³õÖеØÀí À´Ô´£º2016-2017ѧÄê°²»ÕÊ¡°²ÇìÊгõ¶þÉÏÆÚÖеØÀíÊÔ¾í£¨½âÎö°æ£© ÌâÐÍ£ºÑ¡ÔñÌâ
ÊÀ½çÉÏ×î¸ßµÄ¸ßÔ£¬±»³ÆÎª¡°ÊÀ½çÎݼ¹¡±µÄ¸ßÔÊÇ
A£®Çà²Ø¸ßÔ
B£®»ÆÍÁ¸ßÔ
C£®ÄÚÃɹŸßÔ
D£®Ôƹó¸ßÔ
²é¿´´ð°¸ºÍ½âÎö>>
¿ÆÄ¿£º³õÖеØÀí À´Ô´£º2016-2017ѧÄê°²»ÕÊ¡°²ÇìÊгõ¶þÉÏÆÚÖеØÀíÊÔ¾í£¨½âÎö°æ£© ÌâÐÍ£ºÑ¡ÔñÌâ
ÏÂÁÐÐÐÕþÖÐÐÄÈ«²¿ÊôÓÚ×ÔÖÎÇøµÄÊÇ:
A£®ÎÚ³ľÆë ÀÈø ÄÏÄþ ºôºÍºÆÌØ
B£®Ì«Ô Òø´¨ ºôºÍºÆÌØ ¹þ¶û±õ
C£®³É¶¼ Î÷Äþ ÄÏÄþ ³¤´º
D£®¼ÃÄÏ Ê¯¼Òׯ Ö£ÖÝ ºÏ·Ê
²é¿´´ð°¸ºÍ½âÎö>>
¿ÆÄ¿£º³õÖеØÀí À´Ô´£º2016-2017ѧÄê¸ÊËàÊ¡³õ¶þÉÏÆÚÖеØÀíÊÔ¾í£¨½âÎö°æ£© ÌâÐÍ£ºÑ¡ÔñÌâ
ÎÒ¹ú´ó²¿·ÖÁìÍÁλÓÚ¡°µØÇòÎå´ø¡±ÖеÄ
A£®ÈÈ´ø
B£®±±Î´ø
C£®ÄÏδø
D£®±±º®´ø
²é¿´´ð°¸ºÍ½âÎö>>
¿ÆÄ¿£º³õÖеØÀí À´Ô´£º2016-2017ѧÄê¸ÊËàÊ¡³õ¶þÉÏÆÚÖеØÀíÊÔ¾í£¨½âÎö°æ£© ÌâÐÍ£ºÑ¡ÔñÌâ
¶ÔÎÒ¹úũҵÉú²úÓ°Ïì×î´óµÄÆøºòÔÖº¦ÊÇ
A£®º®³±
B£®Ì¨·ç
C£®Ëª¶³
D£®¸Éºµ
²é¿´´ð°¸ºÍ½âÎö>>
¿ÆÄ¿£º³õÖеØÀí À´Ô´£º2016-2017ѧÄê¸ÊËàÊ¡³õ¶þÉÏÆÚÖеØÀíÊÔ¾í£¨½âÎö°æ£© ÌâÐÍ£ºÑ¡ÔñÌâ
ÎÒ¹ú¼ÈÊÇÒ»¸ö½µØ´ó¹ú£¬Ò²ÊǺ£Ñó´ó¹ú£®ÏÂÁÐÓйØÎÒ¹ú±ôÁٵĺ£Ñó£¬ÐðÊöÕýÈ·µÄÊÇ
A£®¶«º£ºÍÇíÖݺ£Ï¿ÊôÓÚÎÒ¹úµÄÄÚº£
B£®Ì¨Í嵺¶«º£°¶±ôÁÙÓ¡¶ÈÑó
C£®Ïã¸Û¡¢°ÄÃűôÁÙÄϺ£
D£®»ÆºÓ¶«Á÷×¢Èë»Æº£
²é¿´´ð°¸ºÍ½âÎö>>
¿ÆÄ¿£º³õÖеØÀí À´Ô´£º2016-2017ѧÄêÄÚÃɹźôºÍºÆÌØÊгõÒ»ÉÏÆÚÖеØÀíÊÔ¾í£¨½âÎö°æ£© ÌâÐÍ£ºÑ¡ÔñÌâ
Óû½¨Ò»×ù·¿×Ó£¬Ê¹ËüµÄËÄÖÜ´°»§¶¼³¯±±£¬Õâ×ù·¿×ÓÓ¦½¨ÔÚ
A£®±±¼«
B£®³àµÀ
C£®Äϼ«
D£®0¡ã¾Ïß
²é¿´´ð°¸ºÍ½âÎö>>
¹ú¼ÊѧУÓÅÑ¡ - Á·Ï°²áÁбí - ÊÔÌâÁбí
ºþ±±Ê¡»¥ÁªÍøÎ¥·¨ºÍ²»Á¼ÐÅÏ¢¾Ù±¨Æ½Ì¨ | ÍøÉÏÓк¦ÐÅÏ¢¾Ù±¨×¨Çø | µçÐÅթƾٱ¨×¨Çø | ÉæÀúÊ·ÐéÎÞÖ÷ÒåÓк¦ÐÅÏ¢¾Ù±¨×¨Çø | ÉæÆóÇÖȨ¾Ù±¨×¨Çø
Î¥·¨ºÍ²»Á¼ÐÅÏ¢¾Ù±¨µç»°£º027-86699610 ¾Ù±¨ÓÊÏ䣺58377363@163.com