精英家教网 > 初中地理 > 题目详情

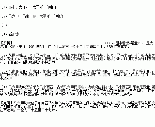
读马六甲海峡示意图,回答问题

(1)、写出图中字母所代表的地理事物的名称:A为________洲,B为_________洲。

(2)、图中E海峡的名称是______________海峡,它位

于______________半岛与苏门答腊岛之间,是连接______________洋与______________洋之间的海上通道。

(3)、东南亚的位置特征为( )

A.“五海三地之地” B.“十字路口”的位置

C.连接东西方的铁路枢纽 D.无法说清楚

(4)此海峡两岸有三个国家,其中经济发达,号称“花园城市”的岛国是:______________。

练习册系列答案
相关习题

科目:初中地理 来源:湖北省随州市2017届九年级下学期周末考试(三)文综-地理试卷 题型:综合题

油菜是一种油料作物,花期大约为一个月。读我国四大地理区域示意图,回答问题。

(1)A 、B两地分别在4月和7月盛开美丽的油菜花。B地油菜开花时间更迟的原因主要是:B地位于我国地势的第________级阶梯上,海拔高,气温________。

(2)图中________(山脉)—淮河一线与1月________℃等温线接近。

(3)A位于我国四大地理区域中的________地区,该地区耕地类型主要为________(水田或旱地)。

(4)B地区是________族(少数民族)聚居地,本区的农业以畜牧业为主,_______被称为“高原之舟”。

查看答案和解析>>

科目:初中地理 来源:广东省深圳市宝安区2016-2017学年七年级下学期期中考试综合地理试卷 题型:选择题

导致欧洲西部畜牧业发达的主要因素是( )

A. 终年温和湿润的气候 B. 平原为主的地形

C. 发达的内河航运 D. 欧洲人的生活习性

查看答案和解析>>

科目:初中地理 来源:广东省深圳市宝安区2016-2017学年七年级下学期期中考试综合地理试卷 题型:选择题

有关南、北美洲的叙述正确的是( )

A.都直接濒临大西洋、北冰洋和太平洋

B.原来陆地是相连的,后被巴拿马运河隔开

C.地形区分为东部、中部和西部三部分

D.落基山脉自北向南纵贯两洲西部

查看答案和解析>>

科目:初中地理 来源:广东省深圳市宝安区2016-2017学年七年级下学期期中考试综合地理试卷 题型:选择题

下列关于亚洲地形的说法正确的是( )

A. 以山地、平原为主,中部高、四周低

B. 以山地、高原为主,西高东低

C. 以山地、高原为主,中部高、四周低

D. 以山地、丘陵为主,中部高、四周低

查看答案和解析>>

科目:初中地理 来源:[首发]陕西省延安市大学区校际联盟2016-2017学年七年级下学期期中考试地理试卷 题型:判断题

世界上人口增长最快的大洲是欧洲。 ( )

查看答案和解析>>

科目:初中地理 来源:[首发]陕西省延安市大学区校际联盟2016-2017学年七年级下学期期中考试地理试卷 题型:选择题

世界上火山最多,有“火山国”之称的国家是( )

A.菲律宾 B.马来西亚 C.印度 D.印度尼西亚

查看答案和解析>>

科目:初中地理 来源:[首发]陕西省延安市大学区校际联盟2016-2017学年七年级下学期期中考试地理试卷 题型:选择题

亚洲冬季风的特点是( )

A. 温和干燥 B. 温和湿润 C. 寒冷干燥 D. 寒冷湿润

查看答案和解析>>

科目:初中地理 来源:山东省威海市2017届八年级下学业水平模拟调研地理试卷 题型:选择题

关于下图中地理分界线的说法,正确的是( )

①A线是季风区与非季风区的分界线 ②B线是农耕区与牧区的分界线 ③C线是我国人口地理分界线(黑河-腾冲一线) ④D线是暖温带与亚热带的分界线 ⑤E线是内流区域与外流区域的分界线

A. ②③④ B. ①③④ C. ②③⑤ D. ①②⑤

查看答案和解析>>

同步练习册答案