精英家教网 > 初中化学 > 题目详情

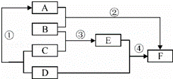
A﹣H是初中化学常见的物质,其相互转化关系如图所示,其中A是人体胃液中帮助消化的物质,B用于改良酸性土壤.

(1)D的化学式为      

(2)A转化为E的化学方程式为      ,其反应基本类型属于      ;B转化为H的化学方程式为      

(3)分别写出物质F和H的一种用途            


考点:

物质的鉴别、推断;反应类型的判定;书写化学方程式、文字表达式、电离方程式.

专题:

框图型推断题.

分析:

此题的突破口为:A是人体胃液中帮助消化的物质,则为盐酸;B用于改良酸性土壤,因此是熟石灰氢氧化钙,C,D是A,B反应产生的,C又能通电分解,因此C是水,则D是氯化钙;C通电分解生成氢气和氧气,盐酸与活泼金属反应可以生成氢气,故E是氢气,F为氧气;B,D都能生成白色沉淀H,故H是碳酸钙;二氧化碳和氢氧化钙反应产生碳酸钙,氯化钙和碳酸钠的反应产生碳酸钙沉淀和氯化钠,然后根据反应进行推理即可.

解答:

解:由于A是人体胃液中帮助消化的物质,则为盐酸;B用于改良酸性土壤,因此是熟石灰氢氧化钙,C,D是A,B反应产生的,C又能通电分解,因此C是水,则D是氯化钙;C通电分解生成氢气和氧气,盐酸与活泼金属反应可以生成氢气,故E是氢气,F为氧气;B,D都能生成白色沉淀H,故H是碳酸钙;二氧化碳和氢氧化钙反应产生碳酸钙,氯化钙和碳酸钠的反应产生碳酸钙沉淀和氯化钠;

(1)由分析可知D为氯化钙;

(2)稀盐酸与活泼金属铁可以反应生成氯化亚铁和氢气,反应类型是置换;二氧化碳(碳酸钠溶液)和氢氧化钙反应产生碳酸钙和水(氢氧化钠);

(3)F为氧气,可以共给呼吸、支持燃烧等;

H为碳酸钙,可以用于建筑材料或补钙剂.

答案:

(1)CaCl2

(2)Fe+2HCl=FeCl2+H2↑;    置换反应;Ca(OH)2+CO2=CaCO3↓+H2O ( 或Ca(OH)2+Na2CO3=CaCO3↓+2NaOH);

(3)供给呼吸(或支持燃烧等);    重要的建筑材料(或作补钙剂等).

点评:

本题属于框图式推断题,掌握常见的氧化物、酸、碱、盐的性质及常见物质的俗名及用途,学会找出题目的突破口,导出结论,最后别忘了把结论代入原题中验证.

 

 

练习册系列答案
相关习题

科目:初中化学 来源: 题型:


下列有关说法中不正确的是(  )

 

A.

酸溶液中都含有H+,所以有相似的化学性质

 

B.

酸、碱在水溶液中都可解离出带电的粒子

 

C.

在实验室,常用浓硫酸来干燥某些气体

 

D.

医疗上的生理盐水是0.9%的纯碱溶液

查看答案和解析>>

科目:初中化学 来源: 题型:


硅钢可用于制造变压器的铁芯,某化学兴趣小组的同学为了验证硅钢(主要含有Fe、C、Si),设计了如图的试验流程(有些反应的部分反应物和生成物已省略).查阅资料发现常温下,单质硅(Si)不能与盐酸反应,但能与氢氧化钠溶液反应(Si+2NaOH+H2O═Na2SiO2+2H2↑).

根据以上信息,回答下列问题:

(1)固体A的成分为  ,滤液B中的金属阳离子为 

(2)写出步骤⑦中发生反应的化学方程式 ;其基本反应类型为  

(3)在过滤操作时,若发现滤液浑浊,应  

(4)步骤⑤中发生的是化合反应,尝试写出其化学方程式  

查看答案和解析>>

科目:初中化学 来源: 题型:


如图是初中化学中六种常见物质之间的转化关系图.

已知A、D、F均为单质,其中D、F为金属单质,D的合金是使用最多的金属材料;B为氧化物,C是一种常见的酸,E(相对分子质量

为160)的溶液呈蓝色.试回答下列问题:(框图中的反应条件和某些生成物已略去)

(1)请写出下列物质的化学式:B  ,D  

(2)上述反应中,不属于置换反应的是  (填序号).

(3)请写出反应④的化学方程式:  

(4)请写出E在生产生活中的一种用途  

查看答案和解析>>

科目:初中化学 来源: 题型:


已知某固体混合物A中含有CuSO4、FeCl3、NaNO3、BaCl2、CaCO3五种物质中的两种或多种,按下述步骤进行实验探究,观察实验现象,并加以分析推理(设过程中所有发生的反应都恰好完全反应)

Ⅰ.取一定质量的该固体混合物A放入一洁净烧杯中,向其中加入适量NaOH溶液,搅拌,待烧杯中物质充分反应后,过滤,得红褐色沉淀B和滤液C

Ⅱ.另取一定质量的该固体混合物A放入另一洁净烧杯中,向其中加入适量H2SO4溶液,搅拌,待烧杯中物质充分反应后,过滤,得白色沉淀D和滤液E

Ⅲ.将所得溶液C和溶液E充分混合,再向混合后的溶液中加入适量AgNO3溶液,待充分反应后,过滤,得白色沉淀F和滤液G

Ⅳ.根据上述实验过程和发生的现象做出相应的推理,填写以下空白:

(1)在固体混合物A里,上述五种物质中肯定存在的物质是(写化学式) 

(2)写出步骤Ⅲ中生成白色沉淀F的1个化学方程式: 

(3)在滤液G中,含有的金属阳离子共有  种,该滤液中肯定存在的酸根离子是  

(4)在混合物A里,上述五种物质中肯定不存在的物质是(写化学式)  ,得出此结论的理由是  

查看答案和解析>>

科目:初中化学 来源: 题型:


已知A、B、C、D、E分别分别是初中化学常见的五种不同类别的物质,其中B的固体和E的浓溶液常用作实验室的干燥剂.F是常见的一种棕色物质.它们之间存在如图所示的关系(图中“﹣”表示两端的物质能反应,“→”表示物质间存在转化关系,部分物质和反应条件示标出).请按要求回答下列问题:

(1)写出C的化学式:C:      

(2)写出下列化学方程式:

A→B:      ;D+F:      

(3)D→C的转化最多可以通过      种基本反应类型实现.

(4)将B溶液与E溶液充分混合,所得溶液pH=7,此时溶液中大量存在的粒子有      (用化学符号表示).

查看答案和解析>>

科目:初中化学 来源: 题型:


 

A、B、C、D为初中化学常见的四种物质,它们之间有如图所示的转化和反应关系(“→”表示某一种物质经一步反应可转化为另一种物质,“﹣”表示相连两物质能发生化学反应,部分反应物、生成物及反应条件已略去)

(1)若A、B、C、D中均含有一种相同的元素,常温下,A为无色液体,C为黑色固体,则A为      ,C与D发生的化学反应      (填“是”或“不是”)置换反应.

(2)若A、B、C、D为四种不同类别的化合物,C在生活中可用来除油污,且C的固体可作某些气体的干燥剂,则A为      ,写出B→C这一反应的化学方程式      

查看答案和解析>>

科目:初中化学 来源: 题型:


自然界中的物质大多数是化合物.下列物质属于氧化物的是(  )

 

A.

KCl

B.

CuSO4

C.

MnO2

D.

HNO3

查看答案和解析>>

科目:初中化学 来源: 题型:


下列实验操作正确的是(  )

 

A.

排水法收集氧气时,当导管口开始有气泡冒出时立即收集

 

B.

稀释浓硫酸时,沿烧杯壁将水缓缓注入盛有浓硫酸的烧杯中,并用玻璃棒不断搅拌

 

C.

过滤时,用玻璃棒在过滤器中不断搅拌

 

D.

氢气、甲烷等可燃性气体点燃前进行验纯

查看答案和解析>>

同步练习册答案