½ðÊôÔ¬ÊõÐγɵϝºÏÎÒÀ¾ÝÎïÖʵÄ×é³É³£·ÖΪÑõ»¯Îï¡¢¼îºÍÑΣ®
![]()
£¨1£©ÔÚÔªËØÖÜÆÚ±íÖУ¬Ã¾ÔªËصÄÐÅÏ¢Èçͼ1Ëùʾ£¬Ã¾Ô×ӵĽṹʾÒâͼΪ¡¡¡¡£¬Ã¾Ô×ÓÔÚ»¯Ñ§±ä»¯ÖÐÈÝÒ×ʧȥ ×Ó£®
£¨2£©Ä³ËᣨHR£©ÓëÑÎËá¾ßÓÐÏàËÆµÄ»¯Ñ§ÐÔÖÊ£¬Ð´³öHRÓëþ·´Ó¦µÄ»¯Ñ§·½³Ìʽ¡¡¡¡£®
£¨3£©¼×¡¢ÒÒ¡¢±û¡¢¶¡¾ùÊÇÓɸÆÔªËØÐγɵÄËÄÖÖ³£¼û»¯ºÏÎ±û¡¢¶¡ÊôÓÚÑΣ¬ÁíÁ½ÖÖÎïÖÊ·Ö±ðÊÇÑõ»¯ÎïºÍ¼î£®ËüÃÇÖ®¼äµÄת»¯¹ØÏµÈçͼ2£¨²¿·Ö·´Ó¦ÎïºÍ²úÎïÒÑÂÔÈ¥£¬¡°¡ú¡±±íʾÎâÖ¾¼á´æÔÚת»¯¹ØÏµ£©£®Çë»Ø´ð£º
¢Ù¼×µÄË×ÃûΪ¡¡¡¡£»
¢Ú±û¡ú¼×µÄ»¯Ñ§·´Ó¦·½³ÌʽΪ¡¡¡¡£»
¢ÛÒÒ¡ú¶¡µÄ»¯Ñ§·´Ó¦·½³ÌʽΪ¡¡¡¡£¨ÈÎдһ¸ö£©£®
| Äê¼¶ | ¸ßÖÐ¿Î³Ì | Äê¼¶ | ³õÖÐ¿Î³Ì |
| ¸ßÒ» | ¸ßÒ»Ãâ·Ñ¿Î³ÌÍÆ¼ö£¡ | ³õÒ» | ³õÒ»Ãâ·Ñ¿Î³ÌÍÆ¼ö£¡ |
| ¸ß¶þ | ¸ß¶þÃâ·Ñ¿Î³ÌÍÆ¼ö£¡ | ³õ¶þ | ³õ¶þÃâ·Ñ¿Î³ÌÍÆ¼ö£¡ |
| ¸ßÈý | ¸ßÈýÃâ·Ñ¿Î³ÌÍÆ¼ö£¡ | ³õÈý | ³õÈýÃâ·Ñ¿Î³ÌÍÆ¼ö£¡ |
¿ÆÄ¿£º³õÖл¯Ñ§ À´Ô´£º ÌâÐÍ£º
ÓÐÒ»ÎÞɫҺÌåA£¬ÔÚͨµçÌõ¼þÏ£¬¿ÉÒÔ²úÉúBºÍHÁ½ÖÖµ¥ÖÊÆøÌå¡£ÆäËü¹ØÏµÈçͼËùʾ£¬
ÇëÍê³ÉÏÂÁÐÎÊÌâ¡£
£¨1£©Ð´³ö·´Ó¦¢ÚµÄ»ù±¾·´Ó¦ÀàÐÍ__________________¡£
£¨2£©Ð´³öÓйØÎïÖʵĻ¯Ñ§Ê½£ºAÊÇ________________£¬GÊÇ_______________¡£
£¨3£©Ð´³ö·´Ó¦¢ÜµÄ»¯Ñ§·½³Ìʽ_________________________________________¡£
¡¡
²é¿´´ð°¸ºÍ½âÎö>>
¿ÆÄ¿£º³õÖл¯Ñ§ À´Ô´£º ÌâÐÍ£º
ÇëͬѧÃÇÀûÓÃѧ¹ýµÄ»¯Ñ§ÖªÊ¶ÅжϼÒÖеIJ£Á§±ÊÇ·ñÏ´µÓ¸É¾»µÄÒÀ¾ÝÊÇ( )
A
£®±×ÓÄÚ±Ú¿´²»¼ûÓÍÎÛ¡¡¡¡¡¡¡¡¡¡¡¡¡¡¡¡B£®±±ÚÉϵÄË®¼È²»¾Û³ÉË®µÎ£¬Ò²²»³É¹ÉÁ÷ÏÂ
C£®Óñ×Ó×°Ë®£¬Ë®ÊdzÎÇå͸Ã÷µÄ¡¡¡¡¡¡¡¡D£®ÉÏÊö¶¼¿ÉÒÔ×÷ΪÅжÏÒÀ¾Ý
²é¿´´ð°¸ºÍ½âÎö>>
¿ÆÄ¿£º³õÖл¯Ñ§ À´Ô´£º ÌâÐÍ£º
ÒÑÖªA¡¢B¡¢C¡¢D¡¢EÊdzõÖл¯Ñ§Öг£¼ûµÄÎåÖÖÎïÖÊ£¬¾ùº¬Í¬Ò»ÖÖÔªËØ£®ÆäÖУ¬Ö»ÓÐAΪµ¥ÖÊ£¬BºÍCº¬ÓеÄÔªËØÍêÈ«Ïàͬ£¬DÓëÆäËüËÄÖÖÎïÖÊÊôÓÚ²»Í¬µÄÀà±ð£¬EÊÇÒ»ÖÖÖØÒª½¨Öþ²ÄÁϵÄÖ÷Òª³É·Ö£¬ËüÃÇÔÚÒ»¶¨Ìõ¼þϵÄת»¯¹ØÏµÈçͼËùʾ£¨·´Ó¦Ìõ¼þºÍ²¿·Ö·´Ó¦Îï¡¢Éú³ÉÎïÒÑÊ¡ÂÔ£©£¬Çë»Ø´ð£º
£¨1£©DµÄ»¯Ñ§Ê½Îª¡¡¡¡£®
£¨2£©Çëд³öÏÂÁз´Ó¦µÄ»¯Ñ§·½³Ìʽ
A¡úC£º¡¡£»B¡úE£º¡¡¡¡£»
ÔÚÈÕ³£Éú»îÖУ¬¶Ô¿ÉÄÜÓÐÎïÖÊCÉú³ÉµÄÇé¿ö£¬ÎÒÃÇÓ¦ÔõÑù´¦Àí¡¡¡¡£®
£¨3£©Çëд³öAÔªËØÐγɵÄÁ½ÖÖµ¥ÖʵÄÃû³Æ¡¡¡¡£®AµÄµ¥ÖÊÖ®¼ä×é³ÉÔªËØËäÈ»Ïàͬ£¬µ«ÐÔÖÊ¡¢ÓÃ;ȴÓÐ×ÅÃ÷ÏԵIJîÒ죬ÆäÔÒòÊÇ¡¡¡¡£®ÓÉ´Ë£¬Äã¶ÔÎïÖʵĽṹ¡¢ÐÔÖÊ¡¢ÓÃ;֮¼äµÄ¹ØÏµÓÖʲôÈÏʶ¡¡¡¡£®AµÄµ¥ÖÊÓÃ;·Ç³£¹ã·º£¬Çë¾Ù³öÒ»Àý¡¡¡¡£®
²é¿´´ð°¸ºÍ½âÎö>>
¿ÆÄ¿£º³õÖл¯Ñ§ À´Ô´£º ÌâÐÍ£º
A-HÊdzõÖл¯Ñ§³£¼ûµÄÎïÖÊ£¬ÒÑÖªAΪºÚÉ«¹ÌÌåµ¥ÖÊ£¬BΪºìÉ«·ÛÄ©£¬C»òE³£ÎÂÏÂÎªÆøÌåÇÒ¾ùÊôÓÚÑõ»¯ÎFµÄŨÈÜÒºÄܻᷢ³ö´Ì¼¤ÐÔÆøÎ¶µÄÆøÌ壬G¡úH·¢ÉúµÄÊÇ»¯ºÏ·´Ó¦¡£ËüÃǵÄת»¯¹ØÏµÈçͼËùʾ£¬Çë»Ø´ðÏÂÁÐÎÊÌ⣺
¢ÅBµÄ»¯Ñ§Ê½Îª »¯Ñ§Ê½Îª
¢Æ·´Ó¦µÄ»¯Ñ§·½³ÌʽΪ
¢Ç·´Ó¦µÄ»¯Ñ§·½³ÌʽΪ ¡£
¢È·´Ó¦µÄ»¯Ñ§·½³ÌʽΪ ¡£
²é¿´´ð°¸ºÍ½âÎö>>
¿ÆÄ¿£º³õÖл¯Ñ§ À´Ô´£º ÌâÐÍ£º
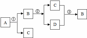
A¡¢B¡¢C¡¢DÊdzõÖл¯Ñ§Öг£¼ûµÄÎïÖÊ£¬ÆäÖÐA¡¢B¶¼ÓÉÁ½ÖÖÏàͬ·ÅÈëÔªËØ×é³É£¬C¡¢D¾ùÎªÆøÌåµ¥ÖÊ£¬È˺Ͷ¯ÎïÎüÈëCºó£¬ÌåÄÚµÄÓªÑøÎïÖʻᷢÉú»ºÂýÑõ»¯£¬ËüÃǵÄת»¯¹ØÏµÈçͼËùʾ£¨·´Ó¦Ìõ¼þÒÑÂÔÈ¥£©£®
£¨1£©Ð´³öÏÂÁÐÎïÖʵĻ¯Ñ§Ê½A¡¡¡¡£¬B¡¡¡¡£»
£¨2£©Ð´³ö·´Ó¦¢ÛµÄ»¯Ñ§·½³Ìʽ¡¡£»
£¨3£©A¡¢BÁ½ÖÖÎïÖʵÄ×é³ÉÔªËØÏàͬ£¬µ«ÐÔÖʲ»Í¬£¬ÔÒòÊÇ¡¡¡¡£®
![]()
²é¿´´ð°¸ºÍ½âÎö>>
¿ÆÄ¿£º³õÖл¯Ñ§ À´Ô´£º ÌâÐÍ£º
ÏÖÓÐA¡¢B¡¢C¡¢D¡¢EÎåÖÖÎïÖÊ£¬·Ö±ðΪÑÎËá¡¢ÁòËáÍ¡¢ÇâÑõ»¯¸Æ¡¢Ìú·ÛºÍÑõ»¯¸ÆÖеÄÒ»ÖÖ£®ÆäÖУ¬AµÄŨÈÜÒºÊÇÎÞɫҺÌ壬Óд̼¤ÐÔÆøÎ¶£¬ÔÚ¿ÕÆøÖлáÐγɰ×Îí£»BΪµ¥ÖÊ£»DÊÇ¡°²¨¶û¶àÒº¡±µÄÖ÷Òª³É·ÖÖ®Ò»£»EÊÇÊìʯ»ÒµÄÖ÷Òª³É·Ö£®Çë»Ø´ðÏÂÁÐÎÊÌ⣺
£¨1£©Ð´³öC¡¢DÁ½ÖÖÎïÖʵĻ¯Ñ§Ê½£ºC¡¡¡¡£¬D¡¡¡¡£®
£¨2£©ÔÚͼÖн«ÄÜÏ໥·´Ó¦µÄÎïÖÊÖ®¼äÓöÏÏß¡°﹣﹣¡±Á¬Ïߣ¬Í¨¹ýÒ»²½·´Ó¦ÄÜÖ±½Óת»¯µÄÁ½ÖÖÎïÖÊÖ®¼äÓüýºÅ¡°¡ú¡±Á¬Ïߣ¨´Ó·´Ó¦ÎïÖ¸ÏòÉú³ÉÎ£®
![]()
²é¿´´ð°¸ºÍ½âÎö>>
¿ÆÄ¿£º³õÖл¯Ñ§ À´Ô´£º ÌâÐÍ£º
ÏÂÁÐÏà¹ØÊÂʵÓÃ΢¹ÛÁ£×ÓµÄ֪ʶ½âÊÍ´íÎóµÄÊÇ
| Ñ¡Ïî | Ê ʵ | ½â ÊÍ |
| A | ǽÄÚ¿ª»¨Ç½Íâ¿ÉÐáµ½»¨Ïã | ·Ö×Ó²»¶ÏÔ˶¯ |
| B | ¾Æ¾«ÈÜÒºÊÇ»ìºÏÎï | Óɲ»Í¬ÖÖ·Ö×Ó¹¹³É |
| C | Ë®½á±ùºóÌå»ý±ä´ó | Ë®·Ö×ÓÌå»ý±ä´ó |
| D | ÇâÑõ»¯ÄÆÈÜÒºÄܵ¼µç | ÈÜÒºÖдæÔÚ×ÔÓÉÒÆ¶¯µÄNa+ºÍOH- |
²é¿´´ð°¸ºÍ½âÎö>>
¿ÆÄ¿£º³õÖл¯Ñ§ À´Ô´£º ÌâÐÍ£º
ÈçͼÊǹ¤ÒµÉϲÉÓð±¼î·¨Éú²ú´¿¼îµÄÁ÷³Ìͼ£º![]()
ÉÏÊö¹ý³ÌµÄ»¯Ñ§ÔÀíΪ£º
NaCl+NH3+CO2+H2O═NaHCO3+NH4Cl
2NaHCO3
Na2CO3+H2O+CO2¡ü
Çë»Ø´ðÏÂÁÐÎÊÌ⣺
£¨1£©°±ÈÜÓÚË®ºó»áÓëË®·´Ó¦Éú³ÉһˮºÏ°±£¨NH3•H20£©£¬ÎÒÃÇ´ÓËá¼î·´Ó¦µÄ½Ç¶ÈÖªµÀ£ºÔÚÓð±¼î·¨Éú²ú´¿¼î¹ý³ÌÖУ¬ÏÈÏò±¥ºÍʳÑÎË®ÖÐͨÈë°±Æø£¬ÖƳɱ¥ºÍ°±ÑÎË®£¬ÔÙÏòÆäÖÐͨ¹ý¶þÑõ»¯Ì¼£¬ÆäÔÒòÊÇ¡¡¡¡£®
£¨2£©°±ÑÎË®ÎüÊÕ¶þÑõ»¯Ì¼ºóÉú³ÉµÄ̼ËáÇâÄÆºÍÂÈ»¯ï§£¬Ê×ÏȽᾧÎö³öµÄÎïÖÊÊÇ̼Ëá°±ÄÆ£¬ÆäÔÒòÊÇ¡¡¡¡£®
£¨3£©1926Ä꣬ÎÒ¹ú»¯Ñ§¼ÒºîµÂ°ñ´´Á¢Á˸üÏȽøµÄÁªºÏÖÆ¼î·¨£¬¼´ÏòÂ˳ö̼ËáÄÆ¾§ÌåºóµÄÂÈ»¯ï§ÈÜÒºÖмÓÈëʳÑΣ¬Ê¹ÆäÖеÄÂÈ»¯ï§µ¥¶À½á¾§Îö³ö£¬ÓÃ×÷»¯·ÊÖС¡¡¡·Ê£®Í¬Ñ§ÃÇ¿´¼û¼¸ÖêСÊ÷ҶƬ±ä»Æ£¬´ÓÊ©·Ê½Ç¶È·ÖÎö£¬ÕâЩСÊ÷ÄÜ·ñÊ©Óøû¯·Ê¡¡¡¡£¨Ìî¡°ÄÜ¡±»ò¡°²»ÄÜ¡±£©£®
²é¿´´ð°¸ºÍ½âÎö>>
¹ú¼ÊѧУÓÅÑ¡ - Á·Ï°²áÁбí - ÊÔÌâÁбí
ºþ±±Ê¡»¥ÁªÍøÎ¥·¨ºÍ²»Á¼ÐÅÏ¢¾Ù±¨Æ½Ì¨ | ÍøÉÏÓк¦ÐÅÏ¢¾Ù±¨×¨Çø | µçÐÅթƾٱ¨×¨Çø | ÉæÀúÊ·ÐéÎÞÖ÷ÒåÓк¦ÐÅÏ¢¾Ù±¨×¨Çø | ÉæÆóÇÖȨ¾Ù±¨×¨Çø
Î¥·¨ºÍ²»Á¼ÐÅÏ¢¾Ù±¨µç»°£º027-86699610 ¾Ù±¨ÓÊÏ䣺58377363@163.com