相关习题
 0  64767  64775  64781  64785  64791  64793  64797  64803  64805  64811  64817  64821  64823  64827  64833  64835  64841  64845  64847  64851  64853  64857  64859  64861  64862  64863  64865  64866  64867  64869  64871  64875  64877  64881  64883  64887  64893  64895  64901  64905  64907  64911  64917  64923  64925  64931  64935  64937  64943  64947  64953  64961  211419 

科目: 来源:2011-2012学年云南省楚雄州禄丰县一平浪中学九年级(上)第二次月考化学试卷(解析版) 题型:选择题

下列4个图象分别表示下列4个实验过程中某些物质质量的变化,其中正确的是( )
A.向一定量二氧化锰中滴加过氧化氢溶液
B.向一定量硫酸铜溶液中不断加入铁粉
C.向一定量大理石(杂质不参加反应)中滴加稀盐酸
D.向一定量氯化钠和碳酸氢钠混合物中滴加稀盐酸

查看答案和解析>>

科目: 来源:2011-2012学年云南省楚雄州禄丰县一平浪中学九年级(上)第二次月考化学试卷(解析版) 题型:填空题

请用化学用语表示:
①5个钾原子    ;     ②1个硝酸根离子   
③2个氯分子    ;     ④硫酸铜溶液中存在的阳离子   

查看答案和解析>>

科目: 来源:2011-2012学年云南省楚雄州禄丰县一平浪中学九年级(上)第二次月考化学试卷(解析版) 题型:填空题

(1)化学与我们的生活息息相关,就在我们身边.在“纯碱、食盐、不锈钢、石墨、熟石灰”中选择适当的物质填空:
①属于合金的是    ;    ②可用作防腐和调味品的是   
③常用作电极的是    ;  ④可用于制洗涤剂的是    _.
(2)现有H、C、O、Ca四种元素,请选用其中的元素写出符合下列要求的化学式各一个:
①可做还原剂的气体化合物    ;   ②由三种元素组成的酸   
③可用于改良酸性土壤    ;       ④可作补钙剂的盐   
(3)自来水消毒过程中通常会发生如下化学反应,其反应的微观过程可用图表示:
 表示氯原子, 表示氧原子,表示氢原子)

①请写出图中物质D的化学式   
②上述物质中,属于单质的有    (填化学式).

查看答案和解析>>

科目: 来源:2011-2012学年云南省楚雄州禄丰县一平浪中学九年级(上)第二次月考化学试卷(解析版) 题型:填空题

化学可以帮助人类认识改造周围的世界,促进社会发展.
(1)糖类、油脂、蛋白质和维生素都是人类的基本营养物质.下表为某品牌燕麦片标签中的一部分.
每100 g含有
营养成分
糖类油脂蛋白质维生素C
7.6 g7.8 g7.4 g18 mg201 mg18.2 mg30.8 mg8.1 mg
①燕麦片的营养成分中能与水反应生成氨基酸的营养物质是    ;每克营养物质氧化时放出能量最多的是    ;人体必需的微量元素是   
②维生素C易溶于水,向其水溶液中滴入紫色石蕊试液,石蕊变红色,加热该溶液至沸腾,红色消失.因此,烹调富含维生素C的食物时,应该注意    ;在碱性条件下,维生素C易被空气氧化,烧煮时最好加一点   
(2)我们穿的衣服通常是由纤维织成的,常见的纤维有棉花、羊毛、涤纶等.用灼烧法可初步鉴别三种纤维,给三种纤维编号后,分别灼烧产生的气味如下:
纤维编号
灼烧时的气味特殊气味烧纸气味烧焦羽毛气味
则羊毛、棉花的编号分别为   

查看答案和解析>>

科目: 来源:2011-2012学年云南省楚雄州禄丰县一平浪中学九年级(上)第二次月考化学试卷(解析版) 题型:填空题

已知每个电子的质量约为每个质子(或中子)质量的1/1836.下表是有关于原子的一些信息.通过此表,可总结出“在原子里质子数等于电子数”,你还能总结出哪些信息:
原子种类质子数中子数核外电子数相对原子质量
111
66612
88816
11121123
26302656
(1)   
(2)   
(3)   
(4)   

查看答案和解析>>

科目: 来源:2011-2012学年云南省楚雄州禄丰县一平浪中学九年级(上)第二次月考化学试卷(解析版) 题型:填空题

如图是A、B、C三种物质的溶解度曲线,据图回答:
(1)t1℃时A、B、C三种物质的溶解度由大到小的顺序是    (填写序号,下同).
(2)t1℃时,30gA物质加入到50g水中不断搅拌形成的溶液质量是     g.
(3)要从A、B、C的混合溶液中提取出C物质,可采取    的方法,再及时进行过滤. 
(4)将t1℃时A.B.C三种物质饱和溶液的温度升高到t2℃时,三种溶液的溶质质量分数由大到小关系是   

查看答案和解析>>

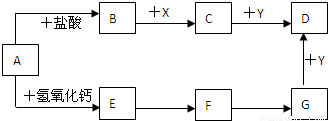
科目: 来源:2011-2012学年云南省楚雄州禄丰县一平浪中学九年级(上)第二次月考化学试卷(解析版) 题型:填空题

下图是初中化学常见物质间的转化关系(反应条件和部分产物已略去),其中A为钠盐,B、C常温下是无色气体,X、Y均为黑色粉末,D为红色金属单质,F在常温下为液态氧化物,试回答下列问题:
(1)已知A含有三种元素,则A的俗名是    ;F的化学式为:   
(2)上述物质转化过程中:B+X→C属于    反应类型.
(3)指出C的一种用途    ,写出C+Y→D的化学方程式   
(4)若反应E→F为中和反应,应则E的化学式为   

查看答案和解析>>

科目: 来源:2011-2012学年云南省楚雄州禄丰县一平浪中学九年级(上)第二次月考化学试卷(解析版) 题型:解答题

通过一年的化学学习,你已经掌握了实验室制取气体的有关规律,请你结合下列装置图回答问题:

(1)写出下列仪器的名称①______;②______.
(2)晓杰同学想用高锰酸钾制取氧气应选用的发生装置是______ (填序号,下同),写出该反应的化学方程式是______ K2MnO4 +MnO2 +O2

查看答案和解析>>

科目: 来源:2011-2012学年云南省楚雄州禄丰县一平浪中学九年级(上)第二次月考化学试卷(解析版) 题型:解答题

实验室有一瓶保管不当的试剂(如图),其残缺的标签中只剩下“Na”和“10%”字样.已知它是无色液体,是初中化学常用的试剂.小欣和小芳同学很感兴趣,决定对其成分进行探究:
(1)这瓶试剂可能是什么溶液呢?
(2)根据受损标签的情况判断,这瓶试剂不可能是______(填字母代号).
A.酸      B.碱      C.盐
(3)Ⅰ.初中化学常见的含钠化合物有NaCl、NaOH、Na2CO3、NaHCO3
Ⅱ.测定室温(20℃)时,四种物质的溶解度的数据如下:
物质NaClNaOHNa2CO3NaHCO3
溶解度g361092159.6
得出结论:小欣根据试剂瓶标注的溶质质量分数10%和上表中的溶解度的数据判断,这瓶试剂不可能是______(填写物质名称).
(4)①可能是NaOH溶液;②可能是Na2CO3溶液;③可能是NaCl溶液.
设计并实验:
a.小芳用胶头滴管吸取该溶液滴在pH试纸上,测得PH>7,这瓶试剂不可能是______.
b.小欣为了检验该溶液是NaOH溶液还是Na2CO3溶液,她又进行了如下实验:
操作步骤实验现象结论及化学方程式
取样于试管中,滴加
氢氧化钙溶液
______猜想②正确
相关的化学方程式______
(5)请你选择与小欣不同类别的试剂,来鉴别NaOH溶液和Na2CO3溶液,你选择______ 溶液.

查看答案和解析>>

科目: 来源:2011-2012学年云南省楚雄州禄丰县一平浪中学九年级(上)第二次月考化学试卷(解析版) 题型:填空题

同学们一起探究铝、铁、铜三种金属的活动性,小刚同学设计了用铜丝、铁丝、铝丝和稀盐酸,只用一只试管,取一次盐酸的探究方案.请你和他们一起完善下表的探究方案并回答有关问题.
(1)填表
实验步骤观察到的现象
①在试管中取少量盐酸,插入铁丝,充分作用.___________________________
②在①所得的溶液中,插入_______,充分作用.无明显现象
③在②所得的溶液中,插入_______,充分作用.___________________________
结论:金属活动性Al>Fe>Cu
(2)将铝丝插入前应进行的操作是   
(3)小华同学认为在小刚设计的方案中,只要补充一个实验,就可得出Al>Fe>H>Cu的结论.小华要补充的实验是   
(4)小强同学认为要得到Al>Fe>H>Cu的结论,不必做补充实验,中需将小明同学方案中插入金属的顺序调整即可,你认为调整后插入金属的顺序是   

查看答案和解析>>

同步练习册答案