相关习题
 0  80237  80245  80251  80255  80261  80263  80267  80273  80275  80281  80287  80291  80293  80297  80303  80305  80311  80315  80317  80321  80323  80327  80329  80331  80332  80333  80335  80336  80337  80339  80341  80345  80347  80351  80353  80357  80363  80365  80371  80375  80377  80381  80387  80393  80395  80401  80405  80407  80413  80417  80423  80431  211419 

科目: 来源:2007年北京市崇文区中考化学一模试卷(解析版) 题型:选择题

某地的湖面上曾经出现过一种奇怪“景观”,上万条黄鳝笔直地“站”在水中喘粗气,吸引许多晨练的市民驻足观看.以下几种可能的分析中不正确的是( )
A.清晨水面气压大,迫使黄鳝浮出水面透口气
B.表明近期该湖的水质发生了变化
C.夜间湖内水生植物的呼吸作用,使得水中含氧量进一步下降
D.水体受到污染,导致水中含氧量大幅减少,黄鳝只能浮出水面“透口气”

查看答案和解析>>

科目: 来源:2007年北京市崇文区中考化学一模试卷(解析版) 题型:选择题

某同学检测刚从小商店买回的食盐是否是加碘食盐[加碘食盐中的碘元素以碘酸钾(KIO3)形式存在].经过查阅资料得知碘酸钾(KIO3)在酸性条件下能与KI溶液发生反应生成碘(I2),I2遇淀粉变蓝色.现提供下列试剂和生活中常见的物质:①米汤、②纯碱、③KI溶液、④白糖、⑤白酒、⑥白醋.该同学进行检验必须用到的试剂和物质是( )
A.①③④
B.①③⑥
C.②④⑥
D.①④⑤

查看答案和解析>>

科目: 来源:2007年北京市崇文区中考化学一模试卷(解析版) 题型:填空题

我们在初中化学学过的一些物质,在实际生活中有着重要的用途.请从(1)甲烷、(2)大理石、(3)食盐、(4)不锈钢中,选择适当的物质填空(填序号).
(1)可用作食品调味剂的是   
(2)天然气的主要成分是   
(3)可用于制造刀具的是   
(4)常用作建筑材料的是   

查看答案和解析>>

科目: 来源:2007年北京市崇文区中考化学一模试卷(解析版) 题型:填空题

(1)化学与人体健康密切相关.若人体血液缺铁,就会引起     ;人体缺钙,会患佝偻病;缺锌会引起食欲不振等.
(2)市场有“高钙牛奶”、“加铁酱油”、“葡萄糖酸锌口服液”等商品,其中钙、铁、锌应理解为     (填编号).
①元素;②原子;③分子;④氧化物.

查看答案和解析>>

科目: 来源:2007年北京市崇文区中考化学一模试卷(解析版) 题型:填空题

能源是人类生存和发展的重要条件.目前正在利用和开发的能源有:煤、石油、乙醇、天然气、潮汐能、风能等.其中属于化石燃料的是    ;属于可再生的绿色能源的是    ;通过非化学反应产生能量的能源是   

查看答案和解析>>

科目: 来源:2007年北京市崇文区中考化学一模试卷(解析版) 题型:填空题

小红在课外学习中,发现锰(Mn)也能排入下列金属活动性顺序中:K、Ca、Na、Mg、Al、Mn、Zn、Fe、Sn、Pb、(H)、    、Hg、Ag、Pt、Au
(1)用元素符号将上述金属活动性顺序补充完整.
(2)依据溶解性表,写出一个有金属锰参加的置换反应:   

查看答案和解析>>

科目: 来源:2007年北京市崇文区中考化学一模试卷(解析版) 题型:填空题

(1)请在火三角图示中,将燃烧的条件填写完全.
(2)现将一根火柴点燃,分别有甲、乙两种(如图所示)放置方式,哪种(填“甲”或“乙”)方式放置,火柴不易继续燃烧,为什么?   

查看答案和解析>>

科目: 来源:2007年北京市崇文区中考化学一模试卷(解析版) 题型:填空题

铁在生产生活中有着广泛的用途,它在地壳中的含量仅次于铝,约占地壳质量的5.1%.由于化学性质比较活泼,所以在地壳中以化合物的形式存在.赤铁矿是很常见的一种铁矿石,其主要成分是氧化铁.
(1)用化学方程式表示赤铁矿炼铁的原理   
(2)小明拆开某种食品包装袋时,发现其中有一小袋抗氧化剂,撕开后发现袋内有板结的铁锈.小明推测该抗氧化剂的有效成分是    .它除了有延缓食品被氧化变质的作用外,还有    作用.

查看答案和解析>>

科目: 来源:2007年北京市崇文区中考化学一模试卷(解析版) 题型:填空题

资料一:木糖醇是一种甜度相当于蔗糖、易溶于水的白色固体(木糖醇在某些温度下的溶解度分别为:30℃时70g、50℃时84g、60℃时90g).近年来,市场上木糖醇口香糖正逐渐取代蔗糖口香糖.
资料二:人体口腔中唾液正常的pH在6.6~7.1范围内,其酸性的增强不利于牙齿的健康.

根据以上信息,回答下列问题:
(1)木糖醇具有的物理性质有    ;(任写一点)
(2)据图1判断:表示木糖醇溶解度曲线的是    (选填“X”、“Y”、或“Z”),图中a 点表示的含义是   
(3)分析图2 可知:在口腔细菌的作用下,木糖醇分解产物的酸性比蔗糖分解产物的酸性更    (填“强”或“弱”),所以咀嚼木糖醇口香糖比蔗糖口香糖更有利于牙齿的健康.

查看答案和解析>>

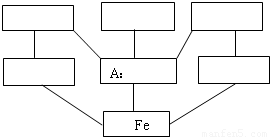
科目: 来源:2007年北京市崇文区中考化学一模试卷(解析版) 题型:填空题

构建知识网络,理清物质间的相互关系,是化学学习中的一种重要方法.请你在下图方框中填写适当的化学式,使得连线两端的物质能相互反应,且能反映物质A的四条不同的化学性质.

查看答案和解析>>

同步练习册答案