相关习题
 0  82074  82082  82088  82092  82098  82100  82104  82110  82112  82118  82124  82128  82130  82134  82140  82142  82148  82152  82154  82158  82160  82164  82166  82168  82169  82170  82172  82173  82174  82176  82178  82182  82184  82188  82190  82194  82200  82202  82208  82212  82214  82218  82224  82230  82232  82238  82242  82244  82250  82254  82260  82268  211419 

科目: 来源:2012年广东省湛江一中锦绣华景学校九年级学业调研考试化学试卷(解析版) 题型:填空题

在高温条件下,A、B两种物质可以发生化学反应生成C和D.反应前后分子种类变化的微观示意图如下所示.
(1)四种物质中,属于单质的是    (填上图中的字母,下同),可用作燃料的是   
(2)在该反应中,以下叙述正确的是   
A.属于置换反应         B.原子种类没有改变
C.分子的个数没有改变   D.A物质中某元素的质量分数为25%
(3)写出该反应的化学方程式   

查看答案和解析>>

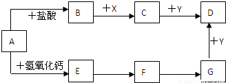
科目: 来源:2012年广东省湛江一中锦绣华景学校九年级学业调研考试化学试卷(解析版) 题型:填空题

下图是初中化学常见物质间的转化关系(反应条件和部分产物已略去),其中A为钠盐,B、C常温下是无色气体,X、Y均为黑色粉末,D为红色金属单质,F在常温下为液态氧化物,试回答下列问题:
(1)已知A含有三种元素,则A的俗名是    ;F的化学式为:   
(2)上述物质转化过程中:B+X→C属于    反应类型.
(3)指出C的一种用途    ,写出C+Y→D的化学方程式   
(4)若反应E→F为中和反应,应则E的化学式为   

查看答案和解析>>

科目: 来源:2012年广东省湛江一中锦绣华景学校九年级学业调研考试化学试卷(解析版) 题型:填空题

归纳与演绎是重要的科学方法,也是常用的化学学习方法.

(1)写出标号仪器的名称:①    、②   
(2)我们已经学过实验室制取O2、H2、CO2三种气体的反应原理,制取与收集方法,请你归
纳出实验室制取这三种气体反应的共同点    (填序号).
A.需要加热     B.需用催化剂     C.没有气体参加反应    D.生成的气体只有一种
(3)气体发生装置A可用来制取O2,其反应的化学方程式为:    ,可采用    装置来收集该气体.(填序号)
(4)化学上可通过多种反应得到NH3(极易溶于水,密度比空气小),例如:
a.2NH4Cl(固)+Ca(OH)2(固)CaCl2+2NH3↑+2H2O
b.NH4HCO3 (固)NH3↑+CO2↑+H2O   
c.CaO (固)+NH3?H2O=NH3↑+Ca(OH)2
结合以上实验装置完成下列填空(以下均填序号):
我将选择上述反应    作为实验室制取NH3的反应原理,选用上图中的    作为反应的发生装置,采用的收集装置是   

查看答案和解析>>

科目: 来源:2012年广东省湛江一中锦绣华景学校九年级学业调研考试化学试卷(解析版) 题型:解答题

小明同学去吴川鉴江枢纽供水工程工地旅游时,装了一瓶河水带回实验室,在老师的指导下,按下列流程制取蒸馏水.请回答下列问题:

(1)测定水样的酸碱度,可用______(填“紫色石蕊”、“无色酚酞”或“pH试纸”).
(2)进行过滤操作时,下列做法正确的是______.
A.玻璃棒要靠在三层滤纸的一边   B.漏斗下端的管口要放在烧杯的中间 C.滤纸的边缘要低于漏斗口       D.液面不要低于滤纸边缘
(3)向滤液中加入活性炭,利用其______性,除去水样中的色素和异味.
(4)在制取蒸馏水的过程中,在水中要放碎瓷片,其作用是______.

查看答案和解析>>

科目: 来源:2012年广东省湛江一中锦绣华景学校九年级学业调研考试化学试卷(解析版) 题型:解答题

实验室有一瓶保管不当的试剂(如图),其残缺的标签中只剩下“Na”和“10%”字样.已知它是无色液体,是初中化学常用的试剂.小欣和小芳同学很感兴趣,决定对其成分进行探究:
(1)这瓶试剂可能是什么溶液呢?
(2)根据受损标签的情况判断,这瓶试剂不可能是______(填字母代号).
A.酸      B.碱      C.盐
(3)Ⅰ.初中化学常见的含钠化合物有NaCl、NaOH、Na2CO3、NaHCO3
Ⅱ.测定室温(20℃)时,四种物质的溶解度的数据如下:
物质NaClNaOHNa2CO3NaHCO3
溶解度g361092159.6
得出结论:小欣根据试剂瓶标注的溶质质量分数10%和上表中的溶解度的数据判断,这瓶试剂不可能是______(填写物质名称).
(4)①可能是NaOH溶液;②可能是Na2CO3溶液;③可能是NaCl溶液.
设计并实验:
a.小芳用胶头滴管吸取该溶液滴在pH试纸上,测得PH>7,这瓶试剂不可能是______.
b.小欣为了检验该溶液是NaOH溶液还是Na2CO3溶液,她又进行了如下实验:
操作步骤实验现象结论及化学方程式
取样于试管中,滴加
氢氧化钙溶液
______猜想②正确
相关的化学方程式______
(5)请你选择与小欣不同类别的试剂,来鉴别NaOH溶液和Na2CO3溶液,你选择______ 溶液.

查看答案和解析>>

科目: 来源:2012年广东省湛江一中锦绣华景学校九年级学业调研考试化学试卷(解析版) 题型:解答题

某校化学小组的同学想探究生铁中碳的含量,他们取组成完全相同的三份生铁(假设生铁中只含铁和碳),分别加入50g稀硫酸中进行实验(实验I、Ⅱ、Ⅲ),充分反应后得到下表的实验数据:请计算:(计算结果精确到0.1%):
实验次数实验I实验Ⅱ实验Ⅲ
生铁的质量2.9g5.8g7.2g
氢气的质量0.1g0.2g0.2g
(1)该生铁中碳的质量分数为______.
(2)所用稀硫酸的溶质质量分数是多少?

查看答案和解析>>

科目: 来源:2012年广东省韶关市乳源县桂头中学中考化学模拟试卷(二)(解析版) 题型:选择题

下列变化中,属于化学变化的是( )
A.汽油挥发
B.玻璃破碎
C.空气液化
D.钢铁生锈

查看答案和解析>>

科目: 来源:2012年广东省韶关市乳源县桂头中学中考化学模拟试卷(二)(解析版) 题型:选择题

在CO2、SO2、NO2三种分子中,含有一样多的是( )
A.氧元素
B.氧原子
C.氧气分子
D.氧元素的质量分数

查看答案和解析>>

科目: 来源:2012年广东省韶关市乳源县桂头中学中考化学模拟试卷(二)(解析版) 题型:选择题

以美国为首的北约在科索沃战场上投下了至少10吨的贫铀弹,不少当地人因此患上了“巴尔干综合症”.贫铀弹的主要成分是低放射性的铀.这种铀的相对原子质量为238,核电荷数为92,则中子数应为( )
A.146
B.92
C.136
D.238

查看答案和解析>>

科目: 来源:2012年广东省韶关市乳源县桂头中学中考化学模拟试卷(二)(解析版) 题型:选择题

下列各组元素符号第一个字母相同的是( )
A.碳、钙、氯
B.金、银、镁
C.钙、铝、银
D.锌、氯、氢

查看答案和解析>>

同步练习册答案