相关习题
 0  83438  83446  83452  83456  83462  83464  83468  83474  83476  83482  83488  83492  83494  83498  83504  83506  83512  83516  83518  83522  83524  83528  83530  83532  83533  83534  83536  83537  83538  83540  83542  83546  83548  83552  83554  83558  83564  83566  83572  83576  83578  83582  83588  83594  83596  83602  83606  83608  83614  83618  83624  83632  211419 

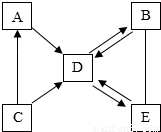
科目: 来源:2012年新疆克拉玛依市三中中考化学二模试卷(实验、内初分校)(解析版) 题型:解答题

如图,A.B.C.D.E是化学中常见的几种物质,其中A是有毒的气体,B是某种建筑材料的主要成分,C的某种单质非常坚硬,D能使澄清石灰水变浑浊.
(1)写出A、B、C的化学式:A:______ B:______C:______
(2)写出B转变成D的化学方程式______.

查看答案和解析>>

科目: 来源:2012年新疆克拉玛依市三中中考化学二模试卷(实验、内初分校)(解析版) 题型:解答题

兴趣小组同学为了探究实验室中久置的氢氧化钠固体的成分,进行了有关实验.请你与他们一起完成以下探究活动:
对固体猜想:
猜想Ⅰ:全部是NaOH;猜想Ⅱ:全部是Na2CO3;猜想Ⅲ:是NaOH和Na2CO3混合物.
实验和推断:
(1)若现象a为有气泡产生,则加入的A溶液是______,说明氢氧化钠已经变质,有气泡产生的反应的化学方程式是______.
(2)若A是Ca(OH)2溶液,现象a有白色沉淀,现象b为无色酚酞试液变红色,则白色沉淀为______(填化学式),该实验______(填“能”或“不能”)说明样品中有NaOH.
(3)若A是CaCl2溶液,当实验现象a为______,现象b为______,则猜想Ⅱ成立.
反    思:
久置的氢氧化钠变质的原因是(用化学方程式表示)______.

查看答案和解析>>

科目: 来源:2012年新疆克拉玛依市三中中考化学二模试卷(实验、内初分校)(解析版) 题型:解答题

通过初三一年的学习,我们掌握了一些气体的制备方法,例如制取氧气有:
A.分离空气;B.加热分解高锰酸钾;C.分解过氧化氢;D.加热分解氯酸钾;E.电解水等等;也熟悉一些气体的制取和收集装置,例如:

(1)请写出上图所示实验装置中标有序号的仪器名称:①______②______.
(2)以上制取氧气的方法中,属于物理方法制氧气的有______(填字母,下同).要用到催化剂的反应有______.
(3)在上述收集装置中,既可用来收集氧气,又可用来收集氢气的是______.
(4)若以分解过氧化氢制取氧气为例,应选用的发生装置是______;并写出对应的化学方程式______ 2H2O+O2

查看答案和解析>>

科目: 来源:2012年新疆克拉玛依市三中中考化学二模试卷(实验、内初分校)(解析版) 题型:解答题

26g黄铜(Cu-Zn合金)与100g稀硫酸在烧杯中恰好完全反应,反应后测得烧杯中剩余物的总质量为125.8克.
求:(1)黄铜中铜的质量分数;
    (2)反应后所得溶液中溶质质量分数.(计算结果精确到0.1%)

查看答案和解析>>

科目: 来源:2012年内蒙古鄂尔多斯市东胜二中中考化学模拟试卷(解析版) 题型:选择题

下列变化不属于化学变化的是( )
A.
用洗涤剂洗餐具
B.
向棉布上滴浓硫酸
C.
钟乳石的形成
D.
向酸性土壤中加熟石灰

查看答案和解析>>

科目: 来源:2012年内蒙古鄂尔多斯市东胜二中中考化学模拟试卷(解析版) 题型:选择题

很多同学在饮食上都有偏食、挑食的倾向.医学专家建议青少年应该多吃绿色蔬菜、粗粮等食物以维持营养平衡.蔬菜中含有比较多的营养物质是( )
A.淀粉
B.维生素
C.油脂
D.蛋白质

查看答案和解析>>

科目: 来源:2012年内蒙古鄂尔多斯市东胜二中中考化学模拟试卷(解析版) 题型:选择题

下列对物质世界的认识中,不正确的是( )
A.海洋中蕴藏着丰富的资源
B.废旧金属的回收利用是保护金属资源的有效途径
C.使用一次性塑料袋包装食品,既卫生又利于环保
D.通过化学反应,人类不仅可以获得所需物质,还可以获得能量

查看答案和解析>>

科目: 来源:2012年内蒙古鄂尔多斯市东胜二中中考化学模拟试卷(解析版) 题型:选择题

同学们查阅资料得知,60个N原子可以结合成一个N60分子.下列叙述正确的是( )
A.N60是一种新型的化合物
B.一个N60分子中含有30个N2分子
C.N60和N2的性质完全相同
D.N原子的结构简图

查看答案和解析>>

科目: 来源:2012年内蒙古鄂尔多斯市东胜二中中考化学模拟试卷(解析版) 题型:选择题

2010年春季,我们西南5省面临世纪大旱,5000多万同胞受灾.这场少见的世纪大旱使农作物受灾面积近500万公顷,其中40万公顷良田颗粒无收,2000万同胞面临无水可饮的绝境.下列有关水的知识,其中不正确的是( )
A.水是一种最常见的溶剂,自然界中的水大多数含有杂质离子
B.用煮沸或蒸馏的方法能降低水的硬度
C.地球上的淡水资源很丰富,但分布不均匀
D.在水溶液中发生化学反应,反应速度比较快而且充分

查看答案和解析>>

科目: 来源:2012年内蒙古鄂尔多斯市东胜二中中考化学模拟试卷(解析版) 题型:选择题

某果农发现其种植的桔树生长迟缓,叶色淡黄.经技术人员诊断,必须追加相应的复合肥料.你认为应选用的复合肥料是( )
A.NH4H2PO4
B.NH4NO3
C.CO(NH22
D.K2SO4

查看答案和解析>>

同步练习册答案