£¨5·Ö£©¸ù¾ÝѧϰµÄÉúÎï֪ʶ»Ø´ðÎÊÌ⣺
![]()
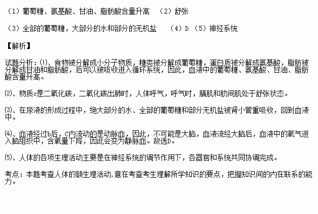
£¨1£©Èçͼ1ʳÎïÖеÄÓªÑøÎïÖʾa¹ý³Ì½øÈëÑ»·ÏµÍ³±»ÈËÌåÀûÓ㬾a¹ý³ÌºóѪҺÖгɷֵı仯ÊÇ_________________________¡£
£¨2£©ÎïÖÊc³ö·Îʱ£¬À߼伡ºÍëõ¼¡Ëù´¦µÄ״̬ÊÇ_____________________¡£
£¨3£©ÔÚÉúÀí¹ý³ÌeÖУ¬___________½øÈëѪҺ¡£
£¨4£©Í¼¶þÖеÄb´ú±íijÆ÷¹Ù£¬a¡¢c±íʾѪ¹Ü£¬¼ýÍ·±íʾѪÁ÷·½Ïò£¬Èôc¹ÜÁ÷¶¯µÄÊǶ¯ÂöѪ£¬ Ôòb²»¿ÉÄÜ´ú±í_______¡£A.·Î²¿ B.×óÐÄÊÒ C.ÉöСÇò D.´óÄÔ
£¨5£©ÉÏÊöÉúÀí»î¶¯Äܹ»Õý³£½øÐУ¬Ö÷ÒªÊÇ_________µÄµ÷½ÚÏ£¬¸÷Æ÷¹ÙºÍϵͳ¹²Í¬Ðµ÷Íê³É¡£
| Äê¼¶ | ¸ßÖÐ¿Î³Ì | Äê¼¶ | ³õÖÐ¿Î³Ì |
| ¸ßÒ» | ¸ßÒ»Ãâ·Ñ¿Î³ÌÍÆ¼ö£¡ | ³õÒ» | ³õÒ»Ãâ·Ñ¿Î³ÌÍÆ¼ö£¡ |
| ¸ß¶þ | ¸ß¶þÃâ·Ñ¿Î³ÌÍÆ¼ö£¡ | ³õ¶þ | ³õ¶þÃâ·Ñ¿Î³ÌÍÆ¼ö£¡ |
| ¸ßÈý | ¸ßÈýÃâ·Ñ¿Î³ÌÍÆ¼ö£¡ | ³õÈý | ³õÈýÃâ·Ñ¿Î³ÌÍÆ¼ö£¡ |
¿ÆÄ¿£º³õÖÐÉúÎï À´Ô´£º2014-2015ѧÄê¹ã¶«Ê¡Â½·áÊÐÆßÄê¼¶ÏÂѧÆÚÆÚÖп¼ÊÔÉúÎïÊÔ¾í£¨½âÎö°æ£© ÌâÐÍ£ºÑ¡ÔñÌâ
ÈËÌåºôÎüϵͳµÄ×é³É°´Ë³ÐòÅÅÁÐ Ó¦µ±ÊÇ£¨ £©
A.±Ç¡¢ÑÊ¡¢ºí¡¢Ö§Æø¹Ü¡¢Æø¹Ü¡¢·Î B.±Ç¡¢ºí¡¢ÑÊ¡¢Æø¹Ü¡¢Ö§Æø¹Ü¡¢·Î
C.±Ç¡¢¿ÚÇ»¡¢ÑÊ¡¢ºí¡¢Ö§Æø¹Ü¡¢Ö§Æø¹Ü D.±Ç¡¢ÑÊ¡¢ºí¡¢Æø¹Ü¡¢Ö§Æø¹Ü¡¢·Î
²é¿´´ð°¸ºÍ½âÎö>>
¿ÆÄ¿£º³õÖÐÉúÎï À´Ô´£º2014-2015ѧÄ긣½¨Ê¡¸£ÖÝÊÐÆßÄê¼¶ÏÂѧÆÚÆÚÖп¼ÊÔÉúÎïÊÔ¾í£¨½âÎö°æ£© ÌâÐÍ£º×ÛºÏÌâ
ÓÒͼΪijͬѧÔÚÏÔ΢¾µÏ¹۲쵽µÄѪͿƬµÄÊÓÒ°µÄÒ»²¿·Ö£¬¾Ýͼ»Ø´ðÎÊÌ⣺£¨8·Ö£©
![]()
£¨1£©¾ßÓÐֹѪºÍ¼ÓËÙÄýѪ×÷ÓõÄÊÇ[ ] £»ÓÐÊäËÍÑõºÍ²¿·Ö¶þÑõ»¯Ì¼×÷ÓõÄÊÇ[ ] ¡£
£¨2£©[ B]ÊÇ £¬ÓÐ ×÷Óá£
£¨3£©»¼¼±ÐÔÑ×֢ʱÊýÄ¿Ôö¶àµÄÊÇ[ ] ¡£
²é¿´´ð°¸ºÍ½âÎö>>
¿ÆÄ¿£º³õÖÐÉúÎï À´Ô´£º2014-2015ѧÄ긣½¨Ê¡¸£ÖÝÊÐÆßÄê¼¶ÏÂѧÆÚÆÚÖп¼ÊÔÉúÎïÊÔ¾í£¨½âÎö°æ£© ÌâÐÍ£ºÑ¡ÔñÌâ
ÏÂÁÐÄÄÒ»Ïî²»ÊǺÏÀíÓªÑøËùÒªÇóµÄ( )
A. ÇàÉÙÄêÒª¶à³Ô¸ßÓªÑøµÄ²¹Æ·
B. Ò»ÈÕÈý²Í£¬°´Ê±½ø²Í
C. Ôç¡¢ÖС¢ÍíÈý²ÍÄÜÁ¿±ÈÀýΪ3:4:3
D. Òª¾ùºâµØ³ÔÁù´óÀàÓªÑøÎïÖÊ
²é¿´´ð°¸ºÍ½âÎö>>
¿ÆÄ¿£º³õÖÐÉúÎï À´Ô´£º2014-2015ѧÄ긣½¨Ê¡¸£ÖÝÊÐÆßÄê¼¶ÏÂѧÆÚÆÚÖп¼ÊÔÉúÎïÊÔ¾í£¨½âÎö°æ£© ÌâÐÍ£ºÑ¡ÔñÌâ
¾«×ÓºÍÂÑϸ°ûÏàÓöÊÇÔÚ£¨ £©
A£®ÊäÂÑ¹Ü B£®×Ó¹¬ÄÚĤ C£®Âѳ² D£®ÒõµÀ
²é¿´´ð°¸ºÍ½âÎö>>
¿ÆÄ¿£º³õÖÐÉúÎï À´Ô´£º2015Äêɽ¶«Ê¡µÂÖÝÊÐÒµ¿¼ÊÔÒ»Á·ÉúÎïÊÔ¾í£¨½âÎö°æ£© ÌâÐÍ£ºÑ¡ÔñÌâ
½üÄêÀ´£¬¡°Éà¼âÉϵݲȫ£¬Î¶ÀٵĽ¡¿µ¡±Ô½À´Ô½±»ÈËÃǹØ×¢¡£ÒÔÏÂÊÇÈËÃÇÉú»îÖеÄһЩϰ¹ß×ö·¨»ò¹Ûµã£¬ÆäÖÐÓпÆÑ§µÀÀíµÄÊÇ£¨ £©
A.ÍÁ¶¹·¢Ñ¿ºó£¬êþµôÑ¿ÔÙ³´Êì¾Í¿ÉÒÔ·ÅÐÄʳÓÃ
B.³ÔÊ£ºóµÄ·¹²ËÖ»ÒªÒìζ²»´ó»¹¿ÉÒÔÁô×ÅÔÙʳÓÃ
C.Ϊ·ÀÖ¹ëçÖÆµÄʳƷ±äÖÊ£¬ÖÆ×÷ʱһ¶¨¶à¼ÓЩ·À¸¯¼Á
D.¹ºÂò°üװʳƷʱ£¬Ò»¶¨ÒªÊ¶±ðÉú²úÈÕÆÚºÍ±£ÖÊÆÚ
²é¿´´ð°¸ºÍ½âÎö>>
¿ÆÄ¿£º³õÖÐÉúÎï À´Ô´£º2015Äêɽ¶«Ê¡µÂÖÝÊÐÒµ¿¼ÊÔÒ»Á·ÉúÎïÊÔ¾í£¨½âÎö°æ£© ÌâÐÍ£ºÑ¡ÔñÌâ
ÒÑÖªÂíÁåÊí¿é¾¥Ï¸°ûÖк¬ÓÐÒ¶ÂÌÌ壬ΪÁ˽ϳ¤Ê±¼äµÄ±£³ÖÂíÁåÊíÔÓеÄÐÂÏÊÆ·ÖÊ£¬×îºÃ½«ÂíÁåÊíÖü²ØÔÚʲôÑùµÄµØ½ÑÖУ¿£¨ £©
A.¹âÕÕ¡¢¸ßΡ¢º¬ÑõŨ¶È¸ß B.Õڹ⡢¸ßΡ¢º¬ÑõŨ¶È¸ß
C.¹âÕÕ¡¢µÍΡ¢º¬ÑõŨ¶ÈµÍ D.Õڹ⡢µÍΡ¢º¬ÑõŨ¶ÈµÍ
²é¿´´ð°¸ºÍ½âÎö>>
¿ÆÄ¿£º³õÖÐÉúÎï À´Ô´£º2015Äê½Î÷Ê¡ÕÐÁª¿¼ÉúÎïÊÔ¾í£¨½âÎö°æ£© ÌâÐÍ£ºÑ¡ÔñÌâ
Ë«ÑÛÆ¤£¨A£©¶Ôµ¥ÑÛÆ¤£¨a£©ÎªÏÔÐÔ£¬¸¸Ä¸¶¼ÊÇË«ÑÛÆ¤£¬ÉúÁËÒ»¸öµ¥ÑÛÆ¤µÄº¢×Ó¡£¿ØÖÆÄ¸Ç׺ͺ¢×ÓÑÛÆ¤ÐÔ×´µÄ»ùÒò×é³É·Ö±ðÊÇ£¨ £©
A£®Aa¡¢aa B£®AA¡¢aa C£®AA¡¢Aa D£®Aa¡¢Aa
²é¿´´ð°¸ºÍ½âÎö>>
¿ÆÄ¿£º³õÖÐÉúÎï À´Ô´£º2014-2015ѧÄêÔÆÄϺ×ÇìÏØµÚÒ»ÖÐѧ³õÖв¿ÆßÄê¼¶ÏÂѧÆÚÆÚÖÐÉúÎïÊÔ¾í£¨½âÎö°æ£© ÌâÐÍ£ºÑ¡ÔñÌâ
¼¡Èâ×¢ÉäÇàÃ¹ËØºó£¬×îÏȵ½´ïÐÄÔàµÄÄÄÒ»¸öÇ»£¿
A¡¢×óÐÄ·¿ B¡¢×óÐÄÊÒ C¡¢ÓÒÐÄ·¿ D¡¢ ÓÒÐÄÊÒ
²é¿´´ð°¸ºÍ½âÎö>>
¹ú¼ÊѧУÓÅÑ¡ - Á·Ï°²áÁбí - ÊÔÌâÁбí
ºþ±±Ê¡»¥ÁªÍøÎ¥·¨ºÍ²»Á¼ÐÅÏ¢¾Ù±¨Æ½Ì¨ | ÍøÉÏÓк¦ÐÅÏ¢¾Ù±¨×¨Çø | µçÐÅթƾٱ¨×¨Çø | ÉæÀúÊ·ÐéÎÞÖ÷ÒåÓк¦ÐÅÏ¢¾Ù±¨×¨Çø | ÉæÆóÇÖȨ¾Ù±¨×¨Çø
Î¥·¨ºÍ²»Á¼ÐÅÏ¢¾Ù±¨µç»°£º027-86699610 ¾Ù±¨ÓÊÏ䣺58377363@163.com