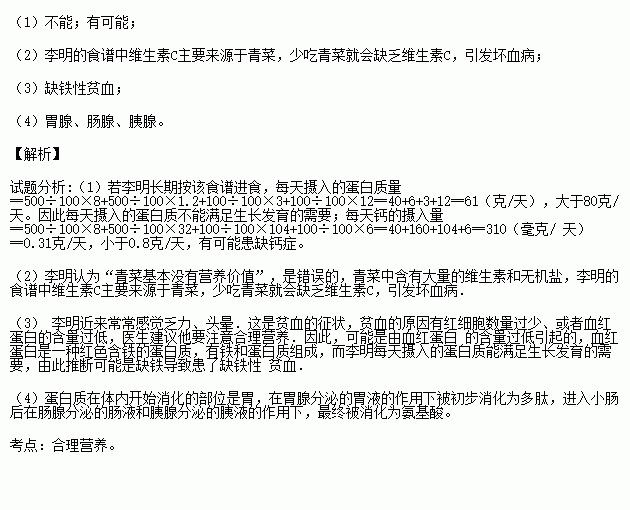
下表是初三(1)班李明同学平日食谱及食谱中主要营养成分的含量,试根据表中数据回答问题;
食物种类 | 日摄入 量(克) | 每100克食物中的含量 | |||
蛋白质 (克) | 维生素 (毫克) | 钙(毫克) | 铁(毫克) | ||
稻米 | 500 | 7.8 | 8 | 1.5 | |
青菜 | 500 | 1.2 | 24 | 32 | 1.4 |
牛奶 | 100 | 3 | 104 | 0.4 | |
猪肉 | 100 | 12 | 6 | 1.6 | |
(1)、营养学研究提出:青少年的蛋白质供给应量应不少于80克/天,钙供给量应不少于800毫克/天,。若李明长期按该食谱进食,摄入的蛋白质能否满足生长发育的需要?
(回答:“能”或“不能”);有无可能患缺钙症 ? (回答:“可能”或“不能”)
(2)李明认为“青菜基本没有营养价值”,于是近来减少了对青菜的食用量。他这样做最容易引发哪类营养物质缺乏症? ;
(3)李明近来脸色苍白,常常感觉头晕、乏力。看书、写字容易疲劳,医生建议他要注意合理膳食。据此你认为他可能患了什么病?
(4)、试写出李明摄食后,其中的蛋白质在体内充分消化需要那些消化腺的参与?
科目:初中生物 来源:2014-2015学年山东宁津县保店中学八年级下学期第一次月考生物试卷(解析版) 题型:选择题
过度繁殖、生存斗争、适者生存三者的关系依次是( )。
A.原因、结果、手段
B.手段、原因、结果
C.手段、结果、原因
D.原因、手段、结果
查看答案和解析>>
科目:初中生物 来源:2014-2015学年山东省九年级下学期第一次月考生物试卷(解析版) 题型:选择题
人体的血液循环系统由血管、心脏和血液组成,下列有关叙述,不正确的是( )
A.血液由血清和血细胞组成
B.心脏的四个腔中,左心房连通肺静脉
C.肺循环始于右心室
D.人体内血液循环的途径就是物质运输的途径
查看答案和解析>>
科目:初中生物 来源:2014-2015学年甘肃嘉峪关市七年级下学期期中考试生物试卷(解析版) 题型:选择题
吞咽食物和呼吸空气时都经过的器官( )
A. 咽 B. 鼻腔 C. 口腔 D. 喉
查看答案和解析>>
科目:初中生物 来源:2014-2015学年福建永定县第二中学七年级下学期第一次月考生物试卷(解析版) 题型:连线题
将心脏的4个腔与相连的血管用线连起来。
a左心房 ①主动脉
b左心室 ④肺静脉
c右心房 ②脉动脉
d右心室 ③上下腔静脉
查看答案和解析>>
科目:初中生物 来源:2014-2015学年福建永定县第二中学七年级下学期第一次月考生物试卷(解析版) 题型:选择题
某同学不小心划破手指并少量出血,在伤口自动止血中起主要作用的血细胞是( )
A、红细胞 B、白细胞 C、血小板 D、吞噬细胞
查看答案和解析>>
科目:初中生物 来源:2014-2015学年福建永定县第二中学七年级下学期第一次月考生物试卷(解析版) 题型:选择题
如果胃的结构发生了病变,会影响哪种食物成分的消化?( )
A.糖类 B.脂肪 C.蛋白质 D.维生素
查看答案和解析>>
科目:初中生物 来源:2014-2015学年福建永定县第二中学八年级下学期第一次月考生物试卷(解析版) 题型:选择题
下列显微镜放大倍数最高的是( )
A、目镜10X; 物镜10X; B、目镜5X;物镜40X;
C、目镜10X; 物镜40X; D、目镜5X;物镜10X
查看答案和解析>>
科目:初中生物 来源:2014-2015学年广东省中山市九年级4月质量调研生物试卷(解析版) 题型:?????
某同学设计了如图的装置(瓶中植株未经暗处理)。下列描述正确的是:①该装置可验证植物的光合作用能产生氧气; ②该装置可验证植物的呼吸作用能产生二氧化碳; ③丙内石灰水保持澄清; ④丙内石灰水变浑浊。
![]()
A.①③ B.②④ C.①④ D.②③
查看答案和解析>>
湖北省互联网违法和不良信息举报平台 | 网上有害信息举报专区 | 电信诈骗举报专区 | 涉历史虚无主义有害信息举报专区 | 涉企侵权举报专区
违法和不良信息举报电话:027-86699610 举报邮箱:58377363@163.com