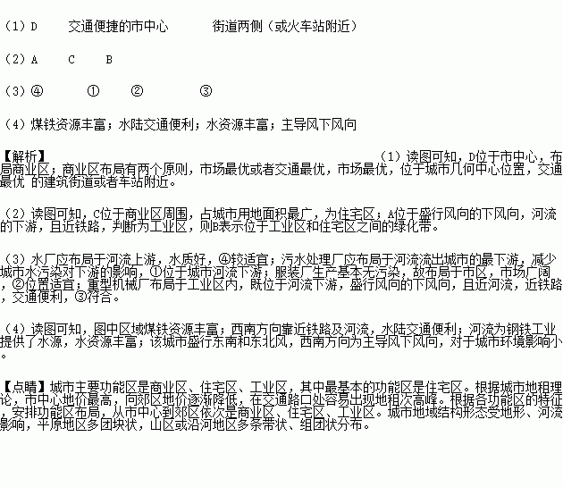
¶ÁÏÂͼΪ¡°Ä³³ÇÊмòͼ¡±£¬µ±µØÏİëÄêÊ¢Ðж«ÄϷ磬¶¬°ëÄêÊ¢Ðж«±±·ç£¬»Ø´ðÎÊÌâ¡£Ô´:ѧ#![]()
£¨1£©Í¼ÖÐ×Öĸ´ú±íÉÌ񵂿µÄÊÇ________£¬Ö÷Òª·Ö²¼ÔÚ________ºÍ________ ¡£
(2)ͼÖÐ×Öĸ´ú±í¹¤ÒµÇøµÄÊÇ________£¬´ú±í×¡Õ¬ÇøµÄÊÇ________£¬´ú±íÂ̵صÄÊÇ_______________¡£
(3)¸Ã³ÇÊÐÄâÔÚ¢Ù¡¢¢Ú¡¢¢Û¡¢¢ÜËÄ´¦½¨×ÔÀ´Ë®³§¡¢ÎÛË®´¦Àí³§¡¢ÖØÐÍ»úе³§ºÍ·þ×°³§£¬ÇëΪ¸÷¹¤³§Ñ¡ÔñºÏÀíµÄ³§Ö·£¬²¢½«Æä´úºÅÌîдÔÚ϶øµÄºáÏßÉÏ¡£
Ë®³§£º _____________ ÎÛË®´¦Àí³§£º _____________
ÖØÐÍ»úе³§£º _____________ ·þ×°³§£º _____________¡£
(4)¸Ã³ÇÊеÄÎ÷Äϲ¿ÐγÉÁËÒÔ¸ÖÌú¹¤ÒµÎªºËÐĵĹ¤ÒµÇø£¬¸ù¾ÝͼÖÐÐÅÏ¢·ÖÎöÆäÐγɵÄÖ÷ÒªÇøÎ»ÒòËØ¡£
| Äê¼¶ | ¸ßÖÐ¿Î³Ì | Äê¼¶ | ³õÖÐ¿Î³Ì |
| ¸ßÒ» | ¸ßÒ»Ãâ·Ñ¿Î³ÌÍÆ¼ö£¡ | ³õÒ» | ³õÒ»Ãâ·Ñ¿Î³ÌÍÆ¼ö£¡ |
| ¸ß¶þ | ¸ß¶þÃâ·Ñ¿Î³ÌÍÆ¼ö£¡ | ³õ¶þ | ³õ¶þÃâ·Ñ¿Î³ÌÍÆ¼ö£¡ |
| ¸ßÈý | ¸ßÈýÃâ·Ñ¿Î³ÌÍÆ¼ö£¡ | ³õÈý | ³õÈýÃâ·Ñ¿Î³ÌÍÆ¼ö£¡ |
¿ÆÄ¿£º¸ßÖеØÀí À´Ô´£º2016-2017ѧÄê¹ã¶«Ê¡¸ß¶þÏÂѧÆÚÆÚÖп¼ÊÔµØÀíÊÔ¾í£¨½âÎö°æ£© ÌâÐÍ£ºÑ¡ÔñÌâ
ÖйúºÍ¿ÆÍþÌØ½«Ôڹ㶫ʡ½¨Á¢Ò»ÏîÁ¶Óͼ°Ê¯»¯ÏîÄ¿£¬Öйúº£ÍâÕÒÓÍз¾¶£¨ÎüÒý²úÓ͹úµ½ÖйúÄڵؿªÉèÁ¶Óͳ§£©µÃÒÔ˳ÀûÍÆ½ø¡£¶Á¿ÆÍþÌØºÍ¹ã¶«Ê¡Ê¾Òâͼ£¬Íê³ÉÏÂÃæÐ¡Ìâ¡£
![]()
1.Óë¹ãÖݱȽϣ¬¿ÆÍþÌØ³Ç:
A. ÕýÎçÌ«Ñô¸ß¶È½Ç¸ü¸ß B. ×ÔתÏßËٶȸü¿ì
C. µØ×ªÆ«ÏòÁ¦¸ü´ó D. ÈÕ³öʱ¼ä¸üÍí
2.ÑØ×î¶Ì·Ïß´Ó¿ÆÍþÌØÔËʯÓ͵½¹ã¶«£¬ÑØÍ¾¿ÉÄܳöÏֵĵØÀíÏÖÏóÊÇ:
A. ¾¹ý°¢À²®º£Ê±£¬ÂÖ´¬Ë³·ç˳ˮ
B. ¸Ãº½Ï߯ðÖ¹µãÖ®¼äµÄÇøÊ±²îΪ6Сʱ
C. ¾¹ýÂíÁù¼×º£Ï¿Ê±£¬Å¨ÔÆÃܲ¼£¬À׵罻¼Ó
D. µ½´ï¹ã¶«Ê±¿ÉÄÜ¿´µ½´óÃæ»ýµÄ³£ÂÌÓ²Ò¶ÁÖ
²é¿´´ð°¸ºÍ½âÎö>>
¿ÆÄ¿£º¸ßÖеØÀí À´Ô´£º2016-2017ѧÄêɽ¶«Ê¡¸ß¶þÏÂѧÆÚÔ¿¼µØÀíÊÔ¾í£¨½âÎö°æ£© ÌâÐÍ£ºÑ¡ÔñÌâ
20ÊÀ¼Í50Äê´ú£¬ÔÚËþÀïľºÓÏÂÓÎÐÞ½¨ÁË´óÎ÷º£×ÓË®¿â£¬µ½90Äê´ú£¬ËþÀïľºÓÏÂÓÎÁ÷Á¿Èñ¼õ£¬ÏÖÒѶÏÁ÷320km£¬´óÎ÷º£×ÓË®¿â×÷Ϊ´¢Ë®µÄÔØÌåÒѲ»¸´´æÔÚ¡£½áºÏͼÎIJÄÁϻشðÏÂÁи÷Ìâ¡£
![]()
1.Ôì³ÉËþÀïľºÓÏÂÓζÏÁ÷µÄÖ÷ÒªÔÒòÊÇ£º
¢ÙËþÀïľºÓÉÏÓδó¹æÄ£¿ª·¢£¬Å©Òµ¹à¸È¼°Éú»îÓÃË®´óÔö
¢ÚÎ÷̫ƽÑó¸±ÈÈ´ø¸ßѹÎ÷½ø±±ÒÆ£¬½µË®Á¿¼õÉÙ
¢ÛÈ«Çò±äů£¬Õô·¢ÍúÊ¢
¢Ü»Æ³à½»½Ç±ä´ó£¬Ì«ÑôÖ±Éäµã±±ÒÆ
A. ¢Ù¢Ú B. ¢Ú¢Û C. ¢Ù¢Û D. ¢Û¢Ü
2.´óÎ÷º£×ÓË®¿â¸ÉºÔ£¬¿ÉÄÜÒý·¢µÄ±ä»¯ÓУº
A. ²»ÔÙ´æÔÚÉú̬ϵͳ B. µØÏÂˮλÉÏÉý
C. É³Ä®Ãæ»ýÀ©´ó D. ¸ÃË®¿â·ÀºéÄÜÁ¦É¥Ê§
3.¸ÃÁ÷ÓòºÏÀíÕûÖεĴëÊ©ÓУº
¢Ù¼ÓÇ¿Á÷ÓòË®×ÊÔ´µÄ¹ÜÀí
¢Ú¼Ó¿ì¿ª»Ä£¬ÖÖÖ²Á¸ÃÞ
¢Û´óÁ¦·¢Õ¹½Úˮũҵ
¢Ü¿ª²ÉµØÏÂË®£¬±£»¤µØ±íË®
A. ¢Ù¢Ú B. ¢Ú¢Û C. ¢Û¢Ü D. ¢Ù¢Û
²é¿´´ð°¸ºÍ½âÎö>>
¿ÆÄ¿£º¸ßÖеØÀí À´Ô´£º¹ã¶«Ê¡·ðɽÊÐ2016-2017ѧÄê¸ßÒ»ÏÂѧÆÚµÚÒ»´Î¶Î¿¼µØÀíÊÔ¾í ÌâÐÍ£ºÑ¡ÔñÌâ
¾¼ÃÒòËØ¶ÔÈË¿ÚÇ¨ÒÆÍùÍùÆð×ÅÖØÒªµÄ×÷Ó㬵«ÔÚÄ³Ò»ÌØ¶¨µÄÌõ¼þÏ£¬ÈκÎÒ»ÖÖÒòËØ¶¼ÓпÉÄÜÊǾö¶¨ÐÔÒòËØ¡£¾Ý´Ë»Ø´ðÏÂÃæÐ¡Ìâ¡£
1.¹ØÓÚÈË¿ÚÇ¨ÒÆµÄÐðÊö£¬ÕýÈ·µÄÊÇ
A. 2008Äê8Ô±±¾©°ÂÔËÆÚ¼ä£¬´óÁ¿¹úÍâÓοÍÓ¿Èë±±¾©£¬ÊôÓÚÈË¿ÚÇ¨ÒÆ
B. ÈýÏ¿ÒÆÃñÊÇÒòΪ¾¼ÃÒòËØ
C. 20ÊÀ¼Í80Äê´úÖÐÆÚÇ°ÒÆÃñµ½Ð½®Ö÷ÒªÊÇÕþ²ßÒòËØ
D. ¸÷¹ú¹úÄÚµÄÈË¿ÚÇ¨ÒÆ¶¼ÊÇΪÁË¿ª·¢¹úÍÁ
2.½â·Åºó£¬¹ØÓÚÎÒ¹úÈË¿ÚÇ¨ÒÆ»òÁ÷¶¯µÄ˵·¨£¬ÕýÈ·µÄÊÇ
A. ÎÒ¹úµÄÈË¿ÚÇ¨ÒÆÖ÷ÒªÊÇÓɾ¼ÃÔÒòÒýÆðµÄ
B. ¸Ä¸ï¿ª·Åǰ£¬È˿ڵÄÇ¨ÒÆ´ó²¿·ÖÊǹú¼ÒÓÐ×éÖ¯µØÒÆÃñ
C. ¸Ä¸ï¿ª·Åǰ£¬ÈË¿Ú×ÜÊÇ×Ô·¢µØ´Ó¶«²¿ÒÆÏòÎ÷²¿
D. ¸Ä¸ï¿ª·ÅÒÔÀ´£¬Ãñ¹¤µÄÊäÈëµØÖ÷ÒªÊÇÉϺ£¡¢¹ã¶«¡¢ËÄ´¨µÈµØ
²é¿´´ð°¸ºÍ½âÎö>>
¿ÆÄ¿£º¸ßÖеØÀí À´Ô´£º¹ã¶«Ê¡·ðɽÊÐ2016-2017ѧÄê¸ßÒ»ÏÂѧÆÚµÚÒ»´Î¶Î¿¼µØÀíÊÔ¾í ÌâÐÍ£ºÑ¡ÔñÌâ
¸ù¾ÝÎÒ¹ú2005ÄêÈ˿ڹ¹³É±í£¬Ïà¹Ø×¨¼ÒÈÏΪÖйú¿ªÊ¼½øÈë¡°È˿ںìÀû¡±ÆÚ£¬¡°È˿ںìÀû¡±ÆÚÖ¸µÄÊÇÔÚÒ»¸öʱÆÚÄÚ£¬Éç»á¸§ÑøÖ¸ÊýÏà¶Ô½ÏС£¬×ÜÈË¿ÚÖÐÀͶ¯ÊÊÁäÈ˿ڱÈÖØ½Ï´ó¡£¾Ý´Ë»Ø´ðÏÂÃæÐ¡Ìâ¡£
![]()
1.Óë·¢´ï¹ú¼ÒÏà±È£¬ÎÒ¹ú¡°È˿ںìÀû¡±ÆÚÌáǰµ½À´µÄÖ÷ÒªÔÒòÊÇ
A. ¾¼Ã·¢Õ¹ËٶȺܿì B. Ò½ÁÆÎÀÉúÊÂÒµ½ø²½£¬ÈË¿ÚËÀÍöÂʵÍ
C. ¼Æ»®ÉúÓýÕþ²ßµÄʵʩ D. ³ÇÊл¯ËÙ¶È¿ì
2.²»·ûºÏÎÒ¹úµÄÈË¿Ú½á¹¹ÌØµãµÄÊÇ
A. ÀͶ¯ÄêÁäÈ˿ڱÈÖØ´ó£¬ÀͶ¯Á¦×ÊÔ´·á¸»£¬Îª¾¼Ã¿ìËÙ·¢Õ¹ÌṩÁËÇ¿´óµÄ¶¯Á¦
B. ÖйúÀÏÁ仯³ÊÏÖËٶȿ졢¹æÄ£´ó¡¢¡°Î´¸»ÏÈÀÏ¡±µÈÌØµã
C. ´ÓÈË¿ÚÐÔ±ð½á¹¹¿´£¬ÄÐÅ®±ÈÖØÊ§ºâ£¬´æÔÚÒ»¶¨Éç»áÒþ»¼
D. ³ÇÏçÈ˿ڱÈÖØ»ù±¾³Öƽ£¬³ÇÊл¯Ë®Æ½´ó·ù¶ÈÌá¸ß
²é¿´´ð°¸ºÍ½âÎö>>
¿ÆÄ¿£º¸ßÖеØÀí À´Ô´£º2016-2017ѧÄêºÓÄÏÊ¡°²ÑôÊиßÒ»4ÔÂÔ¿¼µØÀíÊÔ¾í£¨½âÎö°æ£© ÌâÐÍ£ºÑ¡ÔñÌâ
½üÄêÀ´£¬ÎÒ¹úÓÐЩũ´å³öÏÖÁË¡°ÓÐÔºÎÞÈËס£¬ÓеØÎÞÈËÖÖ¡±µÄ¿ÕÐÄ»¯ÏÖÏó¡£Íê³ÉÏÂÃæÐ¡Ìâ¡£
1.ÕâÖÖ¿ÕÐÄ»¯ÏÖÏóÐγɵÄÖ÷ÒªÔÒòÊÇ
A. ³ÇÊÐ×ÔÈ»»·¾³ºÃ B. Å©´åÈ˾ù¾Ó×¡Ãæ»ýС
C. ³ÇÏçÊÕÈë²î¾à´ó D. Å©´åÈË¿Ú×ÔÈ»Ôö³¤ÂʵÍ
2.¡°ÓÐÔºÎÞÈËס£¬ÓеØÎÞÈËÖÖ¡±´øÀ´
A. ÍÁµØ×ÊÔ´ÀË·Ñ B. ũҵ·¢Õ¹Ë®Æ½Ìá¸ß
C. ³ÇÏçе÷·¢Õ¹ D. Å©´åÀÏÁ仯³Ì¶È½µµÍ
²é¿´´ð°¸ºÍ½âÎö>>
¿ÆÄ¿£º¸ßÖеØÀí À´Ô´£º2016-2017ѧÄêºÓÄÏÊ¡°²ÑôÊиßÒ»4ÔÂÔ¿¼µØÀíÊÔ¾í£¨½âÎö°æ£© ÌâÐÍ£ºÑ¡ÔñÌâ
ÏÂͼΪijµØ1965ÄêºÍ2009ÄêµØÀí¼òͼ£¬¾Ý´Ë»Ø´ðÏÂÃæÐ¡Ìâ¡£
![]()
1.BµØÐγɴåÕò×î¿ÉÄܵÄÌõ¼þÊÇ
A. ˮԴ³ä×ã¡¢½»Í¨±ãÀû B. ¿ó²ú×ÊÔ´·á¸»
C. ÓŻݵÄÕþ²ß D. ÀͶ¯Á¦ËØÖʸß
2.Ëæ×ŵ±µØÃºÌ¿ºÍʯÓÍ×ÊÔ´ºÄ½ß£¬³ÇÊеľ¼Ã·¢Õ¹ÊÜÓ°Ïì×îСµÄÊÇ
A. A³Ç B. D³Ç
C. E³Ç D. F³Ç
²é¿´´ð°¸ºÍ½âÎö>>
¿ÆÄ¿£º¸ßÖеØÀí À´Ô´£º¹óÖÝÊ¡×ñÒåÊÐ2015-2016ѧÄê¸ßÒ»ÉÏѧÆÚµÚÒ»´ÎÔ¿¼µØÀíÊÔ¾í ÌâÐÍ£ºÑ¡ÔñÌâ
Å·ÖÞÌìÎÄѧ¼ÒÐû²¼£¬ËûÃÇÔÚÌ«ÑôϵÍâ·¢ÏÖÁË50¶à¿ÅÐÐÐÇ£¬ÆäÖÐÓÐÒ»¿ÅÓëµØÇòÐÎ̬ÏàËÆ£¬¾àÀëµØÇò35¹âÄê¡£Ñо¿±íÃ÷£¬ËüµÄÔËÐйìµÀÓëËüµÄĸÐdzȰ«ÐǾàÀëÊÊÒË£¬ÇÒÏñµØÇòÒ»ÑùÖ÷ÒªÓÉÑÒʯ¹¹³É£¬¶øÇÒҺ̬ˮ¿ÉÄÜ´æÔÚÓÚÕâ¿ÅÐÐÐDZíÃæ£¬ËüµÄ´óÆøÖдæÔÚÑõÆø¡¢¶þÑõ»¯Ì¼ºÍµªµÄ³É·Ö£¬¼«ÓпÉÄÜ´æÔÚÉúÃü¡£¾Ý´ËÍê³ÉÏÂÃæÐ¡Ìâ¡£
1.ÏÂÁÐÓë²ÄÁÏÖÐËù˵µÄ³È°«ÐÇÊôÓÚͬһÀàÌìÌåµÄÊÇ(¡¡¡¡)
A. µØÇò B. ÔÂÇò C. Ì«Ñô D. åçÐÇ
2.ÌìÎÄѧ¼ÒÑо¿ÅжÏз¢ÏÖµÄÕâ¿ÅÐÐÐǼ«ÓпÉÄÜ´æÔÚÉúÃüµÄÖ÷ÒªÒÀ¾ÝÊÇ(¡¡¡¡)
A. Õâ¿ÅÐÐÐÇÓëµØÇòÐÎ̬ÏàËÆ
B. Õâ¿ÅÐÐÐǾàÀëµØÇòºÜ½ü£¬Ö»ÓÐÔ¼35¹âÄê
C. Õâ¿ÅÐÐÐÇÏñµØÇòÒ»ÑùÖ÷ÒªÓÉÑÒʯ×é³É
D. Õâ¿ÅÐÐÐÇ¿ÉÄÜ´æÔÚҺ̬ˮ¼°º¬ÓÐÑõÆøµÄ´óÆø
²é¿´´ð°¸ºÍ½âÎö>>
¿ÆÄ¿£º¸ßÖеØÀí À´Ô´£º2016-2017ѧÄê½ËÕÊ¡ËÕÖÝÊиßÒ»ÉÏѧÆÚÆÚÄ©¿¼ÊÔµØÀíÊÔ¾í£¨½âÎö°æ£© ÌâÐÍ£º×ÛºÏÌâ
ÏÂͼΪijµØÇøµÄµØÖÊÆÊÃæÍ¼ºÍˮѻ·Ê¾Òâͼ¡£¶ÁͼÍê³ÉÏÂÁÐÎÊÌâ¡£
![]()
£¨1£©´ÓµØÖʹ¹Ôì¿´£¬ÎìΪ £¬´ÓµØÃ²ÀàÐÍ¿´£¬±ûΪ
£¨2£©´ÓµØÖÊ×÷Óÿ´£¬ÒÒ´¦ÓÉ ×÷ÓÃÐγɣ¬±û¡¢¶¡´¦ÓÉ ×÷ÓÃÐγɡ£
£¨3£©Èç¹ûÒªÔڼס¢ÒÒ¡¢±û¡¢¶¡¡¢ÎìËÄ´¦Ñ¡Ö·ÐÞÒ»ÌõÄϱ±ÏòµÄËíµÀ£¬×îÊÊÒËÑ¡ÔñÔÚ ´¦£¬ÀíÓÉÊÇ ¡£
£¨4£©Í¼ÖÐËùʾµÄˮѻ·ÀàÐÍΪ ¡£ÈËÀà´óÁ¿¿³·¥ÉÁÖ£¬Ê¹Ë®Ñ»·ÖÐ £¨ÌîÐòºÅ£©»·½ÚË®Á¿Ã÷ÏÔÔö¶à¡£
²é¿´´ð°¸ºÍ½âÎö>>
¹ú¼ÊѧУÓÅÑ¡ - Á·Ï°²áÁбí - ÊÔÌâÁбí
ºþ±±Ê¡»¥ÁªÍøÎ¥·¨ºÍ²»Á¼ÐÅÏ¢¾Ù±¨Æ½Ì¨ | ÍøÉÏÓк¦ÐÅÏ¢¾Ù±¨×¨Çø | µçÐÅթƾٱ¨×¨Çø | ÉæÀúÊ·ÐéÎÞÖ÷ÒåÓк¦ÐÅÏ¢¾Ù±¨×¨Çø | ÉæÆóÇÖȨ¾Ù±¨×¨Çø
Î¥·¨ºÍ²»Á¼ÐÅÏ¢¾Ù±¨µç»°£º027-86699610 ¾Ù±¨ÓÊÏ䣺58377363@163.com