阅读材料,回答问题。
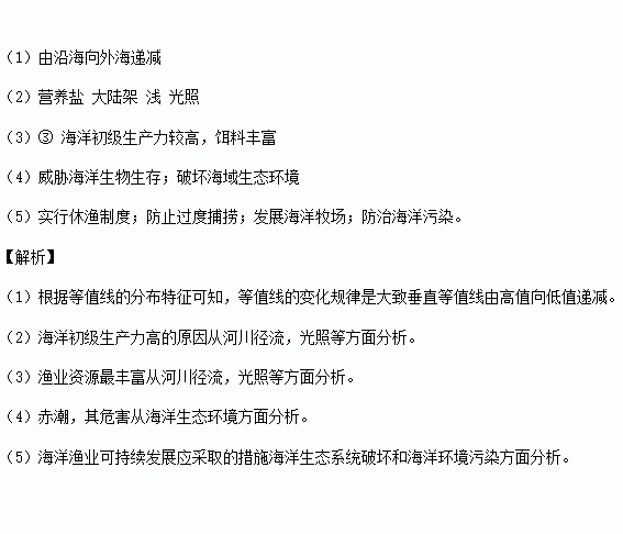
材料一 太平洋西部部分海域海洋初级生产力分布图。
![]()
材料二 海洋初级生产力是指浮游植物、底栖植物及自养细菌等通过光合作用制造有机物的能力,以每年单位面积所固定的有机碳或能量来表示。海洋初级生产力主要受光照、温度、营养盐、海水垂直运动等因素的影响。
材料三 海洋初级生产力决定了鱼虾蟹等海洋生物饵料的多少.进而影响海产品产量的高低。
(1)图示海区海洋初级生产力的分布特点是________。
(2)E地海洋初级生产力高的原因是:位于长江口附近,海水中的________较为丰富;海底地形类型是________,深度较________,________较为充足。
(3)①、②、③地中,渔业资源最丰富的是________地,原因是________。
(4)沿海易发生赤潮,其危害是________。
(5)简述为防止近海天然捕捞量下降,促进我国海洋渔业可持续发展应采取的措施。
科目:高中地理 来源:河北省2016-2017学年高二下学期期中考试地理试卷 题型:选择题
当地球公转运行到远日点附近时,地球上可能出现的地理现象是
A. 地球自转的角速度和线速度都较快
B. 地球自转的角速度和线速度都较慢
C. 地球公转的角速度和线速度都较快
D. 地球公转的角速度和线速度都较慢
查看答案和解析>>
科目:高中地理 来源:新疆库尔勒市2016-2017学年高一下学期期中考试地理试卷 题型:选择题
珠江三角洲地区工业化进程中前后两个发展阶段的主导产业分别是( )
A.原料导向型产业、动力导向型产业
B.劳动力导向型产业、市场导向型产业
C.高新技术产业、劳动密集型产业
D.劳动密集型产业、高新技术产业
查看答案和解析>>
科目:高中地理 来源:新疆库尔勒市2016-2017学年高一下学期期中考试地理试卷 题型:选择题
下列关于田纳西河的叙述,正确的是( )
A. 位于美国的西南部
B. 是密西西比河支流俄亥俄河的一条流程最长、水量最大的分支,因而是二级支流
C. 发源于阿巴拉契亚山的北坡
D. 在肯塔基市流入密西西比河
查看答案和解析>>
科目:高中地理 来源:山东省2017届高三下学期一模考试(4月)文科综合-地理试卷 题型:选择题
下图是我国某山地垂直自然带分布示意图,读图回答下面小题。
![]()
1.有关该山自然带和雪线,下列说法正确的是( )
A. 甲坡缺失2自然带的主要原因是光照不足
B. 甲坡缺失2自然带的主要原因是降水较少
C. 乙坡雪线较甲坡低的主要原因是气温较高
D. 乙坡雪线较甲坡低的主要原因是坡度较大
2.该山地乙坡垂直带谱比甲坡丰富,与其形成关联度最小的因素是( )
A. 纬度位置 B. 海陆位置 C. 大气环流 D. 海拔
查看答案和解析>>
科目:高中地理 来源:江苏省2016-2017学年高二下学期期中考试地理试卷 题型:双选题
读海洋开发利用方式示意图,完成下面小题。
![]()
1.图中,属于海洋空间开发利用方式的是
A. 海洋牧场 B. 海洋化工 C. 潮汐发电 D. 滨海旅游
2.下列海洋开发活动与污染类型的关联中,正确的有
A. 海洋捕捞—水污染 B. 沿海电站—核污染
C. 海洋运输—石油污染 D. 港口建设—废弃物污染
查看答案和解析>>
科目:高中地理 来源:江苏省2016-2017学年高二下学期期中考试地理试卷 题型:选择题
煤作为一种常规能源,随时代进步,其利用方式多种多样。读图回答下列问题。
![]()
1.对消费地而言,最清洁且已大规模使用的方式是
A. ① B. ② C. ③ D. ④
2.用煤来发电与水力发电的主要不同是
A. 火电站建设周期短,运转时投资少
B. 火电站污染空气,水电站不会破坏生态环境
C. 水电站综合效益高,运转成本低
D. 水电站建设周期短,投资少
3.综合我国能源生产和消费的实际情况,下列利用方式中,具有战略前景的是
A. ② B. ④ C. ③ D. 煤变油
查看答案和解析>>
科目:高中地理 来源:2017届江西省南昌市命制高三第二次模拟突破冲刺文综地理试卷(八)(解析版) 题型:选择题
学生地理兴趣小组对某小流域进行水土流失的调查,根据图文资料回答下列各题。
1.在调查之前,该组同学需要优先准备调查区的地形图和 ( )
A. 气温分布图 B. 降水分布图 C. 工业分布图 D. 旅游景观分布图
2.流域产沙量(一定时间内流域内产出的泥沙总量)是水土流失调查的一项重要指标。同学们提出了四种获得流域年产沙量的方法,可行的是 ( )
A. 测定一年内每次暴雨的土壤流失量做累加
B. 测定一年内每次暴雨的土壤流失量做平均
C. 在流域源头设置收集池,年终秤取泥沙总量
D. 在流域出口设置收集池,年终秤取泥沙总量
查看答案和解析>>
科目:高中地理 来源:云南省2016-2017学年高二下学期第一次月考地理试卷 题型:选择题
读“中国沿32°N纬线地形剖面图”,完成下面小题。
![]()
1.有关我国地形、地势的叙述,正确的是( )
A. 地形复杂多样,平原面积广大 B. 地势中高周低,呈阶梯状分布
C. 地形山谷相间,纵列分布 D. 山区面积广大,山脉构成地形的基本骨架
2.有关图中代码表示的地形区,叙述正确的是( )
A. ②为柴达木盆地,属第一级阶梯
B. ①为云贵高原,属第二级阶梯
C. ③为长江中下游平原,属第三级阶梯
D. ④为太行山,是第二、三级阶梯的分界线
查看答案和解析>>
湖北省互联网违法和不良信息举报平台 | 网上有害信息举报专区 | 电信诈骗举报专区 | 涉历史虚无主义有害信息举报专区 | 涉企侵权举报专区
违法和不良信息举报电话:027-86699610 举报邮箱:58377363@163.com