图16为“地中海沿岸及利比亚位置图”,图17为“利比亚要素图”,读图和材料,结合 相关内容,回答下列有关问题。(26分)
材料1:油橄榄是世界上著名的亚热带
果树和重要经济林木,富含优质食用植物油。
地中海沿岸是世界油橄榄最适宜生长地区,
现在为很多国家引种栽培。
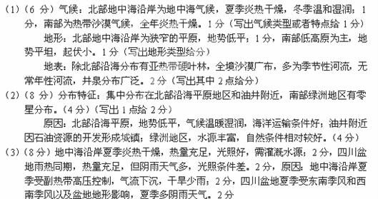
(1)从气候、地形、地表特征等方面描述利比亚的自然环境特点。(6分)
(2)试说明利比亚城镇空间分布特征,并分析原因。(8分)
(3)我国四川盆地引种栽培了油橄榄,试比较评价地中海沿岸与四川盆地栽培油橄榄
气候条件的差异,并说明造成这种差异的原因。(8分)
(4)a海域附近较b海域附近多雾,空气湿度大,请分析原因。(4分)
科目:高中地理 来源: 题型:
图中a为纬线,M是晨线与该纬线的交点。读图完成下列各题
![]()
当M地位于南半球中高纬度时,可能的月份及时 刻是
A.12月 7时40分 B.6月 8时20分
C.6月 5时30分 D.9月 16时20分
若a纬线处于北半球低纬度,M地位于它一年中位置变化的最西端时,下列叙述正确的是
A.地球公转的速度最慢 B.地中海沿岸处于旅游淡季
C.悉尼的正午太阳高度比杭州大 D.黄河调水冲沙的季节
查看答案和解析>>
科目:高中地理 来源:2013届湖南省高二学业水平模拟文科地理试卷(解析版) 题型:综合题
从2011年2月下旬以来,中国以海陆空三种方式从利比亚撤离数万名工人,被
称为“史上最大海外撤离行动”。阅读下面图文资料回答问题。(共16分)
利比亚位于非洲北部,海岸线长达1900余公里,东部与埃及交界,其他邻国有苏丹、
乍得、尼日尔、阿尔及利亚和突尼斯。全境95%以上地区为沙漠和半沙漠。境内无常年
性河流和湖泊。
利比亚的自然资源极为丰富,蕴藏着丰富的石油、天然气、铁、钾盐、锰、磷酸盐、铜、
锡铝矾土、石灰石、高岭土等矿产资源,地下水资源丰富。

(1)此次撤侨主要借道利比亚邻国。图中A城市(北纬31°12′,东经29°15′)是利比亚
邻国最大海港,位于地中海沿岸。第一批侨民从该城市返航北京时,当地时间(区时)为2
月23日13时25分,此时北京时间是 。(2分)
(2)若我们通过海运的方式撤侨,到达上海需穿越的主要海峡依次有 ________________
运河、 海峡、 海峡。(6分)
(3)利比亚所在的北非地区沙漠广布,与我国西北地区的沙漠相比,成因有何不同?(4
分)
(4)从自然条件考虑,甲地及周边地区发展农业生产首先要解决的问题是 ;
根据该国的自然资源特征,你觉得该国可以发展哪些工业(举一例),并说明理由。(4分)
查看答案和解析>>
科目:高中地理 来源:2014届浙江省高一第一次月考(1-3班)地理试卷(解析版) 题型:选择题
该图为某城镇多年平均风频图。判断15--16题:

1.该城镇可能位于 ( )
A.我国东南沿海 B.印度半岛境内 C.地中海沿岸 D.西欧平原上
2.如果在该城市布局一个火电厂,从环境保护的角度考虑应该布局在该城市的( )
A.西北 B.东南 C.西南 D.东北
查看答案和解析>>
科目:高中地理 来源:2010-2011学年黑龙江省高三上学期期末考试地理卷 题型:选择题
图中a为纬线,M是晨线与该纬线的交点。读图完成下列各题

1.当M地位于南半球中高纬度时,可能的月份及时 刻是
A.12月 7时40分 B.6月 8时20分
C.6月 5时30分 D.9月 16时20分
2.若a纬线处于北半球低纬度,M地位于它一年中位置变化的最西端时,下列叙述正确的是
A.地球公转的速度最慢 B.地中海沿岸处于旅游淡季
C.悉尼的正午太阳高度比杭州大 D.黄河调水冲沙的季节
查看答案和解析>>
湖北省互联网违法和不良信息举报平台 | 网上有害信息举报专区 | 电信诈骗举报专区 | 涉历史虚无主义有害信息举报专区 | 涉企侵权举报专区
违法和不良信息举报电话:027-86699610 举报邮箱:58377363@163.com