精英家教网 > 高中地理 > 题目详情

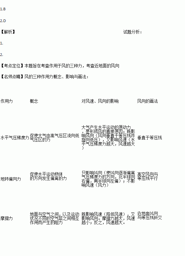
下图为北半球等压线图(单位:hpa).读图并结合所学知识回答下面小题。

1.如果所示等压线位于近地面,F1、F2、F3为A处空气所受的外力的方向,则F1、F2、F3依次为

A. 摩擦力、气压梯度力、地转偏向力

B. 气压梯度力、摩擦力、地转偏向力

C. 地转偏向力、摩擦力、气压梯度力、气压梯度力

D. 摩擦力、地转偏向力、气压梯度力

2.如果所示等压线位于高考,F1为气压梯度力方向,则风向是

A. ① B. ② C. ③ D. ④

练习册系列答案
相关习题

科目:高中地理 来源:2016-2017学年河北省高二4月月考地理试卷(解析版) 题型:选择题

读某地区地形剖面图及对应的积温、降水量曲线图,完成问题。

1.图中表示省会城市B降水量逐月分布状况的是(  )

A. B.

C. D.

2.积温值A地高于E地,主要是因为(  )

①A地地处河谷,地势低 ②距冬季风源地远

③纬度低,是温带 ④为山地背风坡

A. ①② B. ①③ C. ②④ D. ①④

3.图示平原地区适宜种植的农作物有(  )

A. 冬小麦、玉米、大豆 B. 春小麦、玉米、甜菜

C. 甜菜、大豆、花生 D. 玉米、高粱、甘蔗

查看答案和解析>>

科目:高中地理 来源:江苏省2016-2017学年高一下学期期中考试地理试卷(解析版) 题型:选择题

中心商务区是城市经济活动最为繁忙的地方,批发商业十分发达。

查看答案和解析>>

科目:高中地理 来源:江苏省2016-2017学年高一下学期期中考试地理试卷(解析版) 题型:选择题

“PPE怪圈”是指贫困(Poverty)、人口(Population)和环境(Environment)之间形成的一种互为因果的关系,如下图。读图完成下面小题。

1.在上图 a、b、c、d四点代表的人口增长状况中,最有可能产生“PPE怪圈”的是

A. a B. b C. c D. d

2.下列国家中目前基本不存在“PPE怪圈”的是( )

A. 中国 B. 印度 C. 加拿大 D. 巴西

查看答案和解析>>

科目:高中地理 来源:山西省2016-2017学年高一下学期期中考试地理试卷(解析版) 题型:选择题

读“气压带风带移动规律模式示意图”,回答下列各题。

1.甲图所示季节各纬度带气流运动的说法正确的是

A. O°~l0°主要盛行下沉气流 B. 10°~20°盛行东南风

C. 20°~30°盛行西北风 D. 30°~40°盛行西南风

2.甲、乙两图反映的时间与季节正确的是

A. 甲表示3月份、春季 B. 乙表示7月份、夏季

C. 甲表示9月份、秋季 D. 乙表示l月份、冬季

3.下列各图与上图中P点气候特征相匹配的是

A. B. C. D.

查看答案和解析>>

科目:高中地理 来源:山西省2016-2017学年高一下学期期中考试地理试卷(解析版) 题型:选择题

下图为“大气受热过程示意图”,图中③、⑤、⑦三个箭头所表示的辐射依次是

A. 大气吸收的地面辐射、大气逆辐射、太阳辐射

B. 太阳辐射、大气吸收的地面辐射、大气逆辐射

C. 大气逆辐射、大气吸收的地面辐射、太阳辐射

D. 太阳辐射、大气逆辐射、大气吸收的地面辐射

查看答案和解析>>

科目:高中地理 来源:山西省2016-2017学年高一下学期期中考试地理试卷(解析版) 题型:选择题

第31届夏季奥林匹克运动会于 当地时间2016年8月5日20时在里约热内卢(43°11ˊ47〞W. 22°54ˊ30〞S)马拉松卡纳体育场盛大开幕。下图为奥运动会开幕时,某区域晨昏线图,图中阴影部分为黑夜,Q为晨昏线与纬线的切点。读下图,回答下面小题。

1.图中Q地的纬度为

A. 25°E B. 75°E C. 60°W D. 165°W

2.下列说法正确的是

A. 此时Q地方时为0时 B. 奥运会期间P点昼渐长

C. 此日Q点正处于极昼 D. 此日Q点正处于极昼

查看答案和解析>>

科目:高中地理 来源:2016-2017学年天津市和平区高二下学期期中质量调查地理试卷(解析版) 题型:选择题

自然真是美轮美奂,许多景观如同鬼斧神工,让人叹为观止。下面地貌景观是由同一种外力作用形成的是( )

A. ①② B. ③④ C. ①④ D. ②③

查看答案和解析>>

科目:高中地理 来源:山东省淄博市2016-2017学年高二下学期学分认定(期中)考试地理试卷 题型:选择题

下图为“某流域地质构造与地貌示意图”。读图完成下面小题。

1.关于图示地区地质、地貌的叙述正确的是( )

A. ③处为向斜成岭 B. 地质基础很不稳定

C. ②处有可能找到石油 D. ②处岩石比③处岩石坚硬

2.上图中甲、乙、丙、丁四处可能形成的地貌与下列四幅图配对正确的是( )

A. 甲—Ⅲ B. 乙—Ⅳ C. 丙—Ⅰ D. 丁—Ⅱ

查看答案和解析>>

同步练习册答案