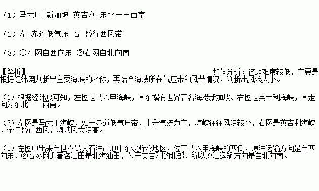
左、右两图为世界著名海峡的地理简图,读图回答:
![]()
(1)左图是 海峡,其东端有世界著名海港 。右图是 海峡,其走向为_______.
(2) 图所示海峡往往风浪较小,因为该海峡位于 带(气压带风带全称); 图所示海峡往往风大浪高,因为该海峡位于 带(气压带风带全称)。
(3)在图中海峡范围内用箭头方向线标出:①左图标出来自世界最大石油产地的原油运输方向;②右图标出来自附近著名油田的原油运输方向。
科目:高中地理 来源:2016-2017学年福建省高一上学期期末考试地理试卷(解析版) 题型:综合题
下图是亚洲季风示意图,读图回答问题:
![]()
(1)在左、右两图中,表示亚洲1月季风的是 图。
(2)在左图中,A气压名称为 ,在其控制下,天气的主要特点是 。
(3) B、C、D三字母附近的箭头,表示西南季风的是 ,成因是
(4)东亚季风的成因主要是 。
查看答案和解析>>
科目:高中地理 来源:2016-2017学年福建省高二上学期期末考试地理试卷(解析版) 题型:选择题
下表是2001年和2011年我国五省区各种作物的投入比重(%)。据表分析相关信息,回答下列下列各题。
2001 年 | 2011 年 | ||||||||||||
谷物 | 豆类 | 糖类 | 油料 | 棉花 | 蔬菜 | 谷物 | 豆类 | 糖类 | 油料 | 棉花 | 蔬菜 | ||
甲 | 28.74 | 0.00 | 2.34 | 0.00 | 50.56 | 18.36 | 26.80 | 0.00 | 1.79 | 0.00 | 49.71 | 21.70 | |
乙 | 40.69 | 23.41 | 1.77 | 0.00 | 0.00 | 34.13 | 61.56 | 16.24 | 0.70 | 0.00 | 0.00 | 21.50 | |
江西 | 46.56 | 0.00 | 0.00 | 7.44 | 2.85 | 43.15 | 52.80 | 0.00 | 0.00 | 7.72 | 3.33 | 36.15 | |
浙江 | 35.03 | 0.00 | 0.00 | 5.06 | 1.08 | 58.83 | 16.44 | 0.00 | 0.00 | 2.01 | 0.00 | 81.55 | |
丙 | 15.04 | 0.00 | 4.68 | 2.61 | 0.00 | 77.67 | 19.31 | 0.00 | 7.99 | 0.00 | 0.00 | 72.70 | |
1.甲、乙、丙三省可能分别是( )
A. 黑、新、滇 B. 新、黑、琼
C. 琼、豫、黑 D. 冀、琼、黑
2.分析表格,下列说法正确的是( )
A. 甲省是重要的棉花生产基地,其主导因素是市场
B. 江西以谷物生产为主,是因为平原面积广大
C. 浙江谷物投入比重降低,是因为种植结构调整
D. 乙省蔬菜投人比重降低是由于退耕还湿
查看答案和解析>>
科目:高中地理 来源:2016-2017学年浙江省嵊州市高二上学期期末考试地理试卷(解析版) 题型:选择题
读亚洲部分区域某日海平面气压形势图。完成下列各题。
![]()
1.图中甲、乙、丙、丁四地,与M地天气变化相似的是
A. 甲地 B. 乙地 C. 丙地 D. 丁地
2.关于丙、丁两地此刻天气状况的描述,正确的是
A. 丙地风力小于丁地 B. 丙地多强劲偏北风
C. 丁地气压较丙地高 D. 丁地处锋后多降水
查看答案和解析>>
科目:高中地理 来源:2016-2017学年浙江省嵊州市高二上学期期末考试地理试卷(解析版) 题型:选择题
2016年7月,强降雨导致“百湖之城”武汉内涝严重,其地表硬化和排水系统不完善是主要的人为原因。完成下列各题。
1.地表硬化导致河流流量变化加剧,是由于
A. 降水更多转化为地下水 B. 降水更多转化为地表径流
C. 降水变率加大 D. 蒸发量增加
2.利于缓解城市内涝的措施有
①增加城市绿地面积 ②衔接城市内河与外部水系 ③加固河流干堤 ④扩建城市新区
A. ①② B. ①③ C. ③④ D. ①④
查看答案和解析>>
科目:高中地理 来源:2016-2017学年江西省南昌市高二上学期期末考试地理试(解析版) 题型:选择题
读四幅海峡示意图,回答下列各题。
![]()
1.图中海峡沟通了太平洋和印度洋的是( )
A. ① B. ② C. ③ D. ④
2.四大海峡中位于亚洲和北美洲分界线上的是( )
A. ① B. ② C. ③ D. ④
3.四个海峡海水温度高低排序正确的是( )
A. ①②③④ B. ②①③④ C. ③①②④ D. ④③②①
4.图中四地中属于冬雨型气候的是( )
A. ① B. ② C. ③ D. ④
查看答案和解析>>
科目:高中地理 来源:2017届河南省天一大联考高三上学期期末考试文综地理试卷(解析版) 题型:综合题
阅读图文材料,完成下列要求。
时令河,也称作季节河、歇性河流,是指河流在枯水季节,河水断流、河床裸露;丰水季节,形成水流,甚至洪水奔腾。这类河流通常流经高温干旱的区域,而且年平均流量较小,但因暴雨、融雪引发的洪峰却很大。这类河流主要分布于内陆沙漠或沙漠边缘。某水文勘探队于某年12月开始对利比亚的时令河进行了为期2个月的勘察,基本摸清了利比亚境内时令河的分布状况及水文变化。下图为利比亚时令河分布图。
![]()
(1)指出利比亚境内的气候区域差异,并分析其形成原因。
(2)解释利比亚多时令河的主要原因。
(3)指出该勘探队在利比亚进行时令河勘察过程中可能会遇到的问题。
查看答案和解析>>
科目:高中地理 来源:2016-2017学年山东省一区高二上学期期末模拟考试地理试卷(文科班)(解析版) 题型:选择题
“新型材料及复合方法固定流动沙丘绿化项目”在青海湖边的流动沙丘进行了两年多的实验和反复论证后取得成功,其原理是将具有含水、辐射保温等功能的砂砖铺设成条带状,在条带间种植适宜生长的草种和灌木,达到治沙的效果。结合材料及条带状砂砖固沙简图,回答下列各题。
![]()
1.对该条带状砂砖铺设地的地表环境特点描述正确的是
A. 干旱缺水
B. 植被稀疏,多为高山针叶林
C. 海拔高,多冰川侵蚀地貌
D. 河流较少,水量季节变化小
2.下列关于图中条带状砂砖作用的说法,不正确的是
A. 夜晚吸收地下水,辐射保温
B. 白天释放水汽,为植被提供水分和温度
C. 增加地表粗糙度,降低风速
D. 拦截沙源,固阻流沙,防止沙丘前移
查看答案和解析>>
科目:高中地理 来源:2017届广东省清远市高三下学期第一次模拟考试文科综合-地理部分试卷(解析版) 题型:选择题
这是沿 28°纬线的剖面图,读图回答关于乙地气候成因和特点叙述正确的是
![]()
A. 常年处于副热带高压或信风带控制 B. 沿岸有寒流经过
C. 11月到次年4 月降水丰富 D. 终年高温多雨
查看答案和解析>>
湖北省互联网违法和不良信息举报平台 | 网上有害信息举报专区 | 电信诈骗举报专区 | 涉历史虚无主义有害信息举报专区 | 涉企侵权举报专区
违法和不良信息举报电话:027-86699610 举报邮箱:58377363@163.com