阅读图文材料,完成下列要求。
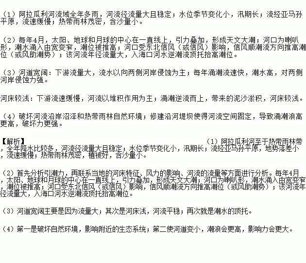
阿拉瓜利河位于巴西亚马孙河流域的北部,注入大西洋,全长只有220千米,但下游河道宽约2千米,河床较浅。流域内人烟稀少,热带雨林茂密,沿河多沼泽。每年4月,太阳、地球和月球的中心在一直线上,亚马孙河河口附近的众多支流都会出现涌潮,但最壮观、最野性的涌潮在阿拉瓜利河,其浩浩荡荡的潮水从河口沿河道逆流而上近60千米,时速30余千米,潮高可达2~4米。下图示意阿拉瓜利河的中下游位置。
![]()
(1)说明阿拉瓜利河主要的水文特征。
(2)分析阿拉瓜利河河口附近每年4月涌潮最壮观的原因。
(3)分析阿拉瓜利河下游河道宽阔但河床较浅的原因。
(4)为抵御涌潮,有人提出在该河河口附近修建沿河防护堤。请分析其可能带来的不利影响。
科目:高中地理 来源:2017届四川省资阳市高三4月模拟考文综地理试卷(解析版) 题型:综合题
阅读下列材料,完成下列各题。
《西游记》中的火焰山位于吐鲁番盆地的北缘;吐鲁番盆地是新疆天山东部南坡的一个山间盆地,是一个典型的地堑盆地,是中国地势最低(-154.31m)和夏季气温最高(47.8℃)的地方。大部分地面海拔在500m以下,主峰海拔832m。
![]()
(1)吐鲁番盆地年降水量16mm,蒸发量3000mm,是中国的干极。分析吐鲁番盆地年降水量较少的原因。
(2)分析火焰山地区的房屋(右图)是半地窖式(一半埋在地下)的原因。
(3)评价吐鲁番地区气候对种植业的影响。
查看答案和解析>>
科目:高中地理 来源:2016-2017学年福建省高二下学期第一次月考地理试卷(解析版) 题型:综合题
阅读材料,回答下列问题。
材料一 鄂霍次克海被称为“太平洋冰极”。2011年1月,有5艘俄罗斯船只因为海面迅速冰封而被迫滞留在俄罗斯远东的鄂霍次克海,500多名船员被困。专家指出,营救工作难度很大。
材料二 鄂霍次克海位置示意图(下图)。
![]()
(1)分析鄂霍次克海成为“太平洋冰极”的原因。
(2)结合材料和所学知识,从自然条件分析营救被困船员可能面临的困难。
查看答案和解析>>
科目:高中地理 来源:2016-2017学年福建省高二下学期第一次月考地理试卷(解析版) 题型:选择题
读合肥市逐日 最高、最低气温变化图和大气热量平衡示意图,下列关于合肥逐日气温的说法,正确的是( )
![]()
A. 19日最高气温出现在当天的12:00,因太阳高度达一天中最大,②作用最强
B. 20日最低气温出现在当天的0:00,因④作用降到一天中最弱
C. 22日昼夜温差小于19日,因为22日比19日②弱,③强
D. 22日昼夜温差小于其他日期,因为22日比其他日期①强,④强
查看答案和解析>>
科目:高中地理 来源:2017届河南省郑州市高三下学期百校联盟高考复习文科综合地理试卷 (解析版) 题型:选择题
泰山西北部喀纳斯河流域分布于中高山地带,河谷海拔1000 m以上,两侧山峰多在3000 m以上,喀纳斯“U”型谷是该地区典型地貌,河谷两侧山坡呈台阶状分布。下图示意喀纳斯河谷多级“U”型谷平面分布。读图,完成下列各题。
![]()
1.形成喀纳斯“U”型谷的地质作用主要是
A. 流水侵蚀 B. 冰川侵蚀
C. 背斜张裂 D. 断层下沉
2.该“U”型谷南段西坡陡于东坡的原因是
A. 东坡受侵蚀西坡受堆积 B. 西坡植被差东坡植被好
C. 热量条件东坡优于西坡 D. 降水条件西坡优于东坡
查看答案和解析>>
科目:高中地理 来源:2017届广东省茂名市高三级第二次综合测试文综地理试卷(解析版) 题型:选择题
美国总统特朗普要求本国企业尽可能在国内建厂,承诺将税收从目前的26%降至10%-15%,要求通用和福特两大汽车制造商不能在墨西哥建新工厂,并对在境外生产且将产品返销回美国的制造企业征收高额“边境税”。据此完成下面小题。
1.特朗普要求美国企业回本国建厂的主要目的是
A. 促进工业化 B. 提高城市化 C. 增加税收 D. 增加就业
2.美国两大汽车制造商计划在墨西哥建新工厂的主要原因是墨西哥
A. 市场广阔 B. 资源丰富 C. 劳动力成本低 D. 交通便利
3.美国政府征收高额“边境税”后产生的影响是
A. 福特汽车转移到加拿大建厂 B. 通用汽车全球化加强
C. 导致墨西哥汽车出口量减少 D. 美国汽车进口量会增加
查看答案和解析>>
科目:高中地理 来源:2016-2017学年甘肃省天水市高二下学期第一阶段考试地理试卷(解析版) 题型:选择题
读河流流域对比图,回答下列小题。
![]()
1.甲河流域存在的主要问题及成因是
A. 毁林开荒造成水土流失
B. 大量使用化肥、农药产生水土污染
C. 过度放牧引起土地荒漠化
D. 不合理灌溉导致土壤盐碱化
2.乙河流域存在的首要生态问题是
A. 荒漠化 B. 水土流失 C. 湿地萎缩 D. 物种减少
查看答案和解析>>
科目:高中地理 来源:2016-2017学年河北省张家口市高一(衔接班)上学期期中考试地理(理)试卷(解析版) 题型:双选题
读红海剖面示意图,完成下列各题。
![]()
1.有关红海的说法正确的是( )
A. 属于非洲板块 B. 属于亚欧板块 C. 处于板块张裂边界 D. 面积将逐渐变大
2.有关图中①类岩石的说法,正确的是( )
A. 岩浆喷出冷却凝固而成
B. 由岩浆通过固结成岩作用形成的
C. 受水平挤压力而质地坚硬
D. 在一定条件下可能转化成沉积岩
查看答案和解析>>
湖北省互联网违法和不良信息举报平台 | 网上有害信息举报专区 | 电信诈骗举报专区 | 涉历史虚无主义有害信息举报专区 | 涉企侵权举报专区
违法和不良信息举报电话:027-86699610 举报邮箱:58377363@163.com