ÔĶÁͼÎIJÄÁÏ£¬Íê³ÉÏÂÁÐÒªÇó¡£
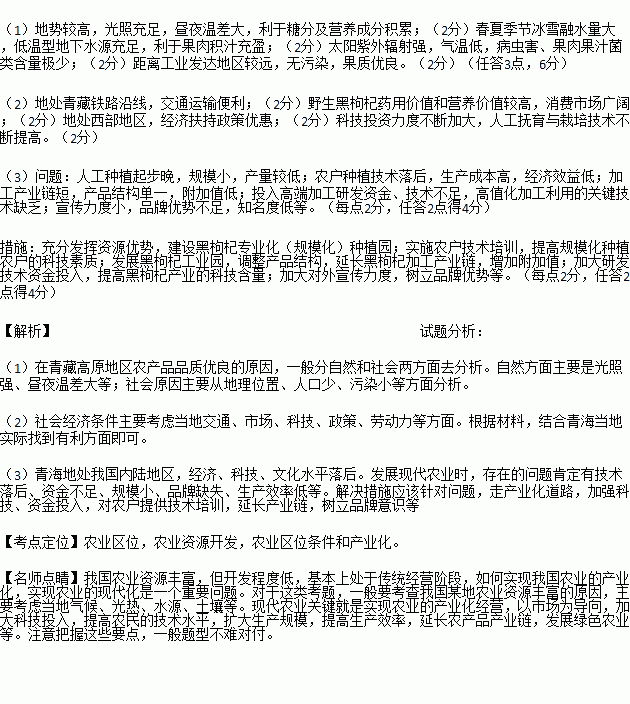
Ò°ÉúºÚèÛè½ÊÇÇຣʡ»ÄÄ®¸ê±ÚµØÇøÖ÷ÒªµÄ½¨ÈºÖ²ÎïÖ®Ò»¡£ÇຣʡҰÉúºÚèÛè½×ÊÔ´·á¸»£¬Æ·ÖÊÓÅÁ¼£¬¾ßÓпÅÁ£±¥Âú¡¢ÖŨ¸ÊÌðζÃÀ¡¢±£½¡Ò©ÓüÛÖµ¸ßµÈÌØµã¡£½üÄêÀ´£¬Çຣʡ²»¶Ï¼Ó´ó¶ÔºÚèÛè½µÄÈ˹¤ÔÔÅ༼ÊõͶ×ʺÍʵÑéÐÔѱ»¯ÖÖÖ²£¬²¢È¡µÃÁ˺ܺõÄÉú̬¡¢Éç»áºÍ¾¼ÃÐ§Òæ£¬µ«ºÚèÛè½²úÒµ»¯Éú²úÈÔ´æÔÚÐí¶àÎÊÌâ¡£ÏÂͼΪÇຣʡÄêÆ½¾ùÈÕÕÕʱÊýºÍÄêÆ½¾ù½µË®Á¿¿Õ¼ä·Ö²¼Í¼¡£![]()
£¨1£©Ö¸³öÇຣʡҰÉúºÚèÛè½Æ·ÖÊÓÅÁ¼µÄÔÒò¡£
£¨2£©·ÖÎöÇຣʡҰÉúºÚèÛè½È˹¤ÖÖÖ²µÄÓÐÀûÉç»á¾¼ÃÌõ¼þ¡£
| Äê¼¶ | ¸ßÖÐ¿Î³Ì | Äê¼¶ | ³õÖÐ¿Î³Ì |
| ¸ßÒ» | ¸ßÒ»Ãâ·Ñ¿Î³ÌÍÆ¼ö£¡ | ³õÒ» | ³õÒ»Ãâ·Ñ¿Î³ÌÍÆ¼ö£¡ |
| ¸ß¶þ | ¸ß¶þÃâ·Ñ¿Î³ÌÍÆ¼ö£¡ | ³õ¶þ | ³õ¶þÃâ·Ñ¿Î³ÌÍÆ¼ö£¡ |
| ¸ßÈý | ¸ßÈýÃâ·Ñ¿Î³ÌÍÆ¼ö£¡ | ³õÈý | ³õÈýÃâ·Ñ¿Î³ÌÍÆ¼ö£¡ |
¿ÆÄ¿£º¸ßÖеØÀí À´Ô´£ºÁÉÄþÊ¡ÁùУÐ×÷Ìå2016-2017ѧÄê¸ß¶þÏÂѧÆÚÆÚÖп¼ÊÔµØÀíÊÔ¾í ÌâÐÍ£ºÑ¡ÔñÌâ
×ÔÈ»¾°¹ÛºÍÈËÎľ°¹ÛµÄ¹²Í¬ÌصãÊÇ ( )
A. ¶àÑùÐÔ¡¢·Ç·²ÐÔ B. ¼¾½ÚÐÔ¡¢µØÓòÐÔ C. ¿É´´ÔìÐÔ¡¢³¤´æÐÔ D. ¿É±äÒìÐÔ
²é¿´´ð°¸ºÍ½âÎö>>
¿ÆÄ¿£º¸ßÖеØÀí À´Ô´£º2017Äê¸ß¿¼ÐÅÏ¢¾í£¨È«¹ú¾íI)ÎÄ¿Æ×ۺϵØÀí£¨¶þ£© ÌâÐÍ£º×ÛºÏÌâ
ÔĶÁͼÎIJÄÁÏ£¬Íê³ÉÏÂÁÐÎÊÌâ¡£
²ÄÁÏÒ» ÏÂͼΪÎÒ¹úÍî½³ÇÊдøµØÀíλÖÃÓ뷶ΧÂÔͼ¡£
![]()
²ÄÁ϶þ ³¤½Èý½ÇÖÞÖ÷Òª²úÒµÑݱäÇé¿ö¡£
![]()
£¨1£©¼òÊöºÏ·Ê³ÉΪÍî½³ÇÊдøÖÐÐijÇÊеÄÖ÷ÒªÔÒò¡£
£¨2£©Ö¸³ö³¤½Èý½ÇÖÞÖ÷Òª²úÒµÑݱäµÄÌØµã¼°ÓÐÀûÓ°Ïì¡£
£¨3£©·ÖÎöÍî½³ÇÊдø³Ð½Ó³¤Èý½ÇµØÇø²úÒµ×ªÒÆµÄÇøÎ»ÓÅÊÆ¡£
£¨4£©Ö¸³ö²úÒµ×ªÒÆ¶ÔÍî½³ÇÊдø·¢Õ¹´øÀ´µÄÓ°Ïì¡£
²é¿´´ð°¸ºÍ½âÎö>>
¿ÆÄ¿£º¸ßÖеØÀí À´Ô´£ººþ±±Ê¡ÏÌÄþÊÐÎåУ2016-2017ѧÄê¸ß¶þ3ÔÂÁª¿¼µØÀíÊÔ¾í ÌâÐÍ£º×ÛºÏÌâ
ÄÚÃɹÅÎýÁÖ¹ùÀÕ²ÝԵĶ«²¿£¬ÓÖ±»³Æ×÷ÎÚÖéÄÂÇß²ÝÔ¡£ÎÚÖéÄÂÇß²ÝÔĿǰÊÇÄÚÃɹű£´æ×îΪÍêºÃµÄÌìÈ»²ÝÔ£¬ÄÁ²Ý·Ç³£·±Ã¯£¬¿ÉÒÔ¿´µ½¡°Ìì²Ô²Ô£¬Ò°Ã£Ã££¬·ç´µ²ÝµÍ¼ûÅ£Ñò¡±µÄ¾°¹Û£¬ÎÚÖéÄÂÇß²ÝÔ±»ÈËÃdzÆÎª¡°ÄÚÃɹÅ×îºóµÄÌìÈ»²ÝÔ¡±¡£½áºÏÏÂͼÍê³ÉÏÂÁÐÎÊÌâ¡£
![]()
(1)¼òÊöͼÖÐa¡¢bÁ½µØ×ÔÈ»´øµÄ²îÒì¼°ÆäÔÒò¡£
(2)¾Ýͼ¼òÒª·ÖÎöÎÚÖéÄÂÇß²ÝÔÄÁ²ÝïʢµÄÔÒò¡£
(3)ÎýÁÖ¹ùÀÕ²ÝÔÃæÁÙµÄÖ÷Òª»·¾³ÎÊÌâÊÇʲô£¿¸ÃÎÊÌâ¿ÉÄܶÔÊ×¶¼±±¾©²úÉúʲôӰÏ죿
²é¿´´ð°¸ºÍ½âÎö>>
¿ÆÄ¿£º¸ßÖеØÀí À´Ô´£ººþ±±Ê¡ÏÌÄþÊÐÎåУ2016-2017ѧÄê¸ß¶þ3ÔÂÁª¿¼µØÀíÊÔ¾í ÌâÐÍ£ºÑ¡ÔñÌâ
̼Éú²úÂÊÊÇÖ¸Ò»¶¨Ê±ÆÚÄÚÒ»¸ö¹ú¼Ò£¨µØÇø£©¹úÄÚÉú²ú×ÜÖµ×ÜÁ¿ÓëͬÆÚ¶þÑõ»¯Ì¼ÅÅ·ÅÁ¿Ö®±È£¬·´Ó³Á˵¥Î»Ì¼ÅÅ·ÅËù²úÉúµÄ¾¼ÃÐ§Òæ¡£¶Á¡°2000¡«2011Ä꾩½ò¼½Ì¼Éú²úÂʱ仯Ç÷ÊÆÍ¼¡±£¬Íê³ÉÏÂÁÐÎÊÌâ¡£
![]()
1.¹ØÓÚÈýÊ¡ÊеÄ˵·¨ÕýÈ·µÄÊÇ
A. ºÓ±±µÄÄÜÔ´ÀûÓÃÂÊ¸ß B. ±±¾©µÄ̼ÅÅ·ÅÁ¿×î¶à
C. Ìì½òµÄ̼Éú²úÂÊÖðÄêÔö³¤ D. ±±¾©µÄÄê¾ù̼Éú²úÂÊÔöËÙ×î¿ì
2.Ìá¸ßºÓ±±Ê¡Ì¼Éú²úÂʵÄÓÐЧ´ëÊ©ÊÇ
¢Ù¿ØÖÆÈ˿ڹæÄ£ ¢Ú³Ð½Ó¾©½ò²úÒµ×ªÒÆ ¢ÛÓÅ»¯ÄÜÔ´Ïû·Ñ½á¹¹ ¢ÜÌá¸ß¿Æ¼¼Ë®Æ½
A. ¢Ù¢Û B. ¢Ú¢Û C. ¢Û¢Ü D. ¢Ù¢Ü
3.Ìì½òÊдóÁ¦Ìá¸ß̼Éú²úÂÊÄÜ
A. Ìá¸ßÆóÒµ¾ºÕùÄÜÁ¦ B. ¼õÇá³ÇÊн»Í¨Óµ¶Â
C. Ôö¼Ó³ÇÊÐÈȵºÐ§Ó¦ D. ¼õÉÙËáÓê·¢ÉúƵÂÊ
²é¿´´ð°¸ºÍ½âÎö>>
¿ÆÄ¿£º¸ßÖеØÀí À´Ô´£ºËÄ´¨Ê¡2016-2017ѧÄê¸ß¶þÏÂѧÆÚÆÚÖп¼ÊÔµØÀíÊÔ¾í ÌâÐÍ£ºÑ¡ÔñÌâ
ÏÂÍ¼ÎªÄ³ÇøÓòÄÜÔ´µ÷Åäͼ¡£¶ÁͼÍê³ÉÏÂÁÐÎÊÌâ¡£
![]()
1.½üÄêÀ´¸ÃÇøÓò´ÓÔ½ÄÏÖв¿½ø¿ÚµÄú̿ÊýÁ¿Öð½¥³¬¹ýÁ˽úúµÄÊýÁ¿£¬ÔÒòÊÇ
A. Ô½ÄÏú´¢Á¿·á¸»£¬ÖÊÓżÛÁ®
B. ½ú̼̾Áٿݽߣ¬²úÁ¿¼õС
C. Ô½ÄϾàÖéÈý½Ç¾àÀë¸ü½ü£¬Ô½ÄÏúµÄÔ˷ѵÍÁ®
D. ½úú×ۺϿª·¢£¬ÍâÔ˼õÉÙ
2.2011 Äê 5 Ô£¬¸ÃÇøÓò¡°µç»Ä¡±ÔٶȳöÏÖ¡£Ôì³ÉÕâÒ»¾ÖÃæµÄÔÒò¿ÉÄÜÊÇ
¢ÙÊܸßÎÂÌìÆøµÄÓ°Ï죬µçÁ¦ÐèÇóÔö´ó ¢ÚÊܸɺµµÄÓ°Ï죬Î÷µç¶«ËÍÄÏÏßµÄÊäµçÁ¿¼õС¢Û³ö¿ÚÊг¡Æ£Èí£¬¹¤³§¿ª¹¤²»×㠢ܲúÒµ½á¹¹Éý¼¶£¬¸ßºÄÄÜÆóÒµÔö¶à
A. ¢Ù¢Ú B. ¢Ú¢Û C. ¢Ù¢Ü D. ¢Û¢Ü
3.³ýÁË¿çÇøÓòÄÜÔ´µ÷ÅäÍ⣬ÏÂÁдëÊ©ÖÐÓÐÀûÓÚ»º½â¸ÃÇøÓò¡°µç»Ä¡±µÄÊÇ
¢ÙÒªÇó²úÄܹýÊ£µÄÆóÒµ´í·å¡¢±Ü·åÓÃµç ¢ÚÏÞÖÆ¸ßºÄÄܲúÒµµÄ·¢Õ¹
¢Û¼Ó´óÇøÓòÄÚ¿óÎïÖÊÄÜÔ´µÄ¿ª·¢Á¦¶È ¢ÜÏÞÖÆ¼ÒÓõçÆ÷µÄÏû·Ñ
A. ¢Ù¢Ú B. ¢Û¢Ü C. ¢Ù¢Ü D. ¢Ú¢Û
²é¿´´ð°¸ºÍ½âÎö>>
¿ÆÄ¿£º¸ßÖеØÀí À´Ô´£ºËÄ´¨Ê¡2016-2017ѧÄê¸ß¶þÏÂѧÆÚÆÚÖп¼ÊÔµØÀíÊÔ¾í ÌâÐÍ£ºÑ¡ÔñÌâ
ɽҩÊDzøÈÆÐÔÌÙ±¾Ö²ÎÆäµØÏ¸ù¾¥¿Éʳ¡¢¿ÉÈëÒ©£¬Ó×ÃçÆÚ²»Äͺ®£¬ÐÔϲ¹â£¬ÒËÔÚÅÅË®Á¼ºÃ´¦ÖÖÖ²¡£×óͼʾÒ⻪±±Ä³É½Ò©ÖÖÖ²»ùµØµÄµØÐΣ¬ÓÒͼʾÒâ¸ÃµØ²ÉÓÃÅÊÅÀÍøÖÖֲɽҩ¡£¾Ý´ËÍê³ÉÏÂÁи÷Ìâ¡£
![]()
1.¼×¡¢ÒÒ¡¢±û¡¢¶¡ËÄ´¦ÖУ¬ÖÖֲɽҩÌõ¼þ×îºÃµÄÊÇ
A. ¼× B. ÒÒ C. ±û D. ¶¡
2.ÖÖֲɽҩ²ÉÓôîÉèÌÙÂûÅÊÅÀÍøµÄÖ÷ҪĿµÄÊÇ
A. ¼õÇá˪¶³¶ÔÓ×ÃçµÄΣº¦ B. ÓÐÀûÓÚÌï¼äÅÅË®
C. ÓÐÀûÓÚɽҩµÄ³ä·Ö²É¹â D. ±ãÓÚ¹ûʵµÄÊÕ»ñ
²é¿´´ð°¸ºÍ½âÎö>>
¿ÆÄ¿£º¸ßÖеØÀí À´Ô´£ºÄÚÃɹŰüÍ·ÊÐ2016-2017ѧÄê¸ß¶þÏÂѧÆÚÆÚÖп¼ÊÔµØÀíÊÔ¾í ÌâÐÍ£ºÑ¡ÔñÌâ
¶Á¼ÓÄôóÖ÷ÒªÌú·ºÍ³ÇÊзֲ¼Í¼£¬Íê³ÉÏÂÁÐÎÊÌâ¡£
![]()
1.Óë¼ÓÄôóÌú·ºÍ³ÇÊзֲ¼¹æÂÉÀàËÆµÄ»¹ÓУ¨¡¡¡¡£©
¢ÙÖ²±»¸²¸ÇÂÊ ¢ÚˮԴ·Ö²¼ ¢ÛÖÖÖ²ÒµÇø ¢Ü¹¤ÒµÇø ¢ÝÈ˿ڷֲ¼
A. ¢Ù¢Ú¢Û B. ¢Û¢Ü¢Ý C. ¢Ù¢Ú¢Ü D. ¢Ú¢Û¢Ý
2.ÓйؼÓÄôóÌØµãµÄ˵·¨ÕýÈ·µÄÊÇ£¨¡¡¡¡£©
A. ºÓÁ÷·â¶³ÆÚ³¤ÓÐÁèÑ´£¬Ö÷Òª¿¿»ýÑ©ÈÚË®ºÍÓêË®²¹¸ø
B. ÓÉÄÏÏò±±£¬×ÔÈ»´øÓÉÑǺ®´øÉÁÖ´øÖð½¥±äΪ²ÝÔ´ø
C. º£°¶ÏßÂþ³¤£¬º£ÔË¡¢ºÓÔË·¢´ï
D. Ô½Íù±±£¬ÍÁÈÀ²ãÔ½Éîºñ£¬ÓлúÖʺ¬Á¿Ô½¸ß
²é¿´´ð°¸ºÍ½âÎö>>
¿ÆÄ¿£º¸ßÖеØÀí À´Ô´£ºÁÉÄþÊ¡2016-2017ѧÄê¸ß¶þ4ÔÂÔ¿¼µØÀíÊÔ¾í ÌâÐÍ£º×ÛºÏÌâ
ÔĶÁÓйزÄÁÏ£¬»Ø´ðÏÂÁÐÎÊÌâ¡£
2016Äê11ÔÂ5ÈÕÁÉÄþÈ«¾³ÓÀ´´ó·¶Î§Îíö²ÇÖÏ®£¬°ëÊýÒÔÉϳÇÊÐÔâÊÜÖØ¶ÈÎÛȾ¡£11ÔÂ7ÈÕÒ»¹ÉÀä¿ÕÆøÏ®À´£¬´øÀ´½µÎºͽµÑ©£¬¿ÕÆøÖÊÁ¿µÃµ½Ã÷ÏÔ¸ÄÉÆ¡£Àä¿ÕÆø±»³ÆÎªÎíö²µÄ¡°Ë޵С±¡£
![]()
¸ù¾ÝÎíö²³öÏÖµÄʱ¼äÍÆ²â´Ë´ÎÎíö²µÄÎÛȾԴÖ÷ÒªÓÐÄÄЩ£¬²¢´Ó´óÆøÔ˶¯µÄ½Ç¶È·ÖÎöÀä¿ÕÆøÊÇÎíö²µÄ¡°Ë޵С±µÄÔÒò¡£
²é¿´´ð°¸ºÍ½âÎö>>
¹ú¼ÊѧУÓÅÑ¡ - Á·Ï°²áÁбí - ÊÔÌâÁбí
ºþ±±Ê¡»¥ÁªÍøÎ¥·¨ºÍ²»Á¼ÐÅÏ¢¾Ù±¨Æ½Ì¨ | ÍøÉÏÓк¦ÐÅÏ¢¾Ù±¨×¨Çø | µçÐÅթƾٱ¨×¨Çø | ÉæÀúÊ·ÐéÎÞÖ÷ÒåÓк¦ÐÅÏ¢¾Ù±¨×¨Çø | ÉæÆóÇÖȨ¾Ù±¨×¨Çø
Î¥·¨ºÍ²»Á¼ÐÅÏ¢¾Ù±¨µç»°£º027-86699610 ¾Ù±¨ÓÊÏ䣺58377363@163.com