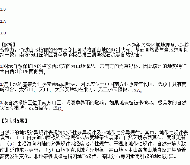
下图为我国某山区自然保护区植被类型分布图。读图回答下列问题。
![]()
1.图示自然保护区的地势特征为
A. 由南向北倾斜 B. 由西北向东南倾斜
C. 由东向西倾斜 D. 由东北向西南倾斜
2.该自然保护区的山地可能位于
A. 南岭 B. 太行山 C. 天山 D. 大兴安岭
3.该自然保护区易发的自然灾害有
A. 沙尘暴 B. 洪涝 C. 雪崩 D. 泥石流
科目:高中地理 来源:四川省2016-2017学年高一5月月考地理试卷 题型:选择题
下图表示某企业厂址与原料和产品运费的关系,等值线数值表示每万元产值的运输费用。读图完成下列问题。
![]()
1.该企业有可能是( )
A. 饮料厂 B. 制糖厂 C. 机械厂 D. 化工厂
2.甲、乙、丙、丁地理位置的共同特点是,均靠近( )
A. 山脉 B. 交通干线 C. 河谷 D. 农业带
3.若仅考虑原料和产品的运费成本因素,该企业厂址最适宜选在图示中的
A. 甲地 B. 乙地 C. 丙地 D. 丁地
查看答案和解析>>
科目:高中地理 来源:北京市朝阳区2017届高三第二次综合练习文综地理试卷 题型:选择题
家住北京的李先生准备在小区停车场租一个车位,停车场位置及车位分布如下图所示。为避免夏天汽车被长时间日晒,李先生选择的车位最好位于
![]()
A. 甲区域 B. 乙区域 C. 戊区域 D. 己区域
查看答案和解析>>
科目:高中地理 来源:四川省2016-2017学年高二5月月考地理试卷 题型:选择题
下表示意我国北方几个城市气温日较差的年平均状况。读表回答下列问题。
青岛 | 济南 | 开封 | 西安 | 太原 | 兰州 | |
日温差≥15℃的日数 | 0.4 | 74.6 | 71.8 | 91.1 | 156.8 | 174.0 |
最大日温差(℃) | 16.3 | 26.0 | 25.2 | 28.1 | 29.2 | 30.2 |
1.表中数据说明北方地区
A. 海洋性较强 B. 受夏季风影响非常明显
C. 大陆性较强 D. 受副热带高压影响显著
2.西安与太原相比,日温差≥15C0的日数相差较多,其主要影响因素可能是
A. 大气环流 B. 纬度高低 C. 海陆位置 D. 降雨日数
3.关于华北地区气温日较差状况及其对农业影响的叙述,正确的是
A. 气温日较差较小,热量条件好,有利于农作物的生长
B. 气温日较差较大,有利于作物果实糖分的积累
C. 气温日较差较小,延长了霜冻时期,农作物容易受霜冻危害
D. 气温日较差较大,缩短了农作物的生长周期,加大了复种指数
查看答案和解析>>
科目:高中地理 来源:湖北省2017届高三5月押题考试文综地理试卷 题型:综合题
阅读图文资料,完成下列要求。
甘薯(甜薯)属喜光的短日照作物,性喜温,不耐寒,根系发达,较耐旱,多生于海拔600m以下的山坡稀疏灌丛或路边岩石缝中。福建省是全国最早种植甘薯的地区,有400多年的种植历史、悠久的种植传统与消费习惯。甘薯的种植面积与产量仅次于水稻,为福建省第二大粮食作物,主要种植区域为闽南、闽东和闽西。其中以闽东南沿海的福州等地生产最具代表性。下图中a图示意福建省的位置和范围,b图示意福州市多年平均气温和降水月分配图。
![]()
(1)结合图文材料和所学知识,分析福建省种植甘薯的有利的自然条件。
(2)2016年11月5日,福州市罗源县举办首届甘薯节,着力打造甘薯特色农业。请为以甘薯种植为特色的罗源县经济进一步发展提出建议。
随着国家“一带一路”战略的逐步推进,也给作为海上丝绸之路重要发祥地的福州带来跨越发展的机遇。2015年4月21日,福建(福州)自由贸易试验区正式成立。作为国务院确定的21世纪海上丝绸之路核心区,福建省积极拓展与21世纪海上丝绸之路沿线国家和地区的经贸合作,进一步优化福建对外开放格局。
(3)简要说明福州市设立自由贸易试验区的位置优势,并推测在“一带一路”战略推进过程中福州市有哪些行业将迎来更多的发展机遇。
查看答案和解析>>
科目:高中地理 来源:山东省济宁市2016-2017学年高一下学期期中考试地理试卷 题型:选择题
下图为三个地区农业发展基本情况的比较图。读图完成下列各题。
![]()
1.③地区的农业地域类型可能是
A. 水稻种植业 B. 混合农业 C. 商品谷物农业 D. 乳畜业
2.关于①地区农业生产特点叙述,正确的是
A. 生产规模小 B. 市场适应性强 C. 经营粗放 D. 机械化水平高
查看答案和解析>>
科目:高中地理 来源:山东省济宁市2016-2017学年高一下学期期中考试地理试卷 题型:选择题
下图表示①②③④四个地区三次产业的就业构成,读图回答下列各题。
![]()
1.
A. 37.6 : 17.4 : 45.0
B. 31.6 : 30.5 : 37.9
C. 15.5 : 24.5 : 60.0
D. 37.6 : 24.5 : 37. 9
2.
A. ① B. ② C. ③ D. ④
查看答案和解析>>
科目:高中地理 来源:河北省2017届高三下学期第二次摸底考试文科综合地理试卷 题型:选择题
读某内陆国主要城市及河流分布示意图,完成下列问题。
![]()
1.图示甲地区有两个雨季,分别是2~3月和7~9月,年平均降雨1550 mm。其原因是
A. 2~3月位于东南信风迎风坡 B. 2~3月受赤道低压的控制
C. 7~9月位于东北信风迎风坡 D. 7~9月位于西南风迎风坡
2.该国主要城市多分布于中部地区,其主要的白然影响因素是
A. 地形 B. 河湖 C. 土壤 D. 矿产
查看答案和解析>>
科目:高中地理 来源:湖南省衡阳市2017届高三下学期第三次联考文综地理试卷 题型:综合题
下图是某旅游公司为武汉的王先生一家国庆“自驾游”提供的两条旅游线路。
![]()
(1)①和②两条线路中那条线路的游览价值更高,为什么?
(2)分析神农架冬、夏季节都能吸引游客的自然原因。
查看答案和解析>>
湖北省互联网违法和不良信息举报平台 | 网上有害信息举报专区 | 电信诈骗举报专区 | 涉历史虚无主义有害信息举报专区 | 涉企侵权举报专区
违法和不良信息举报电话:027-86699610 举报邮箱:58377363@163.com