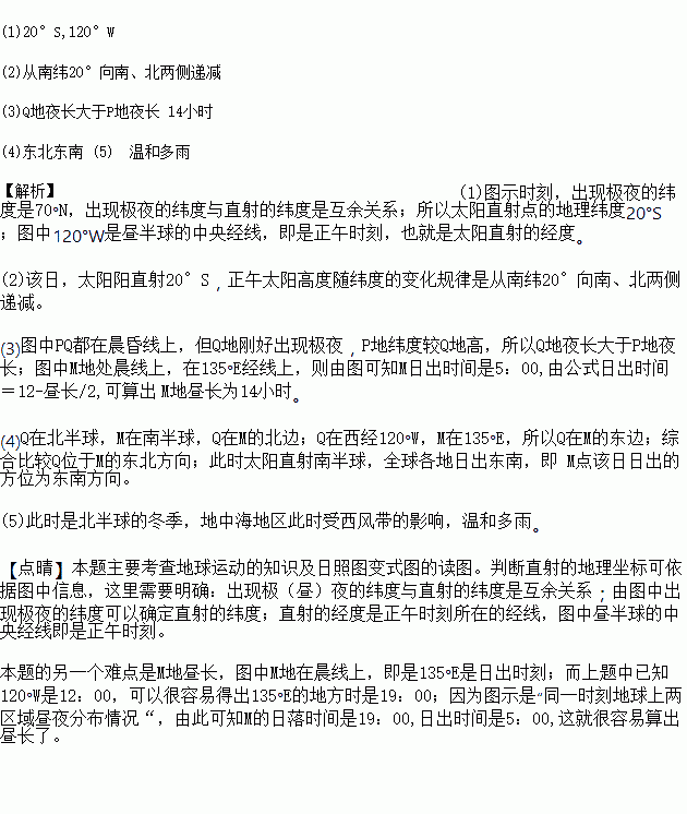
下面图甲和图乙是“同一时刻地球上两区域昼夜分布情况”。
![]()
(1)图示时刻,太阳直射点的地理坐标是________________。
(2)该日,正午太阳高度随纬度的变化规律是_______________。
(3)该日,Q、P两地的夜长大小关系是____________________,M地昼长为________。
(4)Q地位于M的________方向(1分) M点该日日出的方位为________方向。
(5)此时地中海地区的气候特征是________。
科目:高中地理 来源:新疆奇台县第一中学2016-2017学年高二下学期期中考试地理试卷 题型:选择题
我国季风区与非季风区的地理界线是下列中的
A.大兴安岭—太行山—巫山—雪峰山
B.昆仑山—祁连山—横断山
C.大兴安岭—阴山—贺兰山—巴颜喀拉山—冈底斯山
D.青藏高原的东南边缘—秦岭—淮河
查看答案和解析>>
科目:高中地理 来源:湖南师范大学附属中学2016-2017学年高一下学期期中考试地理试卷 题型:选择题
甲市2008年户籍人口出生9.67万人,出生率为0.699%;死亡10.7万人,死亡率为0.773%。甲市户籍人口这种自然增长态势已持续14年。右图显示四个地区的人口出生率和死亡率。读图,回答下列各题。
![]()
1.甲市可能是
A. 西宁 B. 延安 C. 上海 D. 广州
2.①②③④四个地区中,人口再生产与甲市处于同一类型的地区是
A. ① B. ② C. ③ D. ④
查看答案和解析>>
科目:高中地理 来源:江西省2016-2017学年高二下学期期中考试地理试卷 题型:选择题
日本派专家帮助中国防治酸雨,韩国公民自发组织到北京西郊植树,这说明了 ( )
①环境问题可能会影响到周边国家和地区
②污染物质具有残留性
③发达国家将污染工业转移到发展中国家
④解决环境问题需要国际协作
A. ①② B. ②③ C. ③④ D. ①④
查看答案和解析>>
科目:高中地理 来源:江西省2016-2017学年高二下学期期中考试地理试卷 题型:选择题
我国下列地区中,由于首要污染物以二氧化硫为主而形成重酸雨区的是 ( )
A. 河西走廊 B. 松嫩平原 C. 四川盆地 D. 黄土高原
查看答案和解析>>
科目:高中地理 来源:河北省2016-2017学年高二下学期期中考试地理试卷 题型:选择题
下图中MN为晨昏线,P点为晨昏线与本初子午线的交点,读图完成下列各题。
![]()
1.若此时伦敦为5月8日,且P点位于图示位置时,北京时间为
A.5月8日15:00 B.5月8日3:00
C.5月9日15:00 D.5月9日3:00
2.若该日为11月8日,且P点移至最北端时,P点
A.位于北极点上 B.位于北极圈上
C.出现极夜现象 D.出现极昼现象
查看答案和解析>>
科目:高中地理 来源:河北省2016-2017学年高二下学期期中考试地理试卷 题型:选择题
该图所示区域属于湿润的亚热带季风气候。回答问题。
![]()
1.R、Q 两点的相对高度可能为
A.800 米 B.900 米
C.1000 米 D.1100 米
2.M、N、P、Q 四地中,海拔可能相等的两地
A.M、N B.M、P
C.M、Q D.P、Q
查看答案和解析>>
科目:高中地理 来源:河北省2016-2017学年高二下学期期中考试地理试卷 题型:选择题
下列有关旅游资源所在地的地理位置与交通条件对旅游资源开发的影响叙述正确的是
A. 旅游资源所在地的地理位置及交通条件,不影响其开发价值
B. 旅游资源所在地的地理位置及交通条件,直接影响其开发价值
C. 优越的位置和方便的交通,能增加旅游者的心理顾虑
D. 偏远的地理位置,游客相对较多
查看答案和解析>>
科目:高中地理 来源:山东省2017届高三下学期一模考试(4月)文科综合-地理试卷 题型:选择题
作为大众创业、万众创新的大潮中,浙江涌现出了海宁皮革“时尚小镇”、西湖云计算“云栖小镇”……“特色”是小镇的核心元素,独特的市场化运作机制是小镇持续良性运行的保障。下面左图为“浙江特色小镇发展网络示意图”,右图为“广东佛山市部分专业镇联系网络示意图”。据此完成下面小题。
![]()
1.与佛山某专业镇相比,图示浙江“特色小镇”的突出优势是( )
A. 生产联系紧密 B. 科技水平高 C. 政府支持 D. 环境优美
2.浙江大力推行“特色小镇”的主要目的是( )
A. 拉动内需,促进经济增长 B. 传承产业基础
C. 促进农村剩余劳动力向城镇转移 D. 促进经济转型升级
查看答案和解析>>
湖北省互联网违法和不良信息举报平台 | 网上有害信息举报专区 | 电信诈骗举报专区 | 涉历史虚无主义有害信息举报专区 | 涉企侵权举报专区
违法和不良信息举报电话:027-86699610 举报邮箱:58377363@163.com