£¨36·Ö£©¶Áͼ£¬»Ø´ðÏÂÁÐÎÊÌâ¡£![]()
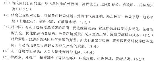
£¨1£©Ïà¶ÔÓÚ·ü¶û¼ÓºÓ£¬¸ÅÊö¶õ±ÏºÓµÄºÓÁ÷ÌØÕ÷¡££¨10·Ö£©
·ü¶û¼ÓºÓ¡ª¡ª¶ÙºÓÁ÷ÓòÊǶíÂÞ˹µÄÖ÷񻁩񵂿¡£
£¨2£©·ÖÎö¸ÃÇøÓò³ÉΪ¶íÂÞ˹Ö÷񻁩񵂿µÄÓÅÊÆ×ÔÈ»Ìõ¼þ¡££¨8·Ö£©
2010Äê9Ô£¬È«³¤1000¹«ÀïµÄÖжíÔÓ͹ܵÀ£¨¶«Î÷²®ÀûÑÇ¡ª¡ªÌ«Æ½ÑóʯÓ͹ܵÀÖйúÖ§Ïߣ©¹¤³ÌÈ«Ïß¿¢¹¤£¬12ÔÂ19ÈÕÕýʽ½øÓÍͶ²ú£¬±êÖ¾×ÅÖжíÄÜÔ´ºÏ×÷½øÈëн׶Ρ£
£¨3£©ÔÚÖйú¡¢¶íÂÞ˹Á½¹úÖУ¬ÈÎÑ¡ÆäÒ»£¬ËµÃ÷ÉÏÊöºÏ×÷¶Ô¸Ã¹úµÄ»ý¼«Ó°Ïì¡££¨8·Ö£©
£¨4£©¼òÊö¶íÂÞ˹¶«²¿µØÇøÈ˿ڼ±¾ç¼õÉÙµÄÔÒò¡££¨4·Ö£©
£¨5£©¸ÅÀ¨¶íÂÞ˹¿ó²ú×ÊÔ´ÓÅÊÆ£¬²¢Ö¸³öÔÚ¿ª·¢ÀûÓÃÖÐÒ׳öÏÖµÄÎÊÌâ¡££¨6·Ö£©
| Äê¼¶ | ¸ßÖÐ¿Î³Ì | Äê¼¶ | ³õÖÐ¿Î³Ì |
| ¸ßÒ» | ¸ßÒ»Ãâ·Ñ¿Î³ÌÍÆ¼ö£¡ | ³õÒ» | ³õÒ»Ãâ·Ñ¿Î³ÌÍÆ¼ö£¡ |
| ¸ß¶þ | ¸ß¶þÃâ·Ñ¿Î³ÌÍÆ¼ö£¡ | ³õ¶þ | ³õ¶þÃâ·Ñ¿Î³ÌÍÆ¼ö£¡ |
| ¸ßÈý | ¸ßÈýÃâ·Ñ¿Î³ÌÍÆ¼ö£¡ | ³õÈý | ³õÈýÃâ·Ñ¿Î³ÌÍÆ¼ö£¡ |
¿ÆÄ¿£º¸ßÖеØÀí À´Ô´£º2011-2012ѧÄê½ËÕÊ¡½ðÁêÖÐѧ¿Î¸ÄʵÑéѧУ¸ßÒ»µÚһѧÆÚÆÚÖп¼µØÀíÊÔ¾í ÌâÐÍ£º×ÛºÏÌâ
¶Áͼ£¬»Ø´ðÏÂÁÐÎÊÌâ¡£![]()
£¨l£©Í¼ÖеØÖʹ¹ÔìÊÇ __________£¬ÆäÖÐAΪ ________ б£¬BΪ __________ б¡£
£¨2£©¼×¡¢ÒÒÁ½´¦É½µØµÄ³ÉÒòÊÇ _________________________________________¡£
£¨3£©¢Ù¡¢¢Ú¡¢¢Û¡¢¢ÜËÄ´¦µÄÑÒʯÊôÓÚ³Á»ýÑÒµÄÊÇ __________ ºÍ __________ ¡£ÈôÒª¿ª²É¼áÓ²µÄÑÒʯ×÷½¨Öþ²ÄÁÏ£¬ÒËÑ¡¢Ù´¦»¹ÊÇ¢Ú´¦£¿__________ ´¦¡£
²é¿´´ð°¸ºÍ½âÎö>>
¿ÆÄ¿£º¸ßÖеØÀí À´Ô´£º2012-2013ѧÄêºÚÁú½¹þËÄÖи߶þÏÂѧÆÚµÚÒ»´ÎÔ¿¼µØÀí¾í£¨´ø½âÎö£© ÌâÐÍ£º×ÛºÏÌâ
¶Áͼ£¬»Ø´ðÏÂÁÐÎÊÌâ¡£![]()
(1)PQÁ½³ÇÊж¼Î»ÓÚÑØº££¬µ«Æøºò²îÒìºÜ´ó£¬Çë·ÖÎöÐγɵÄÔÒò¡£(3·Ö)
(2)ÐÞ½¨Á¬½ÓPQÁ½³ÇÊÐÖ®¼äµÄÌú·ʱ¿ÉÄÜÓöµ½ÄÄЩÀ§ÄÑ£¿(2·Ö)
(3)·ÖÎö¼×ËùÔÚµØÇø·¢Õ¹Å©ÒµÉú²úµÄÓÐÀûÌõ¼þ¡£(3·Ö)
(4)ͼÖкÓÁ÷Ë®ÄܷḻµÄÔÒò(2·Ö)
²é¿´´ð°¸ºÍ½âÎö>>
¿ÆÄ¿£º¸ßÖеØÀí À´Ô´£º2012ÄêÏæ½Ì°æ¸ßÖеØÀíÑ¡ÐÞÈý1.1ÂÃÓθÅÊöÁ·Ï°¾í£¨´ø½âÎö£© ÌâÐÍ£º×ÛºÏÌâ
¶Áͼ£¬»Ø´ðÏÂÁÐÎÊÌ⣺![]()
£¨1£©Í¼Öз´Ó³³öÂÃÓÎÖ÷ÌåµÄ »¯¡£Í¼ÖеÄÂÃÓλͬʱ»¹¾ßÓÐÒÔϼ¸·½ÃæµÄÌØµã£º¢ÙÂÃÓοռäµÄ »¯£»¢ÚÂÃÓη½Ê½ºÍÄÚÈÝµÄ ÐÔ£»¢ÛÂÃÓÎÄ¿µÄµÄ ÐÔ¡£ÆäÖÐ ÊÇÂÃÓη¢Õ¹µÄÒ»´óÔ¶¯Á¦¡£
£¨2£©Í¼ÖеĹú¼ÊÂÃÓÎÈËÊý³Ê µÄ±ä»¯Ìص㣬ÔÒòÖ®Ò»Êǽ»Í¨Ìõ¼þ´ó´ó¸ÄÉÆ£¬ ÓÈÆäÊÇ µÄ³öÏÖ£¬Ê¹ÊÀ½ç¸÷µØµÄ¾àÀëÈÕÒæ¡°Ëõ¶Ì¡±¡£
£¨3£©Í¼ÖÐÂÃÓλÊôÓÚ£¨ £©
| A£®¹Å´úÂÃÓÎ | B£®½ü´úÂÃÓÎ | C£®ÏÖ´úÂÃÓÎ | D£®ÎÞ·¨ÅÐ¶Ï |
²é¿´´ð°¸ºÍ½âÎö>>
¿ÆÄ¿£º¸ßÖеØÀí À´Ô´£º2014½ìɽ¶«Ê¡ÁijÇÊи߶þÉÏѧÆÚÆÚÖÐÄ£¿é²âÊÔµØÀíÊÔ¾í£¨½âÎö°æ£© ÌâÐÍ£ºÑ¡ÔñÌâ
¶Áͼ£¬»Ø´ðÏÂÁÐÎÊÌâ¡£

1.ÏÂÁйØÓÚ¢Ù¡«¢ÜËùÊôÔÖº¦´øµÄ˵·¨ÕýÈ·µÄÊÇ(¡¡¡¡)
A£®¢ÙÊôÓÚ¶«±±ÔÖº¦´ø B£®¢ÚÊôÓÚº£ÑóÔÖº¦´ø
C£®¢ÛÊôÓÚÇà²Ø¸ßÔÔÖº¦´ø D£®¢ÜÊôÓÚÎ÷±±ÔÖº¦´ø
2.ͼÖТ١«¢ÜËùÊôÔÖº¦´øµÄÖ÷ÒªÔÖº¦¶ÔÓ¦ÕýÈ·µÄÊÇ(¡¡¡¡)
A£®¢ÙÊDZ©Óê¡¢ºéË®¡¢µØÕð¡¢»¬ÆÂ¡¢ÄàʯÁ÷
B£®¢ÚÊÇ̨·ç¡¢·ç±©³±¡¢³à³±
C£®¢ÛÊǺéÀÔ¡¢ºµÔÖ¡¢²¡³æº¦
D£®¢ÜÊǵØÕð¡¢É³³¾±©¡¢Ëª¶³¡¢¸Éºµ¡¢²¡³æº¦
²é¿´´ð°¸ºÍ½âÎö>>
¿ÆÄ¿£º¸ßÖеØÀí À´Ô´£º2013½ìɽÎ÷Ê¡¸ß¶þ5ÔÂÔ¿¼µØÀíÊÔ¾í£¨½âÎö°æ£© ÌâÐÍ£º×ÛºÏÌâ
£¨15·Ö£©Î¸绪ÊǼÓÄô󶬼¾ÎÂůµÄ¸Û¿Ú³ÇÊУ¬ÊÇͨÍùÑÇÌ«µØÇøµÄÃÅ»§¡£×Ô20ÊÀ¼ÍÄ©ÒÔÀ´£¬Ëæ×ÅÑÇÌ«µØÇø¾¼ÃµÄ¿ìËÙ·¢Õ¹£¬¼ÓÄôóÖж«²¿µÄÅ©¿ó²úÆ·µÄ³ö¿ÚÔ½À´Ô½ÒÐÖØÎ¸绪¸Û¡£¶Áͼ£¬»Ø´ðÏÂÁÐÎÊÌâ¡£

£¨1£©½âÊÍθ绪¶¬¼¾½Ï±¾¹ú¶àÊý³ÇÊÐÎÂůµÄÔÒò¡££¨4·Ö£©
£¨2£©·ÖÎö¼ÓÄôóÅ©¿ó²úÆ·µÄ³ö¿ÚÒÐÖØÎ¸绪¸ÛµÄÔÒò¡££¨3·Ö£©
£¨3£©Ö¸³öLºÓ¼×µãÒÔÉϺӶÎÁ÷Óò×ۺϿª·¢µÄÖ÷Òª·½Ïò£¬²¢ËµÃ÷ÀíÓÉ¡££¨8·Ö£©
²é¿´´ð°¸ºÍ½âÎö>>
¹ú¼ÊѧУÓÅÑ¡ - Á·Ï°²áÁбí - ÊÔÌâÁбí
ºþ±±Ê¡»¥ÁªÍøÎ¥·¨ºÍ²»Á¼ÐÅÏ¢¾Ù±¨Æ½Ì¨ | ÍøÉÏÓк¦ÐÅÏ¢¾Ù±¨×¨Çø | µçÐÅթƾٱ¨×¨Çø | ÉæÀúÊ·ÐéÎÞÖ÷ÒåÓк¦ÐÅÏ¢¾Ù±¨×¨Çø | ÉæÆóÇÖȨ¾Ù±¨×¨Çø
Î¥·¨ºÍ²»Á¼ÐÅÏ¢¾Ù±¨µç»°£º027-86699610 ¾Ù±¨ÓÊÏ䣺58377363@163.com