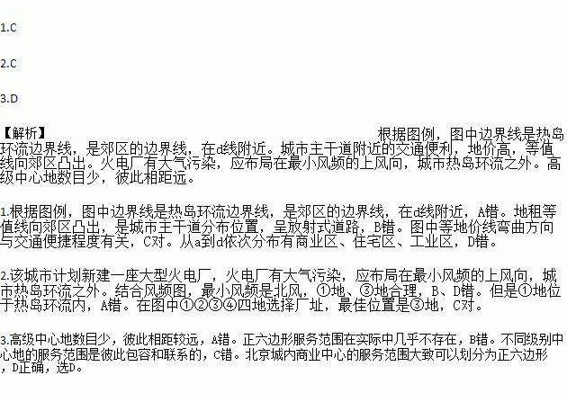
读“平原地区某城市的等地价线分布概况(等地价线数值从内到外依次递减)”,完成下面小题。
![]()
1.根据图中信息可推知( )
A. 市区边界应在d线附近
B. 城市主干道为环形道路
C. 图中等地价线弯曲方向与交通便捷程度有关
D. 从a到d依次分布有商业区、工业区、住宅区
2.该城市计划新建一座大型火电厂,在图中①②③④四地选择厂址,最佳位置是( )
A. ①地 B. ②地 C. ③地 D. ④地
3.有关中心地理论的正确叙述是( )
A. 高级中心地数目少,彼此相距较近
B. 正六边形服务范围在实际中到处存在
C. 不同级别中心地的服务范围是彼此独立和排斥的
D. 北京城内商业中心的服务范围大致可以划分为正六边形
科目:高中地理 来源:云南师大附中2017届高考适应性月考卷(七)文综地理 题型:选择题
读下图“华北某区域示意图(等高线单位:m)”,完成下列各题。
![]()
1.图中森林的环境效益主要是
A. 吸烟滞尘,净化空气 B. 涵养水源,保持水土
C. 防风固沙,保护农田 D. 调节气候,美化环境
2.图中最容易出现盐碱化的是
A. 水田 B. 旱地
C. 果林地 D. 用材林地
查看答案和解析>>
科目:高中地理 来源:吉林省2017届高三第六次摸底考试文综地理试卷(解析版) 题型:综合题
阅读图文材料,完成下列问题。
![]()
(1)祁连山被称为河西走廊的“母亲山”,分析其原因______________。
(2)过去30多年来,黑河下游水源枯竭,生态恶化。近几年,通过综合治理,黑河流域生态趋于好转。简述黑河流域采取的综合治理措施有哪些_______________。
(3)“丝绸之路经济带”建设给河西走廊的经济发展注入了生机和活力。从位置、资源、区际联系等角度,为河西走廊的社会经济发展提出合理化建议__________。
查看答案和解析>>
科目:高中地理 来源:河北省2016-2017学年高一下学期期中考试地理试卷 题型:选择题
读下图,回答下面小题。
![]()
1.皖南山区特色农业区盛产的农产品主要有( )
①茶叶 ②柑橘 ③香蕉 ④甜菜
A. ①② B. ①③ C. ②③ D. ②④
2.与大别山特色农业区相比,沿江平原农业区发展农业生产有利的社会经济条件有 ( )
A. 环境优美 B. 水源充足 C. 气候适宜 D. 交通便捷
查看答案和解析>>
科目:高中地理 来源:河北省2016-2017学年高一下学期期中考试地理试卷 题型:选择题
下列产业的生产区位与自然环境关系最为密切的是
A.蔬菜生产 B.石油开采 C.雨伞销售 D.地质灾害保险
查看答案和解析>>
科目:高中地理 来源:河北省2016-2017学年高一下学期期中考试地理试卷 题型:选择题
1910年到1939年,广东沿海某乡居民出国从事工商业的人数达396人,占总注册数的83.7%,导致此时乡民出国谋生数量大增的原因有( )
①国内社会长期动乱(或军阀混战) ②一战期间大量华工出国
③日本军国主义的侵略 ④中国与世界的经济联系和平等交往加强
A. ①②③ B. ①③④ C. ②③④ D. ①②③④
查看答案和解析>>
科目:高中地理 来源:江苏省2016-2017学年高二下学期期中考试地理试卷(解析版) 题型:综合题
读“地球在公转轨道上甲、乙两处的昼夜分布放大图”(下左图),回答下列问题。
![]()
![]()
(1)在甲处放大图上画出地球自转方向。
(2)地球公转到甲处时,南通的昼夜长短情况是 ,由甲处公转到乙处过程中,南通的昼夜长短变化情况是 。
(3)地球公转到甲处时,A、B两点的昼长分别约是 小时、 小时。
(4)地球公转到乙处时,C点的日出、日落时刻分别是 点、 点。
(5)根据上右图,写出该图所示日期以及A、C四条曲线分别代表的纬线(纬度)。
所示日期 ;A , C , A , C 。
查看答案和解析>>
科目:高中地理 来源:湖南省长沙市2017届高三第八次月考文综地理试卷 题型:综合题
阅读图文材料,完成问题。
材料一 福建省云霄县背山面海,种植枇杷的条件优越,枇杷产量大、品质好,2001年获“中国枇杷之乡”的美誉。云霄枇杷树根系浅,枝繁叶茂,性喜温暖,花期在11一12月,冬季低温会影响开花结果;果实转熟期,表面易受强日照灼伤;枇杷果皮薄嫩,果肉柔软多汁,不易储存,鲜果上市期短。枇杷套袋技术(果农把幼果装入特制纸袋)、枇杷与茶叶间种技术得到广泛推广。每年3一4月间,当地举办以“浪漫云霄、欢乐采摘”为中心的枇杷节。
材料二 下图示意云霄县位置范围。
![]()
(1)云霄县是我国枇杷越冬条件最好的地区之一。分析该县枇杷越冬条件好的原因。
(2)风害是影响云霄县枇杷生产的主要自然灾害。分析该县夏秋季节枇杷树容易受到风害的原因。
(3)简述果农把枇杷幼果装入特制纸袋对实现枇杷高产增收的作用。
(4)请在下列两个问题中,选择其中一个问题作答。如果多做,则按所做的第一个问题计分。
问题①:说明云霄县举办枇杷节对促进枇杷产业发展的有利影响。
问题②:说明云霄县推广枇杷与茶叶间种的好处。
查看答案和解析>>
科目:高中地理 来源:云南省2016-2017学年高一4月月考地理试卷 题型:双选题
在昆明市呈贡斗南农业生产中,“彩色农业”(花卉业)一直独树一帜,花卉种植不仅增加了斗南花农的经济收入,还美化了人民的生活。据此回答下列各题。
1.呈贡斗南花卉种植的有利条件是( )。
A. 地势平坦,黑土广布 B. 亚热带气候,温暖湿润,降水丰沛
C. 土地价格低廉,劳动力资源丰富 D. 靠近港澳,鲜花销售市场广大
2.与荷兰的花卉业相比,呈贡斗南花卉种植还有一定差距。要使斗南花卉具有国际竞争的优势,目前最应该采取的主要措施是( )。
A. 生物技术上创新,积极培育、引进新品种
B. 将鲜花种植技术向各大洲推广,在相关国家建立鲜花种植基地
C. 积极研究保鲜方法,改进运输工具上的设备,研制新的保鲜容器及营养液、
D. 在世界各主要国家新闻媒介上进行广泛宣传,提高斗南花卉的知名度
查看答案和解析>>
湖北省互联网违法和不良信息举报平台 | 网上有害信息举报专区 | 电信诈骗举报专区 | 涉历史虚无主义有害信息举报专区 | 涉企侵权举报专区
违法和不良信息举报电话:027-86699610 举报邮箱:58377363@163.com