相关习题
 0  77885  77893  77899  77903  77909  77911  77915  77921  77923  77929  77935  77939  77941  77945  77951  77953  77959  77963  77965  77969  77971  77975  77977  77979  77980  77981  77983  77984  77985  77987  77989  77993  77995  77999  78001  78005  78011  78013  78019  78023  78025  78029  78035  78041  78043  78049  78053  78055  78061  78065  78071  78079  199269 

科目: 来源:海淀考王数学 三年级下 题型:022

□+□+□=21     

□=________      =________

查看答案和解析>>

科目: 来源:海淀考王数学 三年级下 题型:022

□+□+☆=13      □+□+□+☆+☆=21

□=________   ☆=________

查看答案和解析>>

科目: 来源:海淀考王数学 三年级下 题型:022

鸡+鸭=300只   鸡-鸭=100只

鸡有________只   鸭有________只

查看答案和解析>>

科目: 来源:海淀考王数学 三年级下 题型:022

△△=○○○○○○

□□□□=○

24个□=________个△

查看答案和解析>>

科目: 来源:海淀考王数学 三年级下 题型:022

□+□+○+○=16

○+○+□=10

□=________

○=________

查看答案和解析>>

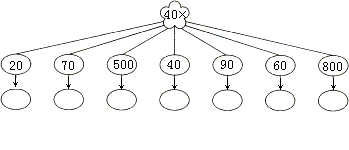
科目: 来源:海淀考王数学 三年级下 题型:022

查看答案和解析>>

科目: 来源:海淀考王数学 三年级下 题型:022

查看答案和解析>>

科目: 来源:海淀考王数学 三年级下 题型:022

查看答案和解析>>

科目: 来源:海淀考王数学 三年级下 题型:022

查看答案和解析>>

科目: 来源:海淀考王数学 三年级下 题型:022

查看答案和解析>>

同步练习册答案