以下是计算程序框图,请写出对应的程序. 查看更多

 

题目列表(包括答案和解析)

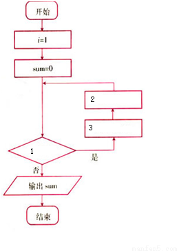
以下是计算程序框图,请写出对应的程序。

查看答案和解析>>

以下是计算程序框图,请写出对应的程序。

查看答案和解析>>

(本小题满分10分)

以下是计算程序框图。

(Ⅰ)请补上缺漏的部分①                      

(Ⅱ)请写出对应的程序.

 

        

 

查看答案和解析>>

(本小题满分10分)
以下是计算程序框图。
(Ⅰ)请补上缺漏的部分①                    
(Ⅱ)请写出对应的程序.

查看答案和解析>>

(本小题满分10分)
以下是计算程序框图。
(Ⅰ)请补上缺漏的部分①                    
(Ⅱ)请写出对应的程序.

查看答案和解析>>


同步练习册答案