0  322628  322636  322642  322646  322652  322654  322658  322664  322666  322672  322678  322682  322684  322688  322694  322696  322702  322706  322708  322712  322714  322718  322720  322722  322723  322724  322726  322727  322728  322730  322732  322736  322738  322742  322744  322748  322754  322756  322762  322766  322768  322772  322778  322784  322786  322792  322796  322798  322804  322808  322814  322822  447090 

3.气候类型及判断

先根据纬度或气温定气候带---再根据降水或海陆位置定气候类型---同时注意特殊气候类型的分布

试题详情

2.季风对中国降水量和旱涝的影响

中国降水量的时空分布规律及形成原因如图所示。

(1)中国降水量主要由湿热的夏季风带来。

(2)降水量的空间分布规律:由东南沿海向西北内陆递减。

(3)降水量的时间分布规律:集中夏秋季节(5-10月),南方地区雨带到达早,退出迟,雨季长;北方地区雨带到达迟,退出早,雨季短。

(4)夏季风的强弱、迟早的不稳定性,决定了我国多旱涝灾害。夏季风主要源于“副高”(专指西太平洋副热带高气压),因此副高的位置与强弱影响着我国降水的多少及分布,正常情况,受“副高”的推动,每年4-5月,雨带位于华南地区;6-7月,雨带到达江淮地区;7-8月,雨带移至东北、华北;9月开始南撤,10月撤出我国大陆。当夏季副高发展强大伸至我国大陆,位置持续偏南时,易造成江淮地区的洪涝灾害(如98长江流域的特大洪灾),而北方易发生旱灾;当副高季节性北跃提前,位置较常年偏北时,则北方易出现洪涝灾害,南方易出现旱灾。为此,在农业生产中需要抓好水利工程建设等防灾抗灾措施。

试题详情

1.等压线图的判读与应用

在等压线图中判断天气系统是地理学习能力再生点之一。其基本判读方法如下。

(1)根据等压线数值分布特征,判读高压中心、低压中心,高压脊、低压槽、鞍部等气压场名称。

(2)根据气压差异判读风向,基本原理:高压吹向低压,北半球右偏,南半球左偏,高空与等压线平行,近地面与等压线斜交。

(3)根据气压梯度判断风力,同一等压线图中看等压线疏密(密大疏小),不同等压线图中看单位距离上的气压差(既要看气压差的大小,更要注意比例尺的大小)。

(4)不同地点天气状况分析及对人类活动的影响等,低压中心因气流上升而多阴雨天气,如台风天气;高压中心因气流下沉而天气晴好,如寒潮、伏旱天气;低压槽附近因冷暖气流交汇常伴有阴雨天气(如图1),高压脊控制则为晴朗天气。

试题详情

8.主要大气环境问题产生的人为原因及防治

 
主要污染物
主要污染源
主要危害
主要防御对策
关联事件
全球变暖
二氧化碳
工业生产、家庭炉灶和交通运输工具等
对人类生存环境、社会经济发展产生重大影响。①两极冰雪融化,海面升高对沿海的低地国家及地区构成直接威胁。②各地的降水和干湿状况将发生改变。
①国际合作,减少二氧化碳排放。
②提高能源利用技术和效率,开发新能源③保护森林等植被
①“图瓦卢”移民
②“京都议定书”
臭氧层破坏
氯氟烃
冰箱、空调等
①直接危害人体健康。
②对生态环境和农林牧渔业造成破坏。
国际合作,逐步禁止氯氟烃等消耗臭氧层的物质排放,研制新的制冷系统。
二极地区出现“臭氧空洞”、青藏高原臭氧层破坏
酸雨
二氧化硫、氮氧化合物等
工业生产、家庭炉灶和交通运输工具等
①河湖水酸化,影响鱼类生长繁殖,乃至死亡。②土壤酸化,危害森林和农作物生长。③腐蚀建筑物和文物古迹。④危及人体健康。
①国际合作,减少二氧化硫、氮氧化合物排放。②发展洁净煤技术、清洁燃烧技术,开发新能源
西欧、美国东北部和我国西南地区等出现重酸雨现象
光化学烟雾
碳氢化合物、氮氧化合物等
汽车尾气
①降低大气能见度。②刺激人的眼睛、喉、鼻,使人头痛呕吐。③损害植物体。
①合理布交通网,控制汽车流量。②研制开发清洁燃料等。
洛杉矶“光化学烟雾”事件

[要点深化与能力提升]

试题详情

7.气候资源的评价及综合利用。

气候不仅是自然环境的重要组成部分,而且也是自然资源的重要组成部分。气候资源是一种可再生资源,人类目前可利用的气候资源主要是太阳辐射、热量、降水和风等。气候资源的开发利用,随着社会和科技的发展而不断扩展。目前人类广泛利用气候资源的领域有农业、工业、建筑、交通、商业、旅游和医疗等。应特别关注几种重要气候类型对农业生产的影响。

季风气候--夏季高温多雨,雨热同期--有利于水稻种植业发展;夏季风不稳定--多旱涝灾害--兴修水利。

地中海气候--夏季炎热干燥,光照强烈,雨热异期--解决灌溉,有利于园艺业(水果种植业)发展。

温带海洋气候--降水有余、热量不足,不利于农作物成熟,但有利于多汁牧草生长--乳肉畜牧业。

温带大陆性气候--气候干燥,太阳辐射强烈,昼夜温差大--解决灌溉,有利于优质农产品生产(温带水果、棉花等)。

试题详情

6.几种相似气候类型的比较

⑴热带草原气候和热带季风气候。

相同点:全年高温;有明显的干、湿两季。

不同点:①年降水量,热带季风气候大于1500毫米,热带草原气候一般在500毫米一1000毫米之间;②最高月气温,热带季风气候为5月,热带草原气候在3、4月。

⑵温带海洋性气候与亚热带季风气候。

相同点:最冷月均温都大于0℃;干湿季不很明显。

不同点:①年降水量,温带海洋性气候一般在700毫米一1000毫米之间,而亚热带季风气候一般大于l000毫米;②最高月均温,温带海洋性气候小于20℃,亚热带季风气候则大于 25℃;③最高月气温,温带海洋性气候出现在8月,亚热带季风气候出现在7月(北半球)。

⑶地中海气候与温带季风气候。

相同点:都有明显的干湿季;最高月均温都在 20℃一30℃之间。

不同点是:地中海气候为冬雨型气候,温带季风气候的降水主要集中在7、8两月,年降水在500--700毫米之间,但日本等地降水偏多;地中海气候最冷月大于0℃,而温带季风气候最冷月小于0℃。

试题详情

5.几处特殊气候类型分布与形成原因

⑴四处热带雨林气候:马达加斯加岛的东侧、澳大利亚的东北部、巴西高原东南沿海和中美洲的东北部。后两处虽远离赤道,但因为它们均处于来自海洋的信风的迎风地带,附近海域有暖流流经,再加上地形的抬升,加强了地形雨,从而发育了热带雨林气候。

⑵东非高原的热带草原气候:地处赤道附近应当是雨林气候,或草原气候应当分布在雨林气候南北两侧,但东非高原却形成了热带草原气候,,这是因为这里地势较高,改变了气温和降水状况,形成了气候凉爽、降水较少的热带草原气候。

⑶巴塔哥尼亚的温带大陆性气候:巴塔哥尼亚高原位于南美洲南部安第斯山脉的东侧,这里东西距海均较近,且处于西风带范围内,但却形成了温带大陆性气候,这是因为该地处于山脉东侧的背风坡地带,受山地的阻挡,雨水稀少,因而形成了温带大陆性气候。

试题详情

4.气候类型的特征与判断(气候特征主要包括气温和降水两个方面)

从气温上看,可将世界气候归纳为以下五种类型:

 
热带型
亚热带型
温带型
亚寒带型
寒带型
气温指标
最冷月气温 >160C
最冷月气温 00-160C
最冷月气温 >160C,最热月气温>180C
最热月气温100C左右
最热月气温 <50C
气温变化
终年高温
冬暖夏热
冬冷夏热
冬寒夏凉
终年严寒
气候类型
热带雨林气候
热带草原气候
热带沙漠气候
热带季风气候
亚热带季风气候和季风性湿润气候
地中海气候
温带季风气候
温带大陆气候温带海洋气候
亚寒带针叶林气候
极地气候
(苔原气候、冰原气候)

注:温带海洋性气候最冷月气温>00C,气温变化特点为冬温夏凉

从降水上看,可将世界气候归纳为以下四种类型

 
降水季节变化特点
气候类型及年降水量(mm)
年雨型
季节分配比较均匀
热带雨林气候>2000
温带海洋性气候>700(冬雨稍多)
夏雨型
夏季多雨
冬季少雨或干旱
热带草原气候750-1000;热带季风气候>1500
亚热带季风气候>1000;温带季风气候500-600
冬雨型
冬季多雨,夏季干旱
地中海气候300-1000
少雨型
终年降水稀少
热带沙漠气候、温带大陆性气候
亚寒带针叶林气候、极地气候<250

试题详情

2.气候类型的形成机制及分布规

 

图7
 
 

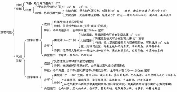
3 气候类型、分布、成因及特点

气候类型
分布规律
主要分布地区
气候成因
特点
热带雨林气候
0°-10°之间
亚马孙河流域、刚果河流域、马来群岛
赤道低气压带控制,盛行上升气流
全年高温多雨
热带草原气候
南北纬10°-南北回归线之间
非洲中部、拉美、澳大利亚大陆北部和南部
赤道低气压带和信风带交替控制
全年高温,干,湿季分明,最热月出现在干季之末
热带季风气候
低纬度的大陆东岸
亚洲中南半岛、印度半岛、菲律宾群岛
东北季风、西南季风交替控制
全年高温,雨季集中,最热月出现在雨季
热带沙漠气候
回归线-30°之间的大陆内部和西岸
撒哈拉、阿拉伯半岛、澳大利亚中西部、纳米比亚、墨西哥、秘鲁、智利境内
副热带高压带或信风带控制,沿岸受寒流影响,干旱多雾
全年炎热,干旱少雨
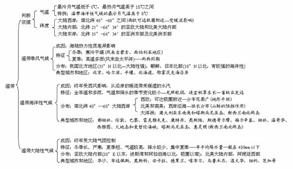
亚热带季风和季风性湿润气候
南北纬25°-35°之间的大陆东岸
我国秦岭-淮河以南地区、美国东南部、澳大利亚东岸
冬、夏季风交替控制(海陆热力性质差异)
冬季温和少雨,夏季高温多雨
地中海气候
南北纬30°-40°之间的大陆西岸
地中海沿岸、南非、美国加州、智利、澳大利亚
副热带高压带和西风带交替控制
冬季温和多雨,夏季炎热干燥
温带季风气候
南北纬35°-55°之间的大陆东岸
我国华北、东北,日本、朝鲜半岛(仅亚州东北部)
冬、夏季风交替控制(海陆热力性质差异)
冬季寒冷干燥,夏季暖热多雨
温带大陆性气候
南北纬40°-60°之间的大陆内部
亚欧大陆内陆、北美大陆内陆及东岸、巴塔哥尼亚高原
终年受大陆气团控制,海洋水汽难以到达
冬寒夏热,全年少雨
温带海洋性气候
南北纬40°-60°之间的大陆西岸
西欧、美洲西岸、澳大利亚东南部、新西兰
终年受西风带控制
全年温和多雨
极地气候
极地地区
亚欧大陆和北美大陆的北冰洋沿岸,格陵兰岛,南极大陆
纬度高,终年受极地高压带或东风带控制
全年严寒,降水稀少
高山、高原气候
青藏高原,天山、阿尔卑斯山、科迪勒拉山系等
地势高,地形起伏大
水热条件垂直变化明显

试题详情

1.影响气候的因素

 

大气
环流
 
           

 

 

 

试题详情


同步练习册答案