相关习题
 0  78083  78091  78097  78101  78107  78109  78113  78119  78121  78127  78133  78137  78139  78143  78149  78151  78157  78161  78163  78167  78169  78173  78175  78177  78178  78179  78181  78182  78183  78185  78187  78191  78193  78197  78199  78203  78209  78211  78217  78221  78223  78227  78233  78239  78241  78247  78251  78253  78259  78263  78269  78277  211419 

科目: 来源:2010-2011学年沪教版九年级(上)期中化学试卷(3)(解析版) 题型:填空题

“生活即学习”、“社会即教材”,化学在衣食住行、环境能源、材料科学、医疗卫生等方面越来越大地体现自己的价值.我们要善于利用学到的化学知识来解决各种问题.
(1)如图反映了严重的水污染给人们生活带来的问题之一.请你写出一种造成水体污染的来源   
为了节约用水,有同学利用所学的知识将浑浊的水用如图所示的简易净水器进行净化,其中活性炭的作用是    .如果将石英沙与小卵石的位置颠倒会导致的后果是    .净化后的水硬度大,或者净化后的水中病原微生物过多,都可以采取    方法,来降低硬度和杀灭病原微生物.

(2)为了迎接旅游节的到来,我市某校开展了以保护大气环境为主题的调查研究活动.下列是某综合实践活动小组的部分研究报告,请加以完善.

①列入目前我国城市空气质量监测项目的物质主要有三种,如图中没有涉及到的是这三种物质中的哪一种?   
②利用火力发电对大气的污染程度较为严重.日前,由BP太阳能参与建设的太阳能光伏发电系统在深圳园博园已经正式运行.这套系统能在降低环境污染的同时,将    能转化为    _能.
③在汽车排气管上安装尾气净化装置,可使尾气中的一氧化碳和一氧化氮在催化剂表面发生反应,产生两种空气组成的气体,一种是空气中最多的气体,另一种是常用于灭火的气体.写出该反应的文字表达式    .尾气净化装置中的催化剂使用过程中    (填“要”或“不要”)经常更换催化剂,因为   
(3)小强同学在公共场所围墙上看到一则化肥广告(如图).回校后,小强通过计算氮的质量分数发现该广告是虚假广告.小强认为此广告会坑害农民,向有关部门反映,技术监督局对该产品取样分析,发现硝酸铵的质量分数仅为80.0%,则该产品中氮元素质量分数为   
国内首创
优质硝酸铵
NH4NO3
含氮量全球最高(38%)

查看答案和解析>>

科目: 来源:2010-2011学年沪教版九年级(上)期中化学试卷(3)(解析版) 题型:解答题

物质之间既相互联系,又存在规律,这是我们学好化学应该掌握的一种基本方法.
(1)寻找规律,在横线上填上相应的化学式或名称:
①氯元素常见的化合价有-1、+1、+3、+5、十7,下面五种物质都是含氯元素的酸.
HClO4(高氯酸)、______(氯酸)、HClO2(亚氯酸)、HClO(次氯酸)、HCl(氢氯酸)
②有机化合物里有一类物质叫烷烃,分子中碳、氢原子个数呈一定的规律.
CH4(甲烷)、C2H6(乙烷)、C3H8(丙烷)、______(丁烷)…
(2)请你仿照下表中的示例,找出O2、CH4、CO2、NH3、C2H4(乙烯、)五种气体之间存在的另外两个规律,并排列出顺序,将答案填在下表中的空格内.
规 律排 列 顺 序
示例:标准状况下,密度由小到大CH4、NH3、C2H4、O2、CO2
每个分子中的原子个数由少到多
CO2、O2、C2H4、NH3、CH4

查看答案和解析>>

科目: 来源:2010-2011学年沪教版九年级(上)期中化学试卷(3)(解析版) 题型:解答题

归纳与演绎是重要的科学方法,也是常用的化学学习方法.
(1)我们已经学过实验室制取氧气和二氧化碳两种气体的反应原理、制取与收集方法.请你归纳出实验室制取气体反应的共同点______(填序号).
①需要加热②使用催化剂③没有气体参加反应④原料为纯净物⑤只生成一种气体
(2)选择制取气体的发生装置时要考虑______和______,而选择收集气体的装置应考虑______和______.
(3)结合图示实验装置,回答下列问题.

①写出图中仪器的名称:a______;b______.
②小方同学用A装置制取氧气,反应的文字表达式______

查看答案和解析>>

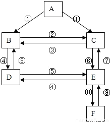
科目: 来源:2010-2011学年沪教版九年级(上)期中化学试卷(3)(解析版) 题型:解答题

如图表示某些物质间转化关系(反应条件和部分产物已省略).其中A、B是由相同元素组成的无色液体,C、E是常见的无色气体,D是汽水中含有的一种酸,F是石灰石的主要成分.反应①②⑤是分解反应,反应③④⑥是化合反应,反应⑦是地球上最重要的化学反应之一.反应①中加入某物质后反应会明显加快.
请回答下列问题:
(1)请写出下列物质的化学式:A:______;D:______;
(2)请写出反应①、②、⑧的文字表达式:
①:______

查看答案和解析>>

科目: 来源:2010-2011学年沪教版九年级(上)期中化学试卷(3)(解析版) 题型:解答题

如图为“хх”钙片商品标签图,请根据标签的有关信息完成下列各题.

该钙片主要成分碳酸钙,主要成分碳酸钙由______种元素组成.碳酸钙中各元素的质量比为______.
每片钙片中至少含钙元素的质量为______.
某校化学兴趣小组为了确认标签中碳酸钙的含量是否真实,决定通过实验进行探究.
实验目标:测定该钙片主要成分碳酸钙的含量.
实验原理:取一定质量的钙片与足量的稀盐酸反应,测量生成的CO2的质量(已知该状态下CO2的密度),然后计算其中碳元素的质量,利用反应前后碳元素的质量不变,再计算出碳酸钙的质量.
实验方案:兴趣小组的同学们经过思考提出了以下几种实验方案,请你参与他们对实验方案的讨论、取舍.
方案一;甲同学设计了如图所示的装置,通过反应后右侧注射器(注射器最大量程为20mL)内收集到气体
的量来进行计算.

(1)同学们观看了他的设计后,都认为该方案中样品的取用的量需要一定的控制,这是因为______.
(2)同学们讨论后,一致认为注射器的摩擦会影响生成的CO2的完全收集.
方案二:乙同学设计了如图所示的装置,与甲同学的相比,仅仅在收集方法上不同.

(1)同学们观看了他的设计后,都认为所测得CO2气体的体积将会______(填偏大或偏小),你认为他们的理由是,会有部分二氧化碳溶解在水中,你的改进方案是______;广口瓶内原有的空气对实验结果______(填“有”或“没有”)影响
(2)同学们讨论后,一致认为把装置改进后测得生成的CO2气体体积会偏大,你认为他们的最主要理由是______.
方案三:丙同学设计了如图所示的装置.同学们观看后一致认可他的设计,并按照他的思路设计了以下
实验步骤.

实验步骤:
①连接装置并检查装置气密性;
②加入10片钙片和水;
③记录C中液面刻度(C为带有刻度的玻璃管);
④由A向B中滴加稀盐酸至过量;
⑤待B中不再有气体产生并恢复至室温后,记录C中
液面刻度,计算得到气体的体积为V mL(经查,该气体密度为ρg/L);
⑥计算气体的质量.
实验反思:
(1)丙同学在实验前将钙片全磨成粉末状,你认为他的目的是:______;
(2)同学们都认为丙同学的设计中最经典的是连接仪器A和仪器B的橡胶管E,你认为橡胶管E的作用是:______;
(3)检查该装置的气密性时,如图准备好装置,在C、D两管中装好水且液面相平,提高D管,______,则气密性良好;
(4)通常实验前须估算药品用量,如果实验过程中,发现盐酸的量不足,应中途加酸还是重新实验:清判断并说明理由______.
实验结论:经多次实验(钙片都是10片),所得CO2气体的平均质量是6.82g,请你最后计算确认标签中碳酸钙的含量是______(填“真实”或“不真实”)的.(最后一空不需要写计算过程)

查看答案和解析>>

科目: 来源:《第2单元 我们周围的空气》2010年单元测试卷(08)(解析版) 题型:选择题

用来判断镁在氧气中燃烧是化学变化的依据的是( )
A.放出大量的热
B.发出耀眼的白光
C.镁条变短
D.生成白色固体

查看答案和解析>>

科目: 来源:《第2单元 我们周围的空气》2010年单元测试卷(08)(解析版) 题型:选择题

人类生存需要清洁的空气.下列情况不会造成环境污染的是( )
A.燃放烟花
B.汽车尾气
C.煤炭燃烧
D.光合作用

查看答案和解析>>

科目: 来源:《第2单元 我们周围的空气》2010年单元测试卷(08)(解析版) 题型:选择题

下面所述的各物质中属于纯净物的是( )
A.纯净的空气
B.“农夫山泉”矿泉水
C.用KMnO4制取O2后剩余的固体
D.冰水混合物

查看答案和解析>>

科目: 来源:《第2单元 我们周围的空气》2010年单元测试卷(08)(解析版) 题型:选择题

下列关于空气的说法中,错误的是( )
A.工业上利用氧气和氮气的沸点不同,从液态空气中分离出氧气的过程属于物理变化
B.空气是一种十分重要的天然资源
C.若大量有害物质进入空气中,仅靠大自然的自净能力,大气还能保持洁净
D.按体积分数计,空气中约含有氮气78%、氧气21%、其他气体和杂质1%

查看答案和解析>>

科目: 来源:《第2单元 我们周围的空气》2010年单元测试卷(08)(解析版) 题型:选择题

氧气是我们身边常见的物质,以下有关氧气的叙述正确的是( )
A.物质与氧气发生的反应都是氧化反应
B.鱼、虾等能在水中生存.是由于氧气易溶于水
C.氧气具有可燃性
D.物质在氧气中燃烧的反应一定是化合反应

查看答案和解析>>

同步练习册答案