相关习题
0 82169 82177 82183 82187 82193 82195 82199 82205 82207 82213 82219 82223 82225 82229 82235 82237 82243 82247 82249 82253 82255 82259 82261 82263 82264 82265 82267 82268 82269 82271 82273 82277 82279 82283 82285 82289 82295 82297 82303 82307 82309 82313 82319 82325 82327 82333 82337 82339 82345 82349 82355 82363 211419
科目:
来源:2012年广西南宁市中考化学模拟试卷(解析版)
题型:选择题
氯气Cl2和氧气O2都是活泼的非金属单质,在一定条件下它们都能跟甲烷反应,已知O2和CH4反应后的生成物是水和二氧化碳,则Cl2和CH4反应后的产物是( )
A.CCl4和HCl
B.CCl4和H2
C.CH2Cl2和 H2
D.C和HCl
查看答案和解析>>
科目:
来源:2012年广西南宁市中考化学模拟试卷(解析版)
题型:选择题
下列各组物质的溶液不用其他试剂就可鉴别的是( )
A.HCl、CuCl2、NaNO3、Na2SO4
B.BaCl2、Na2CO3、HCl、(NH4)2CO3
C.FeCl3、HCl、NaCl、NaOH
D.Na2CO3、Na2SO4、HCl、H2SO4
查看答案和解析>>
科目:
来源:2012年广西南宁市中考化学模拟试卷(解析版)
题型:选择题
下列图①~④分别与相应的操作过程相对应,其中正确的是( )

A.①在恒温的条件下,将足量的氯化钠饱和溶液蒸发适量的水分
B.②向露置在空气中部分变质的氢氧化钠溶液中加入稀盐酸
C.③向氢氧化钠溶液中不断加水稀释
D.④相同质量的且过量的锌粉和铁粉,分别与质量和质量分数相同的稀盐酸反应
查看答案和解析>>
科目:
来源:2012年广西南宁市中考化学模拟试卷(解析版)
题型:选择题
将等容积、等质量(含瓶塞、导管、燃烧匙及瓶内少量的细砂)的两个集气瓶置于天平的左右两盘,并调至平衡,然后同时迅速放入点燃的等质量的白磷和木炭(如下图所示)
使两者充分燃烧后冷却至室温,打开止水夹后,此时的天平( )

A.指针偏向右
B.指针偏向左
C.仍处于平衡状态
D.指针先向左后向右偏
查看答案和解析>>
科目:
来源:2012年广西南宁市中考化学模拟试卷(解析版)
题型:填空题
(1)用化学符号表示:①金刚石 ;②水银 ;③2个硝酸根离子 ;
④五氧化二磷中磷元素的化合价 ;⑤硫酸根离子 ;
(2)指出化学符号中“2”的含义:①2Cl ;②Cl2 .
查看答案和解析>>
科目:
来源:2012年广西南宁市中考化学模拟试卷(解析版)
题型:填空题
(1)钦州盛产食盐,盐场生产的粗盐属于 (填“纯净物”或“混合物”),其主要成分的化学名称是 ,此成分属于 (填“单质”或“化合物”).
(2)从①H2O ②CO ③O2④N2⑤Ne五种物质中,选择适当的物质用序号填空:
a.空气中含量最多的气体是 ;b.植物光合作用的主要原料之一是 ;
c.能燃烧的气体是 ;d.可填充霓虹灯且通电时会发出有色光的是 .
查看答案和解析>>
科目:
来源:2012年广西南宁市中考化学模拟试卷(解析版)
题型:填空题
2011年3月,日本大地震引发福岛核电站的放射性物质发泄,有关碘-131(131I)、碘-127(127I)等碘原子.请回答下列问题:
(1)131I原子中含有53个质子,78个中子
①131I原子中核外电子数为 ;
②127I是自然界中普遍存在的一种稳定的碘原子,它和131I同属于碘元素.127I原子的质子数为 ;
(2)食盐中常添碘酸钾(KIO3)以补充碘元素.KIO3中碘的化合价为 ;
(3)专家指出服用碘片(有效成分为KI)可以治疗131I造成的核辐射,但服用碘酒(有效成分为I2)却会引起碘中毒.KI和I2化学性质不同的原因是 .
查看答案和解析>>
科目:
来源:2012年广西南宁市中考化学模拟试卷(解析版)
题型:填空题
从H2SO4、KNO3、Ba(NO3)2、KOH、Na2CO3五种溶液任取两种,两两混合,能得到的不同组合最多有 种;若组合后发生了化学反应,但溶液质量不变,它的组合是 (填组合物质的化学式);其化学方程式为: ;
若组合后发生化学反应,溶液质量减少,它的组合是 、 、 (填组合物质的化学式).
查看答案和解析>>
科目:
来源:2012年广西南宁市中考化学模拟试卷(解析版)
题型:填空题
碳酸钠(Na
2CO
3)和碳酸氢钠(NaHCO
3)是生活中常见的盐,有着广泛的用途.根据所学知识回答:
(1)碳酸钠和碳酸氢钠中阴离子对应的酸都是
(填化学式)
(2)碳酸钠常用作食用碱,水溶液pH
(填“>”“﹦”或“<”)7.
(3)碳酸氢钠在医疗上用作治疗胃酸过多,反应的化学方程式为
.
(4)碳酸钠固体中混有少量的碳酸氢钠,常用加热的方法除去碳酸氢钠,反应的化学方程式:2NaHCO
3
Na
2CO
3+

↑+H2O则“

”中的化学式为
.
(5)干粉灭火器利用碳酸氢钠来灭火,其灭火原理是
.
查看答案和解析>>
科目:
来源:2012年广西南宁市中考化学模拟试卷(解析版)
题型:解答题
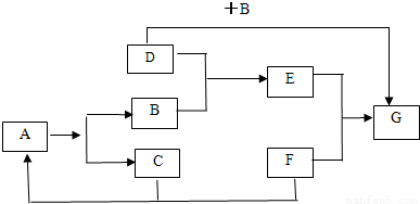
A、B、C、D、E、F、G均为九年级化学常见物质.已知:A为无色液体,D、F为黑色粉末.如图是它们之间的转化关系(反应条件均已略去).请你回答下列问题:

(1)分别写出D、E、F的化学式:D______、E______、F______.
(2)写出A→B+C的化学方程式:______ 2H
2↑+O
2↑
查看答案和解析>>