相关习题
 0  82372  82380  82386  82390  82396  82398  82402  82408  82410  82416  82422  82426  82428  82432  82438  82440  82446  82450  82452  82456  82458  82462  82464  82466  82467  82468  82470  82471  82472  82474  82476  82480  82482  82486  82488  82492  82498  82500  82506  82510  82512  82516  82522  82528  82530  82536  82540  82542  82548  82552  82558  82566  211419 

科目: 来源:2012年12月中考化学模拟试卷(11)(解析版) 题型:填空题

苏丹红是染色剂.在我们日常接触的物品中,家用的红色地板漆或红色鞋油通常含有
苏丹红的成分.根据2004年4月MSDS提供的数据,苏丹红存在有限的致癌作用,不可服用.2005年2月23日中国政府发布紧急公告,禁止苏丹红作为食品添加剂.下表是苏丹红1号的有关信息:
试回答下列问题:
编号化学式C16H12N2O
外观暗红色或深黄色片状晶体
溶解度在水中:<0.01g/100mL;  汽油中:任意比例互溶
熔点404~406℃
升华475℃
致癌原因在人体内分解出一种有毒的有机物(苯胺)
(1)苏丹红1号中含有    元素,其相对分子质量为   
(2)在上表给出的信息中,属于苏丹红1号物理性质的有(填编号)   
(3)苏丹红1号对动物和人体有致癌作用,主要是因为该物质在体内发生了    变化.

查看答案和解析>>

科目: 来源:2012年12月中考化学模拟试卷(11)(解析版) 题型:填空题

随着“西气东输”的全线贯通,今年8月底我省将有10万户用上天然气.作为家庭成员,我愿将下列有关天然气的化学知识告知父母:
(1)天然气的主要成分是    ,其燃烧的化学方程式为   
(2)天然气在第一次通过管道输送到用户时,必须先将管道内注满氮气.我知道填充氮气的目的是   
(3)天然气本身是一种无色无味的气体,但在使用时常在天然气中加入少量有特殊气味的乙硫醇.加入乙硫醇的作用是   

查看答案和解析>>

科目: 来源:2012年12月中考化学模拟试卷(11)(解析版) 题型:解答题

我国科学家侯德榜创造了一种著名的纯碱生产方法-“联合制碱法”.请你回答:
(1)纯碱(Na2CO3)属于______类物质(填“酸”、“碱”或“盐”).向纯碱的水溶液中滴入酚酞试液,试液变______色,其pH______7(填“=”、“<”或“>”).
(2)“联合制碱法”生产过程用化学方程式可简要表示为:
①NH3+CO2+H2O=NH4HCO3
②NH4HCO3+NaCl=NaHCO3↓+NH4Cl
③2NaHCO3Na2CO3+H2O+CO2
该过程中没有涉及到的基本反应类型是(______)
A.化合反应        B.分解反应       C.置换反应      D.复分解反应
(3)第②步中加入的是磨细食盐粉.食盐磨细的目的是:______.
(4)将第②步所得滤液(NH4Cl与剩余NaCl的混合溶液)降温,NH4Cl晶体大量析出,而NaCl却仍留在了溶液中
你认为NH4Cl先结晶的原因可能是什么:______所得NH4Cl属于化学肥料中的______肥.

查看答案和解析>>

科目: 来源:2012年12月中考化学模拟试卷(11)(解析版) 题型:解答题

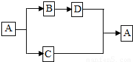
A~D都是初中化学中的常见物质,且有如图所示转化关系(反应条件、其他反应物及其他生成物均已略去).写出下列物质的化学式:
(1)若A是相对分子质量为100的白色固体:
A______;B______;C______.
(2)若A是一种液体:
A______;C______;D______.

查看答案和解析>>

科目: 来源:2012年12月中考化学模拟试卷(11)(解析版) 题型:解答题

夏天到了,衣服上常会留下难以清洗的汗渍、果汁渍等.现在市场上出售一种“污渍爆炸盐”(图1),宣称“含天然活性氧,能在瞬间去除洗衣粉难以除去的多种顽固污渍”.小强同学对这种“污渍爆炸盐”的化学成分非常感兴趣,对其化学成分进行探究.主要探究过程如下:

(1)提出问题
“污渍爆炸盐”的主要化学成分是什么?
(2)查阅相关资料
资料主要信息如下:过碳酸钠俗称固体双氧水,白色结晶颗粒.过碳酸钠溶于水时,分解生成碳酸钠和过氧化氢,目前已成为世界上广泛应用的主要洗涤助剂之一.
(3)猜想
“污渍爆炸盐”的主要化学成分可能是过碳酸钠.
(4)设计与实验
小强同学设计的主要实验装置如图2所示.
请你运用初中所学知识,帮助小强同学完成下列实验报告.
序号主要操作步骤主要实验现象化学反应方程式
在集气瓶中加入少量______(黑色固体);在分液漏斗a中加入新配制的“污渍爆炸盐”的饱和水溶液;在分液漏斗b中加入______
打开分液漏斗a的活塞,放出适量溶液后,关闭活塞.生成大量无色气体.
然后__________________
 2H2O+O2

查看答案和解析>>

科目: 来源:2012年12月中考化学模拟试卷(11)(解析版) 题型:解答题

现在许多食品都采用密封包装,但包装袋中的空气、水蒸气仍会使食品氧化、受潮变质,因此一些食品包装袋中需放入一些脱氧剂,以使食品保质期更长一些.甲、乙、丙三同学为了探究“脱氧剂”的成分,从某食品厂的月饼包装袋中取出“脱氧剂”一袋,打开封口,将其倒在滤纸上,仔细观察,脱氧剂为灰黑色粉末,还有少量的红色粉末.
提出问题:该脱氧剂中的黑色、红色粉末各是什么?
猜想:甲同学认为:灰黑色粉末可能是氧化铜、红色粉末可能是铜.
乙同学认为:灰黑色粉末可能是铁粉,也可能还有少量的活性炭粉;红色物质是氧化铁.
丙同学认为:灰黑色物质可能是氧化铜、活性炭粉,红色粉末可能是铜.
(1)你认为______同学的猜想正确,其理由是:______.
(2)设计一个实验方案来验证该同学的猜想是正确的.请填写以下实验报告:
    实验步骤    预期的实验现象    结论
(3)写出有关反应的化学方程式______.

查看答案和解析>>

科目: 来源:2012年12月中考化学模拟试卷(11)(解析版) 题型:解答题

研究表明,木糖醇是一种理想的蔗糖替代品.它具有甜味足、溶解性好、防龋齿,适合糖尿病患者食用的优点.右图是木糖醇和蔗糖的溶解度曲线.
回答下列问题:
(1)在牙膏中添加某种元素,也能起到防止龋齿
的作用,这种元素是______(填元素符号).
(2)在 40℃时,将30g木糖醇放入50g水中,充分溶解后所得的溶液为______.
(填“饱和”或“不饱和”)溶液,此时溶液中溶质的质量分数为______.在60℃时木糖醇和蔗糖的两饱和溶液,欲使它们溶质的质量分数相等,且仍为饱和溶液,可采取的方法是______(写出其中的一种).
(3)木糖醇的化学式是C5H12O5,则其中碳、氢、氧的质量比为______,15.2g木糖醇中碳元素的质量为______g.

查看答案和解析>>

科目: 来源:2012年12月中考化学模拟试卷(11)(解析版) 题型:解答题

研究性学习:探究实验室中久置的NaOH的变质程度
【研究方案】先称取13.3g的NaOH样品(杂质为Na2CO3),配成溶液,然后向溶液中逐滴加入质量分数为14.6%的稀盐酸,根据生成CO2的质量测定Na2CO3的质量.从而进一步确定样品中NaOH的变质程度.
【解决问题】实验测得加入稀盐酸的质量与产生CO2气体的质量关系如图所示.
填写下表:(计算结果保留小数点后一位)
Na2CO3的质量/g 
变质NaOH的质量/g 
NaOH的变质程度
(用质量分数表示)
 
【继续探究】求实验过程中与NaOH反应所用盐酸的质量.
【发现问题】根据“与NaOH反应所用盐酸的质量”,对照图象,你发现了什么问题?

查看答案和解析>>

科目: 来源:2012年江苏省连云港市岗埠中学中考化学一模试卷(解析版) 题型:选择题

发展低碳经济,保护生态环境,是我们共同的责任.下列说法中错误的是( )
A.研究二氧化碳回收利用技术,减缓大气温室效应
B.开发风能、氢能源等新能源,减少使用化石燃料
C.提倡家用汽车替代公交车
D.利用垃圾发电,变废为宝

查看答案和解析>>

科目: 来源:2012年江苏省连云港市岗埠中学中考化学一模试卷(解析版) 题型:选择题

下列属于纯净物的是( )
A.不锈钢
B.矿泉水
C.加碘食盐
D.高锰酸钾

查看答案和解析>>

同步练习册答案