相关习题
 0  315797  315805  315811  315815  315821  315823  315827  315833  315835  315841  315847  315851  315853  315857  315863  315865  315871  315875  315877  315881  315883  315887  315889  315891  315892  315893  315895  315896  315897  315899  315901  315905  315907  315911  315913  315917  315923  315925  315931  315935  315937  315941  315947  315953  315955  315961  315965  315967  315973  315977  315983  315991  366461 

科目: 来源:2017年初中毕业升学考试(山东日照卷)数学(解析版) 题型:选择题

式子有意义,则实数a的取值范围是( )

A.a≥﹣1 B.a≠2 C.a≥﹣1且a≠2 D.a>2

查看答案和解析>>

科目: 来源:2017年初中毕业升学考试(山东日照卷)数学(解析版) 题型:选择题

下列说法正确的是( )

A.圆内接正六边形的边长与该圆的半径相等

B.在平面直角坐标系中,不同的坐标可以表示同一点

C.一元二次方程ax2+bx+c=0(a≠0)一定有实数根

D.将△ABC绕A点按顺时针方向旋转60°得△ADE,则△ABC与△ADE不全等

查看答案和解析>>

科目: 来源:2017年初中毕业升学考试(山东日照卷)数学(解析版) 题型:选择题

反比例函数y=的图象如图所示,则一次函数y=kx+b(k≠0)的图象的图象大致是( )

A. B. C. D.

查看答案和解析>>

科目: 来源:2017年初中毕业升学考试(山东日照卷)数学(解析版) 题型:选择题

如图,AB是⊙O的直径,PA切⊙O于点A,连结PO并延长交⊙O于点C,连结AC,AB=10,∠P=30°,则AC的长度是( )

A. B. C.5 D.

查看答案和解析>>

科目: 来源:2017年初中毕业升学考试(山东日照卷)数学(解析版) 题型:选择题

如图,∠BAC=60°,点O从A点出发,以2m/s的速度沿∠BAC的角平分线向右运动,在运动过程中,以O为圆心的圆始终保持与∠BAC的两边相切,设⊙O的面积为S(cm2),则⊙O的面积S与圆心O运动的时间t(s)的函数图象大致为( )

A. B. C. D.

查看答案和解析>>

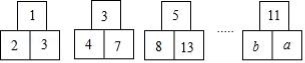
科目: 来源:2017年初中毕业升学考试(山东日照卷)数学(解析版) 题型:选择题

观察下面“品”字形中各数之间的规律,根据观察到的规律得出a的值为( )

A.23 B.75 C.77 D.139

查看答案和解析>>

科目: 来源:2017年初中毕业升学考试(山东日照卷)数学(解析版) 题型:选择题

已知抛物线y=ax2+bx+c(a≠0)的对称轴为直线x=2,与x轴的一个交点坐标为(4,0),其部分图象如图所示,下列结论:

①抛物线过原点;

②4a+b+c=0;

③a﹣b+c<0;

④抛物线的顶点坐标为(2,b);

⑤当x<2时,y随x增大而增大.

其中结论正确的是( )

A.①②③ B.③④⑤ C.①②④ D.①④⑤

查看答案和解析>>

科目: 来源:2017年初中毕业升学考试(山东日照卷)数学(解析版) 题型:填空题

分解因式:2m3﹣8m=

查看答案和解析>>

科目: 来源:2017年初中毕业升学考试(山东日照卷)数学(解析版) 题型:填空题

为了解某初级中学附近路口的汽车流量,交通管理部门调查了某周一至周五下午放学时间段通过该路口的汽车数量(单位:辆),结果如下:

183 191 169 190 177

则在该时间段中,通过这个路口的汽车数量的平均数是

查看答案和解析>>

科目: 来源:2017年初中毕业升学考试(山东日照卷)数学(解析版) 题型:填空题

如图,四边形ABCD中,AB=CD,AD∥BC,以点B为圆心,BA为半径的圆弧与BC交于点E,四边形AECD是平行四边形,AB=6,则扇形(图中阴影部分)的面积是

查看答案和解析>>

同步练习册答案