精英家教网> 2026年资源与评价黑龙江教育出版社九年级物理下册沪科版s版 > 第4页 参考答案

2026年资源与评价黑龙江教育出版社九年级物理下册沪科版s版

注:目前有些书本章节名称可能整理的还不是很完善,但都是按照顺序排列的,请同学们按照顺序仔细查找。练习册2026年资源与评价黑龙江教育出版社九年级物理下册沪科版s版答案主要是用来给同学们做完题方便对答案用的,请勿直接抄袭。

用户反馈

×

版本太老

答案不全

图片不清晰或被遮挡

图片排序混乱

其他原因

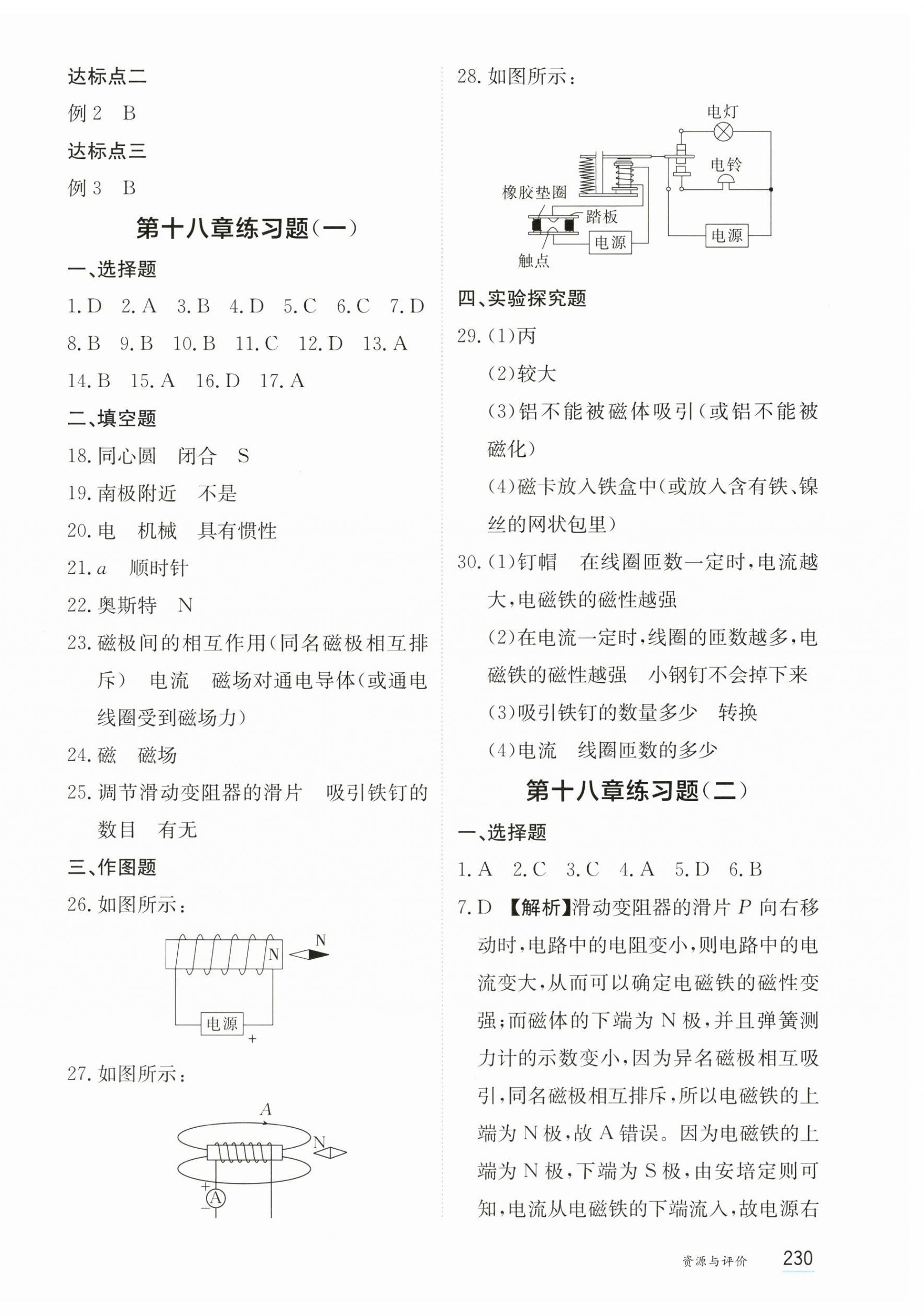
2026年资源与评价黑龙江教育出版社九年级物理下册沪科版s版 第4页