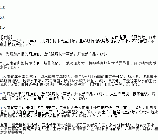
云南省文山市是我国名贵中药材——田七的主产地。读下图,回答下面小题。
![]()
1.下列选项中最可能导致文山市田七生长期内(3—5月)经常缺水的是
A. 纬度低,蒸发量大 B. 雨季未到且喀斯特地貌漏水严重
C. 水源污染严重 D. 工农业用水量大
2.增加田七的附加值措施合理的是
A. 研发新产品,开发新技术 B. 扩大生产规模
C. 豪华包装,以 增强吸引力 D. 加大出口量,获取外汇
3.云南省有“动物王国”的美誉,其原因有
①黄土广布,土壤肥沃②地处西南边陲,开发晚③纬度低④地势高差大,垂直差异显著
A. ①② B. ①③ C. ②③ D. ③④
科目:高中地理 来源:2017届浙江省名校协作体高三下学期考试地理试卷(解析版) 题型:选择题
解决以下一组漫画中反映的环境问题,最合理的措施是
![]()
A. 退耕还林还草 B. 建设人工草场
C. 开展覆土复垦 D. 禁止滥捕滥杀
查看答案和解析>>
科目:高中地理 来源:2016-2017学年内蒙古高二3月月考地理试卷(解析版) 题型:选择题
图是我国四个省级行政区轮廓、主要山脉和省级人民政府所在城市分布示意图,回答下列各题。
![]()
1.对图中山脉的叙述,正确的是( )
A. 图①中的山脉是阴山,图②南侧山脉与图④北侧山脉是同一条山脉
B. 图②中部为天山山脉,其向东延伸便是③中的秦岭
C. 图②最北一条是阿尔泰山,图④北侧一条是祁连山
D. 图①中山脉被长江侵蚀下切形成三峡,图③中的山脉是我国南北方重要的地理分界线
2.对图中四省区农业生产的表述,不正确的是( )
A. ①有我国重要的商品粮、棉基地;②有我国重要的商品棉基地
B. ②④都是我国重要的畜牧业基地
C. ②是我国著名的绿洲农业区;④分布着河谷农业
D. ①②③④都有我国的商品粮、棉基地
查看答案和解析>>
科目:高中地理 来源:2016-2017学年河南省漯河市高二3月月考地理试卷(解析版) 题型:选择题
下图为“我国参南某地水系、城镇分布图”。读图完成下列各题。
![]()
1.相对于R2河流,图示省道的运输优势主要是( )
A. 速度更快 B. 成本更低 C. 路途更短 D. 运量更大
2.甲处堆积了含重金属的尾矿,最可能受其污染的河流是( )
A. R1 B. R2 C. R1和R2 D. R2和R3
查看答案和解析>>
科目:高中地理 来源:2017届贵州省贵阳市高三下学期第六次适应性考试文综地理试卷(解析版) 题型:综合题
[地理——选修3:旅游地理]
材料一 稻城,古名“稻坝”,位于四川省西南边缘,地处青藏高原东南部,横断山脉东侧,属康巴藏区的甘孜藏族自治州。这座边远小城,却因被认为是“最后的香巴拉”而成为国内背包客心中的圣地。这里有辽阔的地域、绵延的山脉、丰腴的草场、清澈的溪流、圣洁的雪山和热情质朴的康巴人。
材料二 下图为稻城主要布局图。
![]()
评价稻城发展旅游的条件。
查看答案和解析>>
科目:高中地理 来源:2017届河北省唐山市高三12月月考文综-地理试卷(解析版) 题型:综合题
(24分)阅读图文材料,回答下列问题。
材料一 位于四川西南部的西昌市有着四川人的“后花园”、西南“日光之城”的美誉。西昌所在的安宁河谷位于青藏高原东缘、横断山脉南部,谷内盛产从温带到热带的丰富水果,果品种类繁多,有“中国水果缩影”的美誉。
材料二 西昌市位置示意图
![]()
材料三西昌城东南就是四川省第二大淡水湖——邛海。邛海湿地公园目前是全国最大城市湿地。湖内有40多种鱼类,每到秋末冬初,便会有成群的候鸟来此过冬,在邛海边形成了一道靓丽的风景——“人鸟相戏”。
(1)简析安宁河谷有“中国水果缩影”美誉的自然原因。
(2)说明西昌市成为四川人“后花园”的区位条件。
(3)分析邛海成为候鸟栖息地的主要原因。
查看答案和解析>>
科目:高中地理 来源:2016-2017学年山东省高二上学期期末考试地理试卷(解析版) 题型:综合题
读某水电站的储水大坝纵向剖面图,回答下列问题。
(1)-(5)填“东”或“西”
![]()
(1)建坝主要应考虑大坝____ 侧的气候、水文等历史资料。
(2)可以明显改善航运条件的是大坝以_____ 区域。
(3)由于拦坝储水,大坝以_____ 的低洼地区可能需搬迁居民。
(4)建坝后,泥沙容易淤积的区域是大坝以_____的区域。
(5)水库对大坝______侧的区域有防洪、灌溉的作用。
(6)图中可利用的水位落差是______,用其发电,能源转换的过程是 势能→ →
(7)水能突出的优点是__________________
查看答案和解析>>
科目:高中地理 来源:2016-2017学年山东省高二上学期期末考试地理试卷(解析版) 题型:选择题
有关我国三个经济地带人口的叙述正确的是( )
A. 人口最多的经济地带是面积最大的经济地带
B. 人口最少的经济地带是面积最小的经济地带
C. 三个经济地带人口数量是:东部经济地带>中部经济地带>西部经济地带
D. 我国人口密度最小的省区位于中部经济地带
查看答案和解析>>
科目:高中地理 来源:2016-2017学年河北省石家庄市高一下学期学情反馈(一)地理试卷(解析版) 题型:选择题
下图是1900年7月和2015年7月澳大利亚等温线分布图(单位:℃)。读图完成下列要求。
![]()
(1)根据图中的等温线分布,分析澳大利亚及其附近区域的气温变化趋势及对该地区的影响。
(2)目前全球也出现了类似于图中反映的气温变化趋势,说出导致这种现象的原因。
查看答案和解析>>
湖北省互联网违法和不良信息举报平台 | 网上有害信息举报专区 | 电信诈骗举报专区 | 涉历史虚无主义有害信息举报专区 | 涉企侵权举报专区
违法和不良信息举报电话:027-86699610 举报邮箱:58377363@163.com