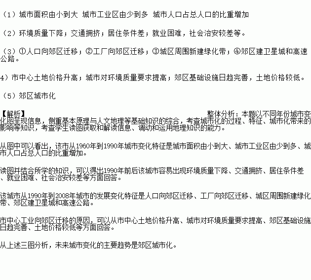
某市中学地理兴趣小组为研究本市社会经济发展与城市化进程关系,通过搜集并查阅相关材料,分别绘制了市区1960年、1990年、2008年的平面示意图。试比较三幅图回答问题。
![]()
(1)该市从1960年到1990年城市变化特征是:
① ;② ;③ 。
(2)1990年前后该城市容易出现哪些问题?
(3)该城市从1990年到2008年城市的发展变化特征是什么?
(4)市中心工业向郊区迁移的原因是什么?
(5)从上述三图分析,未来城市变化的主要趋势是 。
科目:高中地理 来源:2017届河北省高三上学期第21周周测文综地理试卷(解析版) 题型:选择题
下图为某半岛区域示意图,读图回答下列问题。
![]()
1.T1107公路在甲段有多处连续弯曲,最可能的原因是该路段
A. 地下矿产丰富,为接近原料产地 B. 生态环境脆弱,为保护生物资源
C. 聚落人口密集,为增加交通流量 D. 地形高差较大,为减缓公路坡度
2.乙城市是图示区域中规模最大的聚落和著名疗养城市,据此判断其形成的主要区位因素是
A. 地形平坦宽广,交通便,风景好 B. 周围地貌多样,耕地多,产粮足
C. 全年降水丰富,水质好,资源丰 D. 地处沿海地区,暖流强,气温高
查看答案和解析>>
科目:高中地理 来源:2016-2017学年北京市怀柔区高一上学期期末考试地理试卷(解析版) 题型:选择题
读下图。完成下列各题。
![]()
1.影响北京市该时段天气变化的天气系统简图是
![]()
2.该天气系统给北京带来的影响是
①大风加重污染 ②低温造成冻害 ③降雪影响交通 ④浓雾阻碍出行
A. ①② B. ②③ C. ③④ D. ①④
3.当该天气系统过境后,北京市的天气状况是
A. 气温低、气压高、天气晴好 B. 气温低、气压高、阴雨天气
C. 气温高、气压低、天气晴好 D. 气温高、气压低、阴雨天气
查看答案和解析>>
科目:高中地理 来源:2016-2017学年安徽省巢湖市高二下学期第三次月考地理试(解析版) 题型:选择题
樱花是日本的国花,下图示意日本本州岛部分地区樱花初放日期。2016年4月14—16日日本九洲连续发生地震,造成千余人受伤,据此完成下列各题。
![]()
1.导致该岛滨海地区樱花初放日期自南向北变化的主要因素是
A. 地形 B. 太阳辐射 C. 土壤 D. 降水
2.日本多火山、地震的原因是
A. 位于太平洋板块之上,地壳极不稳定
B. 位于亚欧板块与太平洋板块的张裂地带,地下岩浆活动频繁
C. 位于环太平洋火山、地震带上,地壳活动比较活跃
D. 日本群岛属于火山岛,火山频繁爆发,诱发频繁地震
3.结合所学知识,可以推断M地降水较多的原因是( )
A. 山地迎风坡 B. 纬度低置
C. 日本暖流影响 D. 东南季风迎风坡
4.下列关于日本的叙述,不正确的是
A. 经济以加工贸易为主
B. 主要工业区分布在日本海沿岸
C. 河流流速急,水能丰富
D. 日本的自然资源中,森林资源比较丰富
查看答案和解析>>
科目:高中地理 来源:2016-2017学年安徽省巢湖市高二下学期第三次月考地理试(解析版) 题型:选择题
关于全球气候变化的叙述不正确的是
A. 气候变化是长时期大气状态变化的一种反映
B. 时间跨度最大,变化周期最长的气候变化,称为地质时期的气候变化
C. 气候变化主要表现为不同时间尺度的冷暖或干湿变化。
D. 人们把距今一万年以来的气候变化称为近代气候变化
查看答案和解析>>
科目:高中地理 来源:2016-2017学年天津市高一3月学生学业能力调研地理(理)试卷(解析版) 题型:选择题
下图是我国东南沿海某城市的功能区分布示意图。A、B、C是三种不同的功能区。该城市是在合理规划的基础上形成的。读图完成下列各题。
![]()
1.图中三种功能区分别是商业区、工业区和居住区,A、B、C分别代表的功能区是
A. 商业区、工业区、居住区
B. 居住区、商业区、工业区
C. 工业区、商业区、居住区
D. 商业区、居住区、工业区
2.下列叙述中,不属于功能区C区位优势的是
A. 人口稠密,劳动力充足
B. 水源充足,地势平坦
C. 位于城市河流的下游地区,对城市的污染较小
D. 滨江临海,水运条件好,交通便利
查看答案和解析>>
科目:高中地理 来源:2016-2017学年天津市高一3月学生学业能力调研地理(理)试卷(解析版) 题型:选择题
下表是非洲和欧洲某年人口增长的相关数据。读下表,完成以下问题。
大洲 | 人口出生率(%) | 人口死亡率(%) | 人口自然增长率(%) |
非洲 | 4.0 | 1.4 | 2.6 |
欧洲 | 1.0 | 1.2 | -0.2 |
1.非洲人口增长模式属于
A.原始人口增长模式 B.传统人口增长模式
C.“高—低—高”模式 D.“低—低—低”模式
2.欧洲人口自然增长率低的主要原因是
A.经济发展水平和文化水平较高 B.人们的生育意愿较高
C.资源贫乏,人口合理容量最高 D.人们的离婚率较低
查看答案和解析>>
科目:高中地理 来源:2017届浙江省高三3月阶段性考试地理试卷(解析版) 题型:综合题
读下图“世界城市化进程阶段性规律图”完成下列问题。
![]()
(1)发达国家的城市化发展阶段为图中的_______________。
(2)某国城市化进程处于“加速发展阶段”的特点___________________________。
(3)发达国家出现“逆城市化”现象的原因________________________。
(4)印度城市化进程与本国的工业化水平不相符,出现了_______________现象。
查看答案和解析>>
科目:高中地理 来源:2016-2017学年福建省三明市高二下学期第一次月考地理试(解析版) 题型:选择题
永定土楼是典型的客家民居,它用生土夯筑而成,依山偎翠,错落有致。土楼遍布该县的每个乡村,它们布局合理,与大自然和谐地融为一体,构成了神奇、古朴、壮观、美丽的画卷。据此回答下列各题。
![]()
1.永定土楼反映当地自然环境的特点是( )
A. 气候寒冷,多大风天气 B. 地形平坦,森林茂密
C. 河流稀少,水资源匮乏 D. 土质黏重,降水较多
2.客家土楼是民居建筑,主要功能是居住,但现已成为重要的旅游资源。这说明了旅游资源的特性( )
A. 多样性 B. 非凡性 C. 可创造性 D. 永续性
3.客家土楼按旅游资源的分类应属于( )
A. 地文景观 B. 遗址遗迹 C. 水文景观 D. 建筑与设施
查看答案和解析>>
湖北省互联网违法和不良信息举报平台 | 网上有害信息举报专区 | 电信诈骗举报专区 | 涉历史虚无主义有害信息举报专区 | 涉企侵权举报专区
违法和不良信息举报电话:027-86699610 举报邮箱:58377363@163.com