读1995~1997年统计的世界和部分国家人口增长状况数据表,回答下列问题。
地区 | 出生率(%) | 死亡率(%) | 自然增长率(%) |
全世界 | 2.4 | 0.9 | 1.5 |
A国 | 0.9 | 1.1 | |
B国 | 1.5 | 0.6 | 0.9 |
C国 | 3.7 | 0.6 | 3.1 |
(1)计算A国人口自然增长率并填入表中。
(2)若表中三个国家分别是肯尼亚、德国和韩国,其中B国是 。
(3)按照人口增长模式转变的发展进程,则C国的人口增长模式为_________
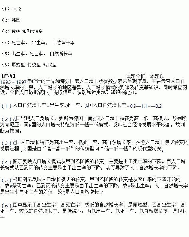
(4)从下面的图示可以看出:人口增长模式转变的发展进程表现为:首先是 率下降,其次是 率下降,最后导致 率的下降。
![]()
(5)在图中填注内容A___,B ___,C___.
(6)在图中填注人口增长模式类型:甲___乙___丙
科目:高中地理 来源:2016-2017学年浙江省宁波市高一上学期期中考试地理试卷(解析版) 题型:选择题
读下图“岩石圈的物质循环示意图”,回答下列各题。
![]()
1.a、b、c、d代表的地质作用分别是( )
A. 岩浆冷却、外力作用、变质作用、重熔再生
B. 外力作用、岩浆冷却、变质作用、重熔再生
C. 外力作用、重熔再生、变质作用、岩浆冷却
D. 变质作用、岩浆冷却、外力作用、重熔再生
2.岩石圈的物质循环是自然界重要的物质循环,这个循环过程不能导致的结果是( )
A. 形成地球上丰富的矿产资源
B. 改变地表的形态,塑造出千姿百态的自然景观
C. 实现地区之间、圈层之间的物质交换和能量传输,从而改变地表的环境
D. 通过大量的输送热能来改变大气运动
查看答案和解析>>
科目:高中地理 来源:2017届河北省高三(高补班)下学期第一次月考地理试卷(解析版) 题型:选择题
日本许多汽车行业的知名企业纷纷到美国投资建厂,是因为美国
A. 国土辽阔,资源丰富
B. 经济发达,汽车市场广阔
C. 生产成本低,规模效益大
D. 汽车生产技术落后于日本
查看答案和解析>>
科目:高中地理 来源:2016-2017学年山东省三箭分校高二3月月考地理(理)试卷(解析版) 题型:选择题
下列四幅热力环流示意图中,与图中所示气压分布状态相符的是 ( )
![]()
A. A B. B C. C D. D
查看答案和解析>>
科目:高中地理 来源:2016-2017学年山东省三箭分校高二3月月考地理(理)试卷(解析版) 题型:选择题
贾先生出国旅游随身带了一部全球通手机,但未改手机上的日期和时间,仍显示的是北京时间,据此回答下列各题。
1.贾先生游览到太平洋一小岛时,当地报时为正午12时,而手机上的时间为6时40分。该岛的经度为( )
A. 160°E B. 40°E C. 80°W D. 160°W
2.该地所在的时区为 ( )
A. 东十一区 B. 东三区 C. 西十一区 D. 西五区
查看答案和解析>>
科目:高中地理 来源:2016-2017学年甘肃省金昌市高一下学期第一次月考地理试卷(解析版) 题型:选择题
近年来由于各地房价迅速上升,使得工薪阶层的买房梦难以实现。为了解决这个问题,各地开始兴建廉租房,以解决困难家庭的住房困难。下图为我国东部某城市简图,回答下列各题。
![]()
1.图中可兴建廉租房小区的是
A. B B. C C. D D. E
2.该图城市用地中,规划较合理的是
A. A地处市中心,方便人们上下班,可以大量兴建住宅
B. B地交通条件优越,在四个地点中地价最贵
C. C地位于城市边缘,濒临湖泊,环境优美,可兴建高级住宅区
D. D地位于城市郊区,拥有较多的空置土地,最适合兴建大型商场
3.若规划建设一个大型的水泥厂,应该布局在该市的
A. 东南郊区 B. 东北郊区 C. 西南郊区 D. 西北郊区
查看答案和解析>>
科目:高中地理 来源:2016-2017学年甘肃省金昌市高一下学期第一次月考地理试卷(解析版) 题型:选择题
制约环境人口容量的首要因素是
A. 科技发展水平 B. 地区的对外开放程度
C. 人口的生活消费水平 D. 资源状况
查看答案和解析>>
科目:高中地理 来源:2016-2017学年河北省高一3月月考(普通班、实验班)地理(文)试卷(解析版) 题型:选择题
下图为我国五省(市、自治区)人口抚养比统计图(图中数据来自?2014年中国统计年鉴?)。人口抚养比是指非劳动年龄(14岁及以下与65岁及以上)人口数与劳动年龄(15-64岁)人口数之比。人口总抚养比小于50%的时期为人口红利时期,人口红利时期,劳动力资源比较丰富,有利于社会经济发展。据此回答下列各题。
![]()
1.图示阶段,社会负担较轻的省(市、自治区)是
A. 北京与浙江 B. 北京与广东 C. 广西与广东 D. 安徽与浙江
2.图示五省(市、自治区)中,人口迁移拉力最强的是
A. 浙江 B. 北京 C. 广东 D. 安徽
查看答案和解析>>
科目:高中地理 来源:江西省2016-2017学年高一下学期第一次月考地理试卷(解析版) 题型:选择题
图为1982年和2009年我国人口年龄结构统计图。读图完成下列题。
![]()
1.图中信息反映出( )
A. 1982~2009年人口出生率是上升趋势
B. 1982年的人口平均年龄比2009年的低
C. 1982年的20~24岁年龄组人口数量比2009年的多
2.与1982年相比,2009年我国人口年龄结构的变化( )
A. 显示人口的增长速度加快
B. 意味着社会养老负担加重
C. 不影响劳动人口的职业构成
D. 表明25~29岁劳动力资源数量下降
查看答案和解析>>
湖北省互联网违法和不良信息举报平台 | 网上有害信息举报专区 | 电信诈骗举报专区 | 涉历史虚无主义有害信息举报专区 | 涉企侵权举报专区
违法和不良信息举报电话:027-86699610 举报邮箱:58377363@163.com