相关习题
 0  78094  78102  78108  78112  78118  78120  78124  78130  78132  78138  78144  78148  78150  78154  78160  78162  78168  78172  78174  78178  78180  78184  78186  78188  78189  78190  78192  78193  78194  78196  78198  78202  78204  78208  78210  78214  78220  78222  78228  78232  78234  78238  78244  78250  78252  78258  78262  78264  78270  78274  78280  78288  266669 

科目: 来源:2012-2013学年重庆一中高三(下)5月月考数学试卷(理科)(解析版) 题型:选择题

向量,且,则锐角α的余弦值为( )
A.
B.
C.
D.

查看答案和解析>>

科目: 来源:2012-2013学年重庆一中高三(下)5月月考数学试卷(理科)(解析版) 题型:选择题

的展开式中的常数项是( )
A.-15
B.15
C.-30
D.30

查看答案和解析>>

科目: 来源:2012-2013学年重庆一中高三(下)5月月考数学试卷(理科)(解析版) 题型:选择题

在等差数列{an}中每一项均不为0,若a1+a2+…+a2013=ta1007,则t=( )
A.2011
B.2012
C.2013
D.2014

查看答案和解析>>

科目: 来源:2012-2013学年重庆一中高三(下)5月月考数学试卷(理科)(解析版) 题型:选择题

采用系统抽样方法从1000人中抽取50人做问卷调查,为此将他们随机编号为1,2,…,1000,适当分组后在第一组采用简单随机抽样的方法抽到的号码为8.抽到的50人中,编号落入区间[1,400]的人做问卷A,编号落入区间[401,750]的人做问卷B,其余的人做问卷C.则抽到的人中,做问卷C的人数为( )
A.12
B.13
C.14
D.15

查看答案和解析>>

科目: 来源:2012-2013学年重庆一中高三(下)5月月考数学试卷(理科)(解析版) 题型:选择题

在△ABC中,已知2sinAcosB=sinC,那么△ABC一定是( )
A.直角三角形
B.等腰三角形
C.等腰直角三角形
D.正三角形

查看答案和解析>>

科目: 来源:2012-2013学年重庆一中高三(下)5月月考数学试卷(理科)(解析版) 题型:选择题

若函数f(x)的导数为f′(x)=-x(x+1),则函数f(logax)(0<a<1)的单调减区间为( )
A.[-1,0]
B.
C.
D.

查看答案和解析>>

科目: 来源:2012-2013学年重庆一中高三(下)5月月考数学试卷(理科)(解析版) 题型:选择题

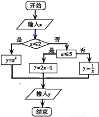
如图给出了一个程序框图,其作用是输入x的值,输出相应的y值.若要使输入的x值与输出的y值相等,则这样的x值有( )

A.1个
B.2个
C.3个
D.4个

查看答案和解析>>

科目: 来源:2012-2013学年重庆一中高三(下)5月月考数学试卷(理科)(解析版) 题型:选择题

已知正数x,y,z满足x2+y2+z2=1,则的最小值为( )
A.2
B.4
C.
D.

查看答案和解析>>

科目: 来源:2012-2013学年重庆一中高三(下)5月月考数学试卷(理科)(解析版) 题型:选择题

过双曲线-=1(a>0,b>0)的左焦点F(-c,0)(c>0),作倾斜角为的直线FE交该双曲线右支于点P,若=+),且=0则双曲线的离心率为( )
A.
B.+1
C.
D.

查看答案和解析>>

科目: 来源:2012-2013学年重庆一中高三(下)5月月考数学试卷(理科)(解析版) 题型:填空题

在复平面内,复数(a∈R)对应的点位于虚轴上,则a=   

查看答案和解析>>

同步练习册答案