题目列表(包括答案和解析)

 0  120303  120311  120317  120321  120327  120329  120333  120339  120341  120347  120353  120357  120359  120363  120369  120371  120377  120381  120383  120387  120389  120393  120395  120397  120398  120399  120401  120402  120403  120405  120407  120411  120413  120417  120419  120423  120429  120431  120437  120441  120443  120447  120453  120459  120461  120467  120471  120473  120479  120483  120489  120497  447348 

7.下面竖式中每个“奇”字代表1、3、5、7、9中的一个,每个“偶”字代表0、2、4、6、8中的一个,求当他们表示几时,竖式成立。

试题详情

6.下列竖式中不同的字母表示不同的数字,相同的字母表示相同的数字,当它们各代表什么数时,竖式成立。

试题详情

5.一个五位数被一个一位数除得(1)式,而被另一个一位数除得(2)式。这个五位数是多少?

试题详情

4.把下列各题中的“*”改成适当的数字,使等式成立。

 

试题详情

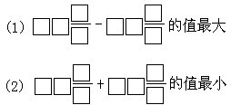
3.将1-9九个数字分别填入下列各题的方框内,使得每组的三个等式都成立。

试题详情

2.在下面的□中,分别填上1、2、3、4、5、6、7、8中的一个数字,使得带分数算式:

试题详情

1.填写下面各等式

  

试题详情

9.小机灵说:“我家的门牌号码是一个四位数,它的数字左右对称。这4个数字的和与四位数的前两个数正好相同”。这个四位数是多少?

试题详情

8.下列竖式中每一个字母代表0-9中的一个数字,不同字母代表不同的数字,求出它们使竖式成立的值。

 

试题详情

7.在下列算式中只移动一根火柴,使等式成立。

  

试题详情


同步练习册答案