题目列表(包括答案和解析)

 0  120336  120344  120350  120354  120360  120362  120366  120372  120374  120380  120386  120390  120392  120396  120402  120404  120410  120414  120416  120420  120422  120426  120428  120430  120431  120432  120434  120435  120436  120438  120440  120444  120446  120450  120452  120456  120462  120464  120470  120474  120476  120480  120486  120492  120494  120500  120504  120506  120512  120516  120522  120530  447348 

23.在下列乘法竖式中,每个不同的汉字代表0-9中不同的数字,求出它们使竖式成立的值:

  

试题详情

22.在下列各式中,不同的汉字代表不同的数字,求出它们使竖式成立的值:

  

试题详情

21.在下列加、减法竖式中,每个不同的汉字代表0-9中不同的数字,求出它们使竖式成立的值:

  

试题详情

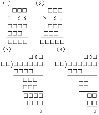
19.在□内填入适当的数字,使下列竖式成立,并使乘积尽可能小:

  

 20☆在□内填入适当的数字,使下列竖式成立,并使商尽可能小:

  

试题详情

18.在□内填入适当的数字,使下列小数除法竖式成立:

  

试题详情

17.在□内填入适当的数字,使下列小数除法竖式成立:

  

试题详情

16.求出右上式的被除数和除数。

试题详情

15.求出左下式的商。

   

试题详情

14.用代数方法求解下列竖式:

  

试题详情

13.□内填入适当的数字,使得下列除法竖式成立:

  

试题详情


同步练习册答案