相关习题
 0  79754  79762  79768  79772  79778  79780  79784  79790  79792  79798  79804  79808  79810  79814  79820  79822  79828  79832  79834  79838  79840  79844  79846  79848  79849  79850  79852  79853  79854  79856  79858  79862  79864  79868  79870  79874  79880  79882  79888  79892  79894  79898  79904  79910  79912  79918  79922  79924  79930  79934  79940  79948  199269 

科目: 来源:最新小学AB卷100分 三年级数学 下 (北师大版) 双色版 北师大版 双色版 题型:022

下列图形是轴对称图形的打“√”

查看答案和解析>>

科目: 来源:最新小学AB卷100分 三年级数学 下 (北师大版) 双色版 北师大版 双色版 题型:022

算一算,填一填

查看答案和解析>>

科目: 来源:最新小学AB卷100分 三年级数学 下 (北师大版) 双色版 北师大版 双色版 题型:022

动脑筋想一想,填一填

一包饼干3.9元,一包大瓜子6.4元,一共是(  )元.

查看答案和解析>>

科目: 来源:最新小学AB卷100分 三年级数学 下 (北师大版) 双色版 北师大版 双色版 题型:022

动脑筋想一想,填一填

6张是(  )元,比多(  )元.

查看答案和解析>>

科目: 来源:最新小学AB卷100分 三年级数学 下 (北师大版) 双色版 北师大版 双色版 题型:022

动脑筋想一想,填一填

1张和1枚合起来是(  )元.

查看答案和解析>>

科目: 来源:最新小学AB卷100分 三年级数学 下 (北师大版) 双色版 北师大版 双色版 题型:022

动脑筋想一想,填一填

1张、1张和3张,合起来是(  )元.

查看答案和解析>>

科目: 来源:最新小学AB卷100分 三年级数学 下 (北师大版) 双色版 北师大版 双色版 题型:022

填一填

查看答案和解析>>

科目: 来源:最新小学AB卷100分 三年级数学 下 (北师大版) 双色版 北师大版 双色版 题型:022

填一填

查看答案和解析>>

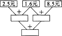
科目: 来源:最新小学AB卷100分 三年级数学 下 (北师大版) 双色版 北师大版 双色版 题型:022

填一填

查看答案和解析>>

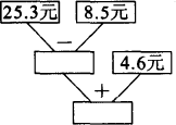
科目: 来源:最新小学AB卷100分 三年级数学 下 (北师大版) 双色版 北师大版 双色版 题型:022

填一填

查看答案和解析>>

同步练习册答案