¡¾ÌâÄ¿¡¿2018Äê5ÔÂ9ÈÕ2ʱ28·Ö£¬¸ß·ÖÎåºÅÎÀÐÇÔÚÌ«ÔÎÀÐÇ·¢ÉäÖÐÐijɹ¦·¢Éä¡£ÏÂͼʾÒâ´óÆøµÄ´¹Ö±·Ö²ã¡£¾Ý´Ë»Ø´ðÏÂÁи÷Ìâ¡£
![]()
¡¾1¡¿¸ß·ÖÎåºÅÎÀÐÇÔÚÉý¿Õ¹ý³ÌÖУ¬ÆøÎµĴ¹Ö±±ä»¯¹æÂÉÊÇ£¨£©
A. ²»¶ÏÉÏÉýB. ²»¶ÏϽµ
C. ÏȽµ¡ªÔÙÉý¡ªÔÙ½µ¡ªÔÙÉýD. ÏÈÉý¡ªÔÙ½µ¡ªÔÙÉý¡ªÔÙ½µ
¡¾2¡¿¸ß·ÖÎåºÅ´©¹ýµÄ¶ÔÁ÷²ã´óÆøµÄÌØµãÊÇ£¨£©
A. ÆøÁ÷ÒÔˮƽÔ˶¯ÎªÖ÷B. Óм«¹âÏÖÏó·¢Éú
C. ´óÆø²ãÎȶ¨ÀûÓÚ·ÉÐÐD. ÌìÆøÏÖÏó¸´ÔÓ¶à±ä
¡¾3¡¿¶ÔÁ÷²ã´óÆøµÄ×îÖÕÄÜÁ¿À´Ô´ÊÇ£¨£©
A. µØÃæ·øÉäB. µØÈÈÄÜ
C. ºËÄÜD. Ì«Ñô·øÉä
¡¾´ð°¸¡¿
¡¾1¡¿C
¡¾2¡¿D
¡¾3¡¿D
¡¾½âÎö¡¿
¸ÃÌ⿼²ì´óÆøµÄ´¹Ö±·Ö²ã¡£
¡¾1¡¿¶ÔÁ÷²ãµÄÆøÎ±仯¹æÂÉÊÇËæ¸ß¶ÈÔö¼ÓÆøÎ²»¶ÏϽµ£¬A´í£»Æ½Á÷²ãµÄÆøÎ±仯¹æÂÉÊÇËæ¸ß¶ÈÔö¼ÓÆøÎ²»¶ÏÉÏÉý£¬B´í£»¸ß·ÖÎåºÅÔÚ¶ÔÁ÷²ãÉÏÉýʱ£¬ÆøÎ²»¶ÏϽµ£»¾¹ýƽÁ÷²ã£¬ÆøÎ²»¶ÏÉÏÉý£»µ½Á˸߲ã´óÆøºó£¬ÆøÎÂÏȽµºóÉý£¬¹ÊD´í£¬CÕýÈ·¡£Òò´ËÕýÈ·´ð°¸Ñ¡ÔñC¡£
¡¾2¡¿¶ÔÁ÷²ã´óÆø¶ÔÁ÷Ô˶¯ÏÔÖø£¬¼æÓÐˮƽºÍ´¹Ö±Ô˶¯£¬A´í£»¼«¹â·¢ÉúÔڸ߲ã´óÆøÖеĵçÀë²ã²¿·Ö£¬B´í£»Æ½Á÷²ã´óÆøÎȶ¨ÀûÓÚ·ÉÐУ¬C´í£»¶ÔÁ÷²ã¶ÔÁ÷Ô˶¯ÏÔÖø£¬ÌìÆø¸´ÔÓ¶à±ä£¬DÕýÈ·¡£¹ÊÕýÈ·´ð°¸ÎªD¡£
¡¾3¡¿´óÆø²ãÄÜÁ¿µÄ¸ù±¾À´Ô´ÊÇÌ«Ñô·øÉ䣬¹ÊÕýÈ·´ð°¸ÎªD
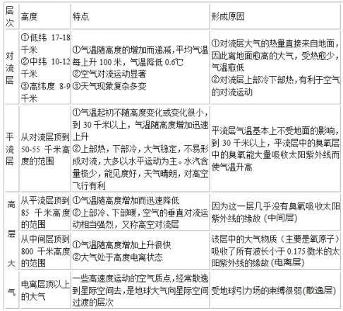
¸÷´óÆø²ã»ù±¾ÌØÕ÷£º
![]()
| Äê¼¶ | ¸ßÖÐ¿Î³Ì | Äê¼¶ | ³õÖÐ¿Î³Ì |
| ¸ßÒ» | ¸ßÒ»Ãâ·Ñ¿Î³ÌÍÆ¼ö£¡ | ³õÒ» | ³õÒ»Ãâ·Ñ¿Î³ÌÍÆ¼ö£¡ |
| ¸ß¶þ | ¸ß¶þÃâ·Ñ¿Î³ÌÍÆ¼ö£¡ | ³õ¶þ | ³õ¶þÃâ·Ñ¿Î³ÌÍÆ¼ö£¡ |
| ¸ßÈý | ¸ßÈýÃâ·Ñ¿Î³ÌÍÆ¼ö£¡ | ³õÈý | ³õÈýÃâ·Ñ¿Î³ÌÍÆ¼ö£¡ |
¿ÆÄ¿£º¸ßÖеØÀí À´Ô´£º ÌâÐÍ£º
¡¾ÌâÄ¿¡¿ ±ùµºÊÇÅ·ÖÞµÚ¶þ´óµº£¬È«µº11.5%µÄÃæ»ý±»±ù´¨¸²¸Ç£¬µ«±ùµºÊÇÊÀ½çÉϵØÈÈ×ÊÔ´×î·á¸»µÄ¹ú¼Ò£¬85%µÄ±ùµºÈË¿ÚÀûÓõØÈÈȡů¡£
¶Áͼ»Ø´ðÏÂÁи÷Ìâ¡£
![]()
¡¾1¡¿µØÈÈÊÇÀ´×ÔµØÇòÄÚ²¿µÄÒ»ÖÖÄÜÁ¿×ÊÔ´£¬Ò»°ãÈÏΪËüÖ÷ÒªÊǵØÇòÄÚ²¿ÈÛÑÒµÄÈÈÁ¿ÏòµØ±í´«µÝ²úÉúµÄ£¬ÕâЩÈÛÑÒÖ÷Òª·Ö²¼ÔÚ
A. µØ¿ÇB. ÉϵØá£¶¥²¿
C. ÉϵØá£Éϲ¿D. µØºË
¡¾2¡¿ÓйØÈÛÑÒËùÔÚȦ²ãÓëµØ¿Ç¼ä½çÃæµÄ˵·¨£¬ÕýÈ·µÄÊÇ
A. ¸Ã½çÃæÎª¹ÅµÇ±¤½çÃæ
B. ¸Ã½çÃæ´¦Ö»ÓеØÕ𲨵Ä×ݲ¨Äܹ»´©¹ý
C. ¸Ã½çÃæµÄµØÏÂÉî¶ÈÔÚº£ÑóÉϽϴó
D. µØÕ𲨾¹ý¸Ã½çÃæºó´«²¥ËÙ¶ÈÃ÷ÏÔ¼Ó¿ì
²é¿´´ð°¸ºÍ½âÎö>>
¿ÆÄ¿£º¸ßÖеØÀí À´Ô´£º ÌâÐÍ£º
¡¾ÌâÄ¿¡¿ÔĶÁͼÎÄ×ÊÁÏ£¬Íê³ÉÏÂÁÐÒªÇó¡£
ÊÀ½çº£Ë®Æ½¾ùÑζÈΪ3.5%£¬µØÏ±ˮÊÇÑÎÀຬÁ¿´óÓÚ5%µÄҺ̬¿ó²ú¡£É½¶«Ê¡À³ÖÝÍåÑØ°¶£¨Èçͼ£©µØÏ±ˮ×ÊÔ´·á¸»£¬ÇÒ±ˮŨ¶È¸ß¡¢Âñ²ØÇ³¡£Ä¿Ç°µØÏ±ˮµÄ×ۺϿª·¢ÀûÓü¼Êõͨ³£ÊdzéÈ¡µØÏ±ˮ£¬Ö±½ÓÌáÈ¡ä壬ȻºóÀûÓÃβˮ½øÐÐɹÑΣ¬ÒÔÑÎΪÔÁÏÖÆ´¿¼îµÈ¡£½üÄêÀ³ÖÝÍåÑØ°¶äåËØ³§²»¶ÏÔö¼Ó£¬²¿·Ö¼¾½Ú±ˮÌáÈ¡äåºóÖ±½ÓÅÅÈ뺣£¬ÀË·ÑÑÏÖØ¡£
![]()
£¨1£©Ïà¶Ôº£Ë®É¹ÑΣ¬ËµÃ÷ÀûÓõØÏ±ˮɹÑεÄÓÅÊÆ¡£
£¨2£©·ÖÎöäåËØ³§²»¶ÏÔö¼Ó¿ÉÄܸø¸ÃµØ»·¾³´øÀ´µÄ²»ÀûÓ°Ïì¡£
²é¿´´ð°¸ºÍ½âÎö>>
¿ÆÄ¿£º¸ßÖеØÀí À´Ô´£º ÌâÐÍ£º
¡¾ÌâÄ¿¡¿ÏÂÁÐÁ½Í¼Îª±±·Ç¼òͼºÍ¼×¡¢ÒÒÁ½µØÆøÎºͽµË®Í³¼ÆÍ¼¡£¶Áͼ»Ø´ðÎÊÌâ¡£
![]()
£¨1£©¼×¡¢ÒÒÁ½µØ½µË®²îÒìÊÇ £¬ÊÔ´ÓÆøÑ¹´ø¡¢·ç´øµÄÓ°Ïì·ÖÎö²úÉúÉÏÊö²îÒìµÄÔÒò¡£
£¨2£©Ó°Ïì¸ÃµØÇøÂ½Â·½»Í¨²¼¾ÖµÄÖ÷ÒªÒòËØÓÐ ¡£
£¨3£©¸ÃµØÇø´ó¶àÊý³ÇÕò·Ö²¼ÔÚÑØº£µÄÔÒòÓÐ ¡£
²é¿´´ð°¸ºÍ½âÎö>>
¿ÆÄ¿£º¸ßÖеØÀí À´Ô´£º ÌâÐÍ£º
¡¾ÌâÄ¿¡¿³ÇÇøµØÃæËúÏÝÊǸÉÈÅÒ˾ӳÇÊн¨ÉèµÄÖ¢½áÖ®Ò»¡£¾ÝÑо¿±íÃ÷£¬ÍÁÌåËÉÈí¼°µØÏÂˮλ±ä»¯Êǵ¼ÖµØÃæËúÏݵÄÖ÷ÒªÔÒò¡£¶ÁͼÍê³ÉÏÂÁи÷Ìâ¡£
![]()
¡¾1¡¿¸ÃÇøÓò¶¬¼¾µØÏÂˮλ½ÏÆäËû¼¾½Ú¸ßµÄÔÒòÖ®Ò»ÊÇ
A. ¶¬Ð¡ÂóÔ½¶¬ÐèË®Á¿ÉÙ B. ÆøÎµ͵¼ÖÂÕô·¢Á¿ÉÙ
C. ½µË®Á¿´óµ¼ÖÂÏÂÉø¶à D. ÖÆÔìÒµÉú²úÓÃË®¼õÉÙ
¡¾2¡¿¾ÝͼÅжϸÃÇøÓòµØÃæËúÏݶ෢¼¾½ÚΪ
A. ¶¬¼¾ B. Çï¼¾ C. Ïļ¾ D. ´º¼¾
²é¿´´ð°¸ºÍ½âÎö>>
¿ÆÄ¿£º¸ßÖеØÀí À´Ô´£º ÌâÐÍ£º
¡¾ÌâÄ¿¡¿ ¡°Ë«Ê®Ò»¡±ÆÚ¼ä£¬ÄÏͨµÄ³ÂÏÈÉú´ÓÍøÉÏÑ¡¹ºÁËÒ»Åú»¨»Ü£¬ÎªÁËÄÜÈû¨»Ü˳ÀûÔ½¶¬£¬ËûרÃŽ¨ÁËÒ»¸öСÐÍÑô¹â·¿(ͼ¼×)¡£Í¼ÒÒΪ´óÆøÊÜÈȹý³ÌʾÒâͼ¡£
¾Ý´ËÍêÏÂÁи÷Ìâ¡£
![]()
¡¾1¡¿½¨Ñô¹â·¿¿ÉÒÔ(¡¡ ¡¡)
A. ÔöÇ¿¢ÙB. ¼õÈõ¢ÚC. ÔöÇ¿¢ÛD. ÔöÇ¿¢Ü
¡¾2¡¿³ÂÏÈÉúÍø¹ºµÄ»¨»Ü£¬×îÓпÉÄÜÊÇ(¡¡ ¡¡)
A. н®ÌìɽµÄÑ©Á«»¨B. ºÓÄÏÂåÑôµÄĵµ¤»¨
C. ÔÆÄÏÀ¥Ã÷µÄɽ²è»¨D. ½ËÕÄϾ©µÄÀ°Ã·»¨
²é¿´´ð°¸ºÍ½âÎö>>
¿ÆÄ¿£º¸ßÖеØÀí À´Ô´£º ÌâÐÍ£º
¡¾ÌâÄ¿¡¿º£ÄϵÄÑòɽµØÇøÊÇÖ¸º£¿ÚÊÐÎ÷Äϲ¿,ÓÉ»ðɽÅç·¢ºóÐγɵĻðɽÈÛÑÒµØÇø,¡°Êý¸×¶©»é¡±ÊǺ£ÄÏÑòɽµØÇøµÄÆæÌØ»éϰ֮һ¡£Ç§°ÙÄêÀ´,ÑòɽµØÇøÁ÷´«×ÅÒ»Ê×¹ØÓÚ¼ÞÅ®µÄ¸èÒ¥:¡°¼ÞÅ®²»¼Þ½ð,¼ÞÅ®²»¼ÞÒø,ÊýÊýÃÅǰéÜϸ×,˼Ҹ׶à¾Í³ÉÇס±¡£ÕâЩ¸×¶¼ºÜ´ó,¸ß¶Èµ½³ÉÄêÈ˵ÄÑü²¿,¸×¿Ú50¶àÀåÃ×,Ö÷ÒªÅÅ·ÅÔÚÎÝÍâµÄð®µÀ±ßÉÏ(ÈçͼËùʾ)¡£¸ÃµØÇøÔÚÏļ¾¾³£ÆÕ½µ±©Óê,µ«ÈËÃÇ´Ó²»µ£ÐĵÀ·»òׯ¼ÚÊܺéÀÔÔÖº¦µÄÍþв¡£Íê³ÉÏÂÃæÐ¡Ìâ¡£
![]()
¡¾1¡¿¶ÔÕâÖÖ·çË×Àí½âÕýÈ·µÄÊÇ( )
A. µ±µØË®×ÊԴȱ·¦, ÓÃÒÔ´æË® B. ÀúÊ·ÒòËØ,ÈËÃǶÔË®¸×µÄÖÓ°®
C. ÖÆÌÕÒµ±È½Ï·¢´ï D. ÕÃÏԲƸ»µØÎ»
¡¾2¡¿±©ÓêÖ®ºó,µ±µØÃ»ÓлýË®³ÉÔÖµÄÖ÷ÒªÔÒòÊÇ( )
A. Ë®¸×Æðµ½Ï÷·åµÄ×÷Óà B. ÍÁ²ã½Ï±¡,ÑÒÊ¯ÆÆËé,ËÉÈíÒ׷绯
C. Ö²±»¸²¸ÇÂʲî,ºÑøË®Ô´¹¦Äܲ»ºÃ D. µØÊÆÆð·ü½Ï´ó
²é¿´´ð°¸ºÍ½âÎö>>
¿ÆÄ¿£º¸ßÖеØÀí À´Ô´£º ÌâÐÍ£º
¡¾ÌâÄ¿¡¿°Ä´óÀûÑÇ£¨Èçͼ1£©Ä³µØÇø½µË®Ï¡ÉÙ£¬×ÔÈ»¾°¹Û¼«¶È»ÄÁ¹£¬ÆøÎÂÄê½Ï²î´ó£¬Ïļ¾×î¸ßÆøÎ¿ɴï50¡æ£¬¶¬¼¾ÆøÎ½ϵ͡£ÔçÄ꣬¸ÃµØÇøµÄ¿ó¹¤¾³£ÔÚ¿ó¾®Àï¶ã±ÜÑ×ÈÈÌìÆø£¬³¤´ËÒÔÍù±ãÐγÉÁ˾ßÓе±µØÌØÉ«µÄµØÏÂסլ£¨Èçͼ2£©¡£¾Ý´ËÍê³ÉÏÂÃæÐ¡Ìâ¡£![]()
¡¾1¡¿¸ÃÀàµØÏÂסլ¿ÉÄÜ·Ö²¼ÓÚͼ1ËùʾµÄ
A. ¢ÙµØ¸½½ü B. ¢ÚµØ¸½½ü C. ¢ÛµØ¸½½ü D. ¢ÜµØ¸½½ü
¡¾2¡¿¸ÃÀàµØÏÂסլͨÌì¾®µÄÖ÷Òª×÷ÓÃÊÇ
A. ÊÕ¼¯ÓêË® B. ·½±ãͨÐÅ C. Ôö¼Ó²É¹â D. ͨ·ç»»Æø
¡¾3¡¿ÍƲâ¸ÃÀàµØÏÂסլ
¢ÙÊÒβ»±ä ¢Ú¶¬Å¯ÏÄÁ¹ ¢ÛÀàËÆ»ÆÍÁ¸ßÔµÄÒ¤¶´ ¢ÜÀàËÆ²ÝÔµÄÃɹŰü
A. ¢Ù¢Û B. ¢Ú¢Û C. ¢Ù¢Ü D. ¢Ú¢Ü
²é¿´´ð°¸ºÍ½âÎö>>
¿ÆÄ¿£º¸ßÖеØÀí À´Ô´£º ÌâÐÍ£º
¡¾ÌâÄ¿¡¿ÏÂ±í·´Ó³ÁË2001¡«2050ÄêÊÀ½çÒÆÃñÇ÷ÊÆ(×ÊÁÏÕª×ÔÁªºÏ¹úÓÚ2000Äê·¢²¼µÄÔ¤²â±¨¸æ)¡£¾Ý´ËÍê³ÉÏÂÁи÷Ìâ¡£
![]()
¡¾1¡¿¹ØÓÚÈË¿ÚÇ¨ÒÆÁ÷ÏòµÄÐðÊö£¬ÕýÈ·µÄÊÇ
A. È«ÇòǨ³öÈË¿ÚÉÙÓÚǨÈëÈË¿ÚB. ÓÉ·¢Õ¹Öйú¼ÒǨÍù·¢´ï¹ú¼Ò
C. ÓÉÈ˿ڶàµÄ¹ú¼ÒǨÍùÈË¿ÚÉٵĹú¼ÒD. Óɶ«°ëÇò¹ú¼ÒǨÍùÎ÷°ëÇò¹ú¼Ò
¡¾2¡¿ÒÆÃñÍâǨµÄÖ÷Òª¶¯ÒòÊÇѰÇó
A. ¸ü¸ßµÄÊÕÈëB. ¸ü¶àµÄÐÝÏÐʱ¼ä
C. ¸ü¸ßµÄÉç»áµØÎ»D. ¸üÓŵÄ×ÔÈ»»·¾³
²é¿´´ð°¸ºÍ½âÎö>>
¹ú¼ÊѧУÓÅÑ¡ - Á·Ï°²áÁбí - ÊÔÌâÁбí
ºþ±±Ê¡»¥ÁªÍøÎ¥·¨ºÍ²»Á¼ÐÅÏ¢¾Ù±¨Æ½Ì¨ | ÍøÉÏÓк¦ÐÅÏ¢¾Ù±¨×¨Çø | µçÐÅթƾٱ¨×¨Çø | ÉæÀúÊ·ÐéÎÞÖ÷ÒåÓк¦ÐÅÏ¢¾Ù±¨×¨Çø | ÉæÆóÇÖȨ¾Ù±¨×¨Çø
Î¥·¨ºÍ²»Á¼ÐÅÏ¢¾Ù±¨µç»°£º027-86699610 ¾Ù±¨ÓÊÏ䣺58377363@163.com