0  354893  354901  354907  354911  354917  354919  354923  354929  354931  354937  354943  354947  354949  354953  354959  354961  354967  354971  354973  354977  354979  354983  354985  354987  354988  354989  354991  354992  354993  354995  354997  355001  355003  355007  355009  355013  355019  355021  355027  355031  355033  355037  355043  355049  355051  355057  355061  355063  355069  355073  355079  355087  447090 

4.已知向量=(4,6),=(3,5),,则向量等于(   )                        

A.(-  B.(-  C.(  D.(

试题详情

3.集合,则下列结论正确的是     (  )

A.     B.

C.     D.          

试题详情

2. , ,  则tanx =                    (  )

A.      B.    C.      D.

试题详情

1.设集合A=,B=,若,则实数a的可能取值有     (  )  

A.2个     B.3个    C. 4个    D. 5个

试题详情

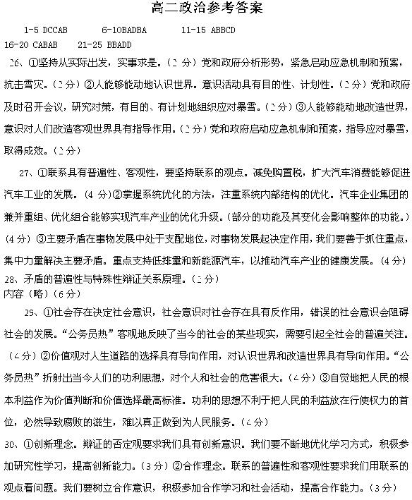
30、(6分)2010年上海世界博览会的举办引起了校园世博热,同学们纷纷上网“逛”世世博。一个世博专题网页引发了某同学的兴趣和思考,他发帖提出了自己的问题。以下是该网页的部分内容。

 “城市,让生活更美好” 是2010年上海世博会的主题,246个国家和国际组织以其特有的方式生动地展现了该主题。中国江苏馆则以“园林+园区=家园”的特色,构建了对世博主题的独特诠释。

发帖:本届世博会倡导的理念有哪些?

跟帖:绿色低碳环保理念

请你再列举两个理念,并依据唯物辩证法原理,结合自身实际谈谈如何践行。

试题详情

29、(12分)自1996年中国公务员考试制度执行至今,考公务员成风,尤其当今,考公务员之风愈刮愈烈。古代确有“学而优则仕”的说法,为官者,百姓之父母也,而当今,这些志在公务员者,有几个是明白这个道理之后才去的,这又怎能做到为人民服务?一个人的人生价值诉求是和整个社会的政治风气、社会风气紧密相连的。天下熙熙皆为利来,天下攘攘皆为利往,而官场就是一面镜子。老子就曾提出过,对贤能者不可给予过多荣誉利禄,这样就会带坏民风,这是很有道理的。

一个人的人生价值诉求是和整个社会的政治风气、社会风气紧密相连的,“公务员热”现象折射出当代人的功利思想,试从历史唯物主义角度分析其危害。

试题详情

28、(8分)在科学发展观的指引下,地处珠三角北部边缘的某市断然告别过去一直沿用的发展模式,大胆地启动主体功能区战略来重新统筹部署全市的新一轮发展大局。他们根据自身不同镇区资源禀赋、区位优势和已有发展水平,走出了一条人口、经济、资源、环境相协调的科学发展新路子。该市探索出的推动区域经济科学发展的新模式,为各地践行科学发展观提供了一个可借鉴参考的样本。目前广东各地正在学习推广该市的做法。

总结该市发展经验并在广东各地推广主要体现什么哲学道理,并阐述该原理内容。

试题详情

27、(12分)国家出台《汽车产业调整振兴规划细则》,其目的是扩大汽车消费,拉动内需.促进我国汽车工业健康发展。到2011年,拟通过兼并重组,使汽车企业集团数量由目前的14家减少到10家以内;加大财政补贴,购置税减免,重点支持低排量汽车和新能源汽车。

   运用唯物辩证法的相关知识,结合材料说明国家是如何调整和振兴汽车产业的?

试题详情

26、(12分)2009年11月8日以来,受冷暖空气共同影响,陕西、山西、河北、河南、湖北等地普降大到暴雪,其中,河北省中南部降雪量之大、持续时间之长均为历史罕见,石家庄降雪创历史纪录。党中央、国务院高度重视,11月12日下午,中共中央政治局常委、国务院总理温家宝赶赴河北受暴雪影响地区指导工作。有关地方和部门紧急启动应急机制和预案,召开会议,分析形势,周密部署,采取各种措施应对暴雪,取得了显著效果。

结合材料,说明党和政府是怎样发挥意识能动作用应对雪灾的?

试题详情

25.在世博园区志愿者队伍中,90%是在校大学生;在城市服务站点志愿者队伍中,l/3以上也是在校学生。世博会将为“海宝一代”健康成长提供一个终身受益的实践舞台。这主要表明

A.对一个人价值的评价主要是看贡献

B.人生价值的实现就在于个人奋斗

C.只有在重大社会历史事件中才能实现人生价值

D.社会提供的客观条件是人们实现人生价值的基

第II卷  非选择题(共50分)

试题详情


同步练习册答案