0  363863  363871  363877  363881  363887  363889  363893  363899  363901  363907  363913  363917  363919  363923  363929  363931  363937  363941  363943  363947  363949  363953  363955  363957  363958  363959  363961  363962  363963  363965  363967  363971  363973  363977  363979  363983  363989  363991  363997  364001  364003  364007  364013  364019  364021  364027  364031  364033  364039  364043  364049  364057  447090 

6.已知三棱柱的侧棱与底面边长都相等,在底面ABC内的射影为的中心,则与底面ABC所成的角的正弦值为

A.         B.          C.        D.

试题详情

5.把曲线按向量平移,得到的曲线方程是

A.         B.

C.         D.

试题详情

4.已知集合,则集合的真子集的个数为

A.3         B.4       C.7       D.8

试题详情

3.等差数列的公差,若的等比中项,则

A.2         B.4       C.6       D.8

试题详情

2.“”是“对任意的正数x”的

A.充分不必要条件       B.必要不充分条件 

C.充要条件             D.既不充分又不必要条件

试题详情

1.下列函数中,有反函数的是

A.      B.   C.    D.

试题详情

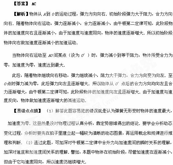
15]如图所示.弹簧左端固定,右端自由伸长到O点并系住物体m.现将弹簧压缩到A点,然后释放,物体一直可以运动到B点.如果物体受到的阻力恒定,则

D.物体从AO的过程加速度逐渐减小

 

试题详情

13]柯受良驾驶汽车飞越黄河,汽车从最高点开始到着地为止这一过程的运动可以看作平抛运动。记者从侧面用照相机通过多次曝光,拍摄到汽车在经过最高点以后的三副运动照片如图2所示,相邻两次曝光时间间隔相等,均为Δt,已知汽车的长度为l,则

A.从左边一幅照片可推算出汽车的水平分速度的大小

B.从左边一幅照片可推算出汽车曾经到达的最大高度

C.从中间一幅照片可推算出汽车的水平分速度的大小和汽车曾经到达的最大高度

D.从右边一幅照片可推算出汽车的水平分速度的大小

[14]如图所示,倾角为θ的斜面A固定在水平面上。木块BC的质量分别为Mm,始终保持相对静止,共同沿斜面下滑。B的上表面保持水平,AB间的动摩擦因数为μ。⑴当BC共同

 

试题详情

7]一个物体从塔顶落下,在到达地面前最后一秒内通过的位移为整个位移的9/25,求塔高(g=10m/s2)。

由①②③解得H=125m

[8]正在与Rm高空水平匀速飞行的飞机,每隔1s释放一个小球,先后共释放5个,不计空气阻力,则(  )

A.这5个小球在空中排成一条直线

B.这5个小球在空中处在同一抛物线上

C.在空中,第1,2两个球间的距离保持不变

D.相邻两球的落地间距相等

[答案] AD

[解析]释放的每个小球都做平抛运动。水平方向的速度与飞机的飞行速度相等,在水平方向做匀速直线运动,在竖直方向上做自由落体运动,只是开始的时刻不同。飞机和小球的位置如图1-15可以看出A,D选项正确。

[9]物块从光滑曲面上的P点自由滑下,通过粗糙的静止水平传送带以后落到地面上的Q点,若传送带的皮带轮沿逆时针方向转动起来,使传送带随之运动,如图1-16所示,再把物块放到P点自由滑下则(  )

A.物块将仍落在Q点

B.物块将会落在Q点的左边

C.物块将会落在Q点的右边

D.物块有可能落不到地面上

[答案] A

[解析]物块从斜面滑下来,当传送带静止时,在水平方向受到与运动方向相反的摩擦力,物块将做匀减速运动。离开传送带时做平抛运动。当传送带逆时针转动时物体相对传送[10] a、b两物体从同一位置沿同一直线运动,它们的速度图象如图所示,下列说法正确的是(  )

A.a、b加速时,物体a的加速度大于物体b的加速度

B.20秒时,a、b两物体相距最远

C.60秒时,物体a在物体b的前方

D.40秒时,a、b两物体速度相等,相距200m

[11] 太阳从东边升起,西边落下,是地球上的自  然现象.但在某些条件下,在纬度较高地区上空飞行的飞机上,旅客可以看到太阳从西边升起的奇妙现象.这些条件是(   )

   A.时间必须是在清晨,飞机正在由东向西飞行,飞机的速率必须较大

   B.时间必须是在清晨,飞机正在由西向东飞行,飞机的速率必须较大

   c.时间必须是在傍晚,飞机正在由东向西飞行,飞机的速率必须较大

   D.时间必须是在傍晚,飞机正在由西向东飞行,飞机的速率不能太大

  [12] 1.如图所示,某质点沿半径为r的半圆弧由a点运动到b点,则它通过的位移和路程分别是(  )

A  0;0    

B  2r,向东;πr

C  r,向东;πr  

D  2r,向东;2r

试题详情

3]经检测汽车A的制动性能:以标准速度20m/s在平直公路上行使时,制动后40s停下来。现A在平直公路上以20m/s的速度行使发现前方180m处有一货车B以6m/s的速度同向匀速行使,司机立即制动,能否发生撞车事故?

[4]如图1-7所示,一人站在岸上,利用绳和定滑轮,拉船靠岸,在某一时刻绳的速度为v,绳AO段与水平面夹角为θ,不计摩擦和轮的质量,则此时小船的水平速度多大?

[5] 一条宽为L的河流,河水流速为v1,船在静水中的  速度为v2,要使船划到对岸时航程最短,船头应指向什么方向?最短航程是多少?

[6] 有一个物体在h高处,以水平初速度v0抛出,落地时的速度为v1,竖直分速度为vy,下列公式能用来计算该物体在空中运动时间的是(    )

[答案] A、C、D。  [解析]本题的正确选项为A,C,D。

平抛运动可分解为水平方向的匀速运动和竖直方向的自由落体,分运动与合运动时间具有等时性。

[易错点点睛]产生错误主要有两个原因。第一是模型与规律配套。Vt=v0+gt是匀加速

试题详情


同步练习册答案