0  428383  428391  428397  428401  428407  428409  428413  428419  428421  428427  428433  428437  428439  428443  428449  428451  428457  428461  428463  428467  428469  428473  428475  428477  428478  428479  428481  428482  428483  428485  428487  428491  428493  428497  428499  428503  428509  428511  428517  428521  428523  428527  428533  428539  428541  428547  428551  428553  428559  428563  428569  428577  447090 

3.在直角坐标系xOy中,已知△AOB三边所在直线的方程分别为x=0,y=0,2x+3y=30,则△AOB内部和边上整点(即横、纵坐标均为整数的点)的总数是                         (   )

    A.95             B.91             C.88             D.75

试题详情

2.原命题:“设>bc”以及它的逆命题,否命题、逆否命题中,真命题共有(   )个

    A.0              B.1               C.2              D.4

试题详情

1.复数等于                                                          (   )

    A               B -             C.I             D -i

试题详情

张嘉贞落魄有大志

张嘉贞落魄有大志,亦不自异,亦不下人。自平乡尉免归乡里,布衣环堵①之中,萧然自得。时人莫之知也。张循宪御史出,还蒲州驿。循宪方复命,使务有不决者,意颇之。问驿吏曰:“此有好客乎?”驿吏白以嘉贞。循宪召与相见,咨以其事积时凝滞者,嘉贞随机应之,莫不豁然。及命表,又出意外。他日,则天以问循宪,具以实对,因请以己官让之。则天曰:“卿能举贤,美矣。朕岂可无一官自进贤耶?”乃召见内殿,隔帘与语,嘉贞仪貌甚伟,神采俊杰,则天甚之。……翌日,拜监察御史。                (选自《大唐新语》        [注]环堵,四周都是墙,常形容居室狭小简陋。

 ①时人莫之知也。            ②咨以其事积时凝滞者。

试题详情

(二)虚词

所 (1)某,而母立于兹。   (2)此人一一为具言闻。   (3) 臣过屠者朱亥   

(4)嬴闻如姬父为人杀。                              

(5) 吾所以待侯生者备矣,天下莫不闻。

(6)所以遣将守关者,备他盗之出入与非常也。

(7)非吾所谓传其道解其惑者也。

(8)石之铿然有声音者,所在皆是也

(9)急趋之,折过墙隅,迷其所在

试题详情

(一)实词

1、乃重岳阳楼,增其旧制      2、内立法度,务耕织,守战之具

3、臣身洁行数十年         4、议法度而之于朝廷

5孙子膑脚,兵法列。        6、是以圣人不期古,不法常可

7、何者,严大国之威以敬也。    8、此地有崇山峻岭,茂林竹;

9、恐名之不立

1 、此四君者,皆明智而忠信    2、足以极视听之娱,信可乐也。   3、今行而无信,则秦未可亲也   4、自可断来信,徐徐更谓之   5、低眉信手续续弹

试题详情

永和九年,岁在癸丑,暮春之初,于会稽山阴之兰亭,修事也。群毕至,少长咸集。此地有______________,______________,________________,映左右。引以为觞曲水,列坐其,虽无丝竹管弦之盛,一觞一咏,_______________________。是日也,­­­­­­­­­______________,_____________。_______________,_______________,所以游目骋怀,足以极视听之娱,可乐也。    夫人之相与,俯仰一世。怀抱,______________;或寄所托,_______________。 ____________ ,_____________,当其欣于所遇,暂得于己,快然自足,不知老将至。及其所既倦,_____________,______________。向之所欣,俯仰之间,已为陈迹,犹不能不以之兴怀。况修短随化,终于尽。古人云:“死生亦大矣!”岂不痛哉!    每览昔人兴感之由,若合一契,未尝不文嗟悼,不能之于怀。________________,________________。后之视今,亦犹今之视昔,悲乎!故列叙时人,录其所述。虽世殊事异,所以兴怀,其致一也。后之览者,亦将有感于斯文。

试题详情

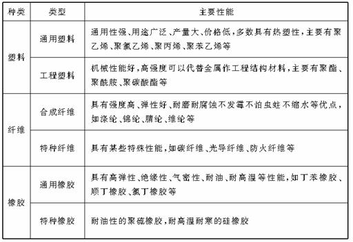
本章内容相对较少,高考的重点是葡萄糖、油脂、氨基酸的结构和性质。但仅以此考查的试题并不多,更多的是将本章知识与烃、烃的衍生物的知识进行综合考查。由于本章内容与日常生活、工农业生产、生物知识联系紧密,从高考命题趋势上来看,本章内容在高考中的比重将会加大,形式也将更加灵活。特别是随着“3+X”综合命题的展开,联系发酵工程等实际、联系人类基因组计划等高科技、联系光合作用及生物体内能量来源等生物科知识都需要本章内容作为切入点,应当引起注意。

在近几年的高考试题中,合成材料的命题大都以合成纤维、橡胶和塑料为背景,和生产实际相结合。主要形式是由一种或几种单体加聚成高分子化合物或由加聚产物反推其单体;二是由一种或几种单体缩聚成高分子化合物或已知高分子的链节求组成的单体。单体是含有-OH、-COOH和-NH2、-COOH的有机物,或类似酚醛树脂的合成,以及根据信息确定失去小分子种类及方式;随着科技的发展,对通用有机高分子材料的改进和推广;与人类自身密切相关、具有特殊功能新型材料的发现;合成材料废弃物的急剧增加带来环境污染问题,即“白色污染”与治理等,都将会成为高考命题的特点。

[例题]玉米芯在稀硫酸作用下水解得到五碳糖C5H10O5(属多羟基醛)。此糖可在酸作

 

用下得到用途广泛的糖醛,其结构简式为                  用糖醛与苯酚在催化剂条件

下加热生成一种类似酚醛树脂的塑料。

(1)写出五碳糖(C5H10O5)生成糖醛的化学方程式:            

(2)写出糖醛与苯酚生成高分子化合物的化学方程式:           

解析:题目给定C6H10O5是多羟基醛,根据所学葡萄糖的结构简式,可推知C5H10O5

结构简式为CH2OH-CHOH-CHOH-CHOH-CHO;再根据该糖在酸作用下水解得

 

进行比较,得出C5H10O5与糖醛C5H4O2相差3H2O,且糖醛成环,分子

内有2个双键,即由C5H10O5分子内消去2个H2O和分子内脱H2O而得到。

苯酚与甲醛生成酚醛树脂的机理是:苯酚中与-OH相邻的碳上的氢与甲醛中的氧结合形成小分子H2O,而苯酚与-OH相邻的碳与甲醛中的碳相连从而构成大分子。仿照这个机理不难写出糖醛与苯酚生成高分子化合物的方程式。

试题详情

5.高分子化合物的合成及其单体的判断方法

(1)合成高分子化合物的基本反应类型--加聚反应和缩聚反应加聚反应包括C==C双键加聚、共轭双键的加聚(如异戊二烯)、不同单体间加聚(如1,3-丁二烯与苯乙烯)。缩聚反应包括酚醛缩聚(如苯酚与甲醛发生缩聚反应生成酚醛树脂)、聚酯类(由二元羧酸和二元醇通过酯化而缩聚成的高分子化合物)、聚酰胺类(由氨基酸或二元羧酸和二元胺通过缩聚反应而生成的高分子化合物)。

因此,按组成和结构,可以把高聚物分为加聚高分子化合物和缩聚高分子化合物。从组成来说,加聚物结构单元的组成跟单体一样,也就是与对应单体所含的原子相同,因为加聚时,无小分子析出。而缩聚物结构单元的组成跟单体的组成不同,也就是比对应单体所含的原子少,因为在缩聚反应过程中有小分子析出。从结构上看,加聚物的主链结构中不含官能团(碳碳双键除外),如等。而缩聚物在主链上含有各种官能团,如锦纶中含有即肽键(官能团)。

(2)高聚物单体的判断方法

判断高聚物是加聚反应产物还是缩聚反应产物。加聚反应产物结构特点是:主链全部是碳原子,且碳原子数是偶数。缩聚产物有官能团失去氢原子或羟基后留下的其他原子,主链中除碳原子外往往有氧原子或氮原子等(酚醛树脂例外)。

加聚产物的单体求解:是由单体加聚成高聚物的逆向推断。方法是若高分子中含有C==C,则以双键为中心,主链的四个碳原子为一单元,其余相邻的2个碳原子为一单元。将每一单元打开的双键返回原处,即得单体。

若是缩聚产物,往往是由-OH与-COOH,或-NH2与-COOH或-OH与-OH经脱水后形成高聚物。反推单体时,只要根据反应原理,把H原子或羟基加在原失去的位置,即可得单体。

试题详情

4.合成材料

试题详情


同步练习册答案