1. (扬州中学09届高三5月模拟18、)下列关于现代生物工程技术的应用,可以实现的是
A.利用基因工程技术可获得符合生产要求的突变植株
B.利用细胞工程技术可以大量制备纯度高的抗流感病毒的抗体
C.利用动物细胞培养或植物组织培养技术,均可获得完整生物体
D.利用细胞工程技术,将两种二倍体植物的花粉进行细胞杂交,可获得二倍体可育植株
(三)胚胎工程的应用
1.体外受精和胚胎的早期培养
(1)卵母细胞的采集和培养:
主要方法:用促性腺激素处理,使其排出更多的卵子,然后,从输卵管中冲取卵子,直接与获能的精子在体外受精。第二种方法:从刚屠宰母畜的卵巢中采集卵母细胞;第三种方法是借助超声波探测仪、腹腔镜等直接从活体动物的卵巢中吸取卵母细胞。采集的卵母细胞,都要在体外经人工培养成熟后,才能与获能的精子受精。
(2) 精子的采集和获能:在体外受精前,要对精子进行获能处理。
(3) 受精:获能的精子和培养成熟的卵细胞在获能溶液或专用的受精溶液中完成受精过程。
(4)胚胎的早期培养:精子与卵子在体外受精后,应将受精卵移入发育培养液中继续培养,以检查受精状况和受精卵的发育能力。培养液成分较复杂,除一些无机盐和有机盐外,还需添加维生素、激素、氨基酸、核苷酸等营养成分,以及血清等物质。当胚胎发育到适宜的阶段时,可将其取出向受体移植或冷冻保存。不同动物胚胎移植的时间不同。(牛、羊一般要培育到桑椹胚或囊胚阶段才能进行移植,小鼠、家兔等实验动物可在更早的阶段移植,人的体外受精胚胎可在4个细胞阶段移植。)
2.胚胎移植
(1)胚胎移植是指将雌性动物的早期胚胎,或者通过体外受精及其它方式得到的胚胎,移植到同种的、生理状态相同的其它雌性动物的体内,使之继续发育为新个体的技术。其中提供胚胎的个体称为“供体”,接受胚胎的个体称为“受体”。(供体为优良品种,作为受体的雌性动物应为常见或存量大的品种。)
地位:如转基因、核移植,或体外受精等任何一项胚胎工程技术所生产的胚胎,都必须经过胚胎移植技术才能获得后代,是胚胎工程的最后一道“工序”。
(2) 胚胎移植的意义:大大缩短了供体本身的繁殖周期,充分发挥雌性优良个体的繁殖能力。
(3) 生理学基础:①动物发情排卵后,同种动物的供、受体生殖器官的生理变化是相同的。这就为供体的胚胎移入受体提供了相同的生理环境。
②早期胚胎在一定时间内处于游离状态。这就为胚胎的收集提供了可能。
③受体对移入子宫的外来胚胎不发生免疫排斥反应。这为胚胎在受体的存活提供了可能。
④供体胚胎可与受体子宫建立正常的生理和组织联系,但供体胚胎的遗传特性在孕育过程中不受影响。
(4) 基本程序主要包括:
①对供、受体的选择和处理。选择遗传特性和生产性能优秀的供体,有健康的体质和正常繁殖能力的受体,供体和受体是同一物种。并用激素进行同期发情处理,用促性腺激素对供体母牛做超数排卵处理。
②配种或人工授精。
③对胚胎的收集、检查、培养或保存。配种或输精后第7天,用特制的冲卵装置,把供体母牛子宫内的胚胎冲洗出来(也叫冲卵)。对胚胎进行质量检查,此时的胚胎应发育到桑椹或胚囊胚阶段。直接向受体移植或放入-196℃的液氮中保存。
④对胚胎进行移植。
⑤移植后的检查。对受体母牛进行是否妊娠的检查。
3.胚胎分割
(1)概念:是指采用机械方法将早期胚胎切割2等份、4等份等,经移植获得同卵双胎或多胎的技术。
(2)意义:来自同一胚胎的后代具有相同的遗传物质,属于无性繁殖。
(3)材料:发育良好,形态正常的桑椹胚或囊胚。(桑椹胚至囊胚的发育过程中,细胞开始分化,但其全能性仍很高,也可用于胚胎分割。)
(4)操作过程:对囊胚阶段的胚胎分割时,要将内细胞团均等分割,否则会影响分割后胚胎的恢复和进一步发育。
|
![]()
1.细胞工程中的一些技术手段的比较
|
细胞工程 |
植物细胞工程 |
动物细胞工程 |
|
基本原理 |
细胞生物学和分子生物学的原理和方法,工程学手段改造细胞 |
|
|
操作水平 |
|
|
|
实质内容 |
改变遗传物质、产生新的性状,获得细胞产品 |
|
|
技术手段 |
植物组织培养技术 植物体细胞融合技术 |
动物细胞培养 动物细胞融合、单克隆抗体制备技术 胚胎移植、核移植等 |
|
理论基础 |
植物细胞全能性、细胞膜的流动性 |
细胞增值、细胞膜的流动性 |
|
诱导手段 |
物理法 离心、振动、电刺激 化学法 聚乙二醇 |
物理 电刺激 化学 聚乙二醇 生物 灭活病毒(灭活仙台病毒) |
|
过 程 |
原生质体的制备(酶解法) 原生质体的融合(物、化法) 杂种细胞的筛选和培养 杂种植株鉴定 |
正常小鼠的处理(注射灭活抗原) 动物细胞融合(物、化、生法) 杂交瘤细胞的筛选和培养 提纯单克隆抗体(特异性强、灵敏度高) |
|
应用 |
白菜-甘兰等杂交植物 |
单克隆抗体的制备(杂交瘤细胞) |
|
意义和用途 |
(1)克服有性远缘杂交不亲和性障碍 (2)培育作物新品种 |
有助于疾病的诊断、治疗、预防 |
2.植物体细胞杂交与动物细胞融合比较
|
|
植物细胞杂交(番茄马铃薯植株) |
动物细胞融合(单克隆抗体制备) |
|
|
过 程 |
第1步 |
原生质体的制备(酶解法) |
正常小鼠的处理(注射灭活抗原) |
|
第2步 |
原生质体的融合(物化法) |
动物细胞融合(物化生法) |
|
|
第3步 |
杂种细胞的筛选和培养 |
杂交瘤细胞的筛选和培养 |
|
|
第4步 |
杂种植株鉴定 |
提纯单克隆抗体(特异性强、灵敏度高) |
|
|
原理/理论基础 |
细胞膜的流动性、植物细胞的全能性 |
细胞膜的流动性、细胞增殖 |
|
|
融合前处理 |
酶解法除去细胞壁:纤维素酶、果胶酶 |
注射特定抗原法免疫处理正常小鼠 |
|
|
促融因子 |
物理法:电刺激、离心、振动 化学法:聚乙二醇 |
物化法:与植物相同 生物法:灭活的仙台病毒 |
|
|
意义和用途 |
(1)克服有性远缘杂交不亲和性障碍 (2)培育作物新品种 |
①制备单克隆抗体 ②有助于疾病的诊断、治疗、预防 |
3.制备单克隆抗体时,为什么要选用B淋巴细胞和骨髓瘤细胞融合形成杂交瘤细胞?
提示:哺乳动物感染抗原后,其体内会形成相应的B淋巴细胞,B淋巴细胞能分泌相应的抗体凝聚或杀死这些抗原。动物在免疫反应的过程中,每一种B淋巴细胞能分泌一种特异性抗体,要想获得大量的特异性抗体,必须使能分泌该单一抗体的B淋巴细胞大量增殖。B淋巴细胞具有产生单一抗体的能力,但不能在体外增殖;骨髓瘤细胞是一种癌细胞,它能在体外培养条件下无限增殖,但不能产生抗体。因此,把一种B淋巴细胞与骨髓瘤细胞进行细胞融合,产生杂交瘤细胞,它会兼有两个亲本细胞的特性──在体外培养条件下能不断增殖,同时能产生出某种特异性的抗体。
4.杂交瘤技术制备单克隆抗体的主要步骤(1)抗原制备;(2)免疫动物; (3)免疫脾细胞和骨髓瘤细胞的制备;(4)细胞融合; (5)杂交瘤细胞的选择培养;(6)杂交瘤细胞的筛选;(7)杂交瘤细胞的克隆化; (8)单克隆抗体的检定;(9)分泌单克隆抗体杂交瘤细胞系的建立;(10)单克隆抗体的大量制备。
5.同种生物精卵结合的保障
卵子透明带上存在精子特异性识别的受体,只允许同种生物的精子与卵子结合。
6.防止多个精子入卵受精的保障
(1)透明带反应:精子穿过放射冠和透明带,在接触卵黄膜的瞬间,会产生阻止后来的精子进入透明带的生理反应,这是防止多精入卵受精的第一道屏障。
(2)卵黄膜封闭作用:精子与卵黄膜接触,精子外膜和卵黄膜融合,精子人卵后,卵黄膜立即发生拒绝其他精子再进入卵内的生理反应,这是防止多精入卵受精的第二道屏障。
7.胚胎移植的时间及要求
(1)牛、羊一般培养到桑椹胚或囊胚,若进行胚胎分割,应选择发育良好、形态正常的桑椹胚或囊胚。对囊胚阶段的胚胎进行分割时,要注意将内细胞团均等分割。
(2)人的试管胚胎可在4个细胞阶段移植。
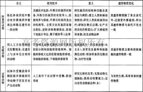
8.转基因动物、克隆动物和试管动物的比较
![]()
![]()
9.几种特殊的生殖方式
![]()
![]()
|
1.(09全国卷Ⅰ4.)下列关于植物体细胞杂交或植物细胞质遗传的叙述,错误的是
A.利用植物体细胞杂交技术可克服生殖隔离的限制,培育远缘杂种
B.不同种植物原生质体融合的过程属于植物体细胞杂交过程
C.两个不同品种的紫茉莉杂交,正交、反交所得F1的表现型一致
D.两个不同品种的紫茉莉杂交,F1的遗传物质来自母本的多于来自父本的
解析:植物体细胞杂交可以用两种不同的植物细胞,从而可克服生殖隔离的限制,植物体细胞杂交的过程,实际上是不同植物体细胞的原生质体融合的过程。紫茉莉枝叶的性状的遗传是细胞质遗传,两个不同品种的紫茉莉杂交,正交、反交所得F1的表现型应与母本一致,F1的遗传物质来自母本的多于来自父本的,因为受精卵中的细胞质几乎全部来自母本。故C错误。
答案:C
2.(09浙江卷1.)用动、植物成体的体细胞进行离体培养,下列叙述正确的是
A.都需用
培养箱
B.都须用液体培养基
C.都要在无菌条件下进行 D.都可体现细胞的全能性
解析:动、植物成体的体细胞进行离体培养都要在无菌条件下进行,动物成体的体细胞离体培养用液体培养基,不能体现细胞的全能性,植物成体的体细胞离体培养不一定用液体培养基,能体现细胞的全能性。故C正确。
答案:C
3.(09江苏卷8.)下列关于哺乳动物胚胎发育和胚胎工程的叙述,正确的是
A.卵裂期胚胎中细胞数目和有机物总量在不断增加
B.胚胎分割时需将原肠胚的内细胞团均等分割
C.胚胎干细胞具有细胞核大、核仁小和蛋白质合成旺盛等特点
D.胚胎干细胞是一类未分化细胞,可从早期胚胎中分离获取
解析:本题考查胚胎干细胞的知识。A选项卵裂期细胞不断分裂但胚胎体积不变,故细胞数目增多但有机物逐渐消耗而减少;B选项中内细胞团是囊胚时期的,不是原肠胚时期的;C选项胚胎干细胞具有细胞核大、核仁比较大而明显的特点。D选项,胚胎干细胞是全能干细胞,是未分化细胞。
答案:D
4.(09山东卷35.)(8分)(生物一现代生物科技专题)
人类在预防与诊疗传染性疾病过程中,经常使用疫苗和抗体。已知某传染性疾病的病原体为RNA病毒,该病毒表面的A蛋白为主要抗原,且疾苗生产和抗体制备的流程之一如下图:
|
|
|
请回答:
(1)过程①代表的是 。
(2)过程②构建A基因表过载体时,必须使用 和
两种工具酶。
|
(4)对健康人进行该传染病免疫预防时,
可选用图中基因工程生产的 所制备的疫苗。
对该传染病疑似患者确诊时,可以疑似患者体内分离病毒,
与已知病毒进行 比较;或用图中的 进行特异性结合检测。
解析:本题以图展示了疫苗的生产和单克隆抗体的制备的过程,考察了中心法则、基因工程、动物细胞工程等现代生物科技。
(1)中心法则中,对于少数的以RNA为遗传物质的病毒,其遗传信息的传递过程需要补充的过程有RNA的逆转录和RNA的复制的过程,图中过程①正代表的是逆转录的过程
(2)基因工程的步骤是:目的基因的提取--构建基因表达载体--导入受体细胞--目的基因的检测和表达,其中构建基因表达载体中需要限制酶来切割以获取目的基因,同时需要相同的限制酶切割运载体以获取与目的基因相同的黏性末端,再通过 DNA连接酶连接目的基因和运载体。
(3)过程③是将瘤细胞与B淋巴细胞融合的过程,获得的叫杂交瘤细胞,其具备了瘤细胞的无限增殖的特性和B淋巴细胞的产生抗体的特性,从而制备单克隆抗体。
(4)本题考察了免疫预防的操作过程,以及欲确诊疑似患者而采取的方法。本题中提示该RNA病毒表面的A蛋白为主要的抗原,故而可选用通过基因工程生产的A蛋白制备疫苗;确诊时为判断该病毒是否为题目中的RNA病毒,可以进行核酸序列的比对,也可以利用单克隆抗体具备特异性,利用抗A蛋白的特异性单克隆抗体通过能否特异性结合判断病毒表面是否有A蛋白的存在进一步进行检测是否为目的RNA病毒。
答案:(1)逆转录
(2)限制性核酸内切酶(限制酶、限制性内切酶) DNA连接酶(两空可以互换)
(3)细胞融合 杂交瘤细胞
(4) A蛋白 核酸(基因)序列 抗A蛋白的单克隆抗体
5.(09四川卷30.)(22分)回答下列Ⅰ、Ⅱ两个小题。
Ⅰ.将小鼠胚胎干细胞定向诱导分化成一种特定的细胞(命名为M细胞),再将M细胞移植到糖尿病模型小鼠(胰岛细胞被特定药物破坏的小鼠)体内,然后小鼠的血糖浓度,结果如图所示(虚线表示正常小鼠的血糖浓度值)。请回答相关问题:(1)实验用的胚胎干细胞取自小鼠的早期囊胚,取出胚胎后一般用 酶将其分散成单个细胞。
(2)根据实验结果可以判定M细胞已具有 细胞的功能。说明判定的理由 。
(3)用胰岛素基因片段做探针,对小鼠胚胎干细胞和M细胞进行检测。请在下表的空格中填上检测结果(用“+”表示能检测到,用“-”表示不能检测到)。
|
用探针检测细胞的DNA |
用探针检测细胞的RNA |
||
|
胚胎干细胞 |
M细胞 |
胚胎干细胞 |
M细胞 |
|
|
|
|
|
上述实验结果表明,胚胎干细胞通过 定向分化为M细胞。
(4)若将M细胞的细胞核移植到去核的卵细胞中,重组细胞能否分化为其他类型细胞?
,请说明理由 。
解析:本题考查的知识点如下:
1.糖尿病的机制
2.细胞的全能性和基因表达的相关知识
1.糖尿病的机制
由于胰岛B细胞受损导致无法合成胰岛素来降血糖,血糖浓度过高随尿排出,导致糖尿病的产生。本题中通过曲线反应了未移植M细胞和移植M细胞下血糖浓度的变化,可见移植M细胞血糖浓度降低,显然M细胞发挥了胰岛B细胞的功能
2.细胞的全能性和基因表达的相关知识
第(4)小问中考查了动物细胞核具有全能性的原因,即细胞核含有该物种所特有的全套遗传物质;第(3)问中通过表格的形式要求学生补充实验的结果,首先学生要明确这里的M细胞是通过小鼠的胚胎干细胞经过细胞增殖、分化而产生的,由于是通过有丝分裂增殖,所以M细胞和胚胎干细胞的DNA是一样的,然而细胞分化的实质为基因的选择性表达,追究到原因就是相同的DNA转录形成了不同的RNA,进一步合成了不同的蛋白质,所以M细胞和胚胎干细胞中的RNA是不一样的,从而在进行DNA探针杂交试验时出现了如表格中显示的杂交结果。
答案:Ⅰ.(12分)
(1)胰蛋白酶
(2)胰岛B
胰岛B细胞分泌的胰岛素是唯一降血糖的激素
(3)
基因的选择性表达(胰岛素基因的表达)
(4)能 细胞核含有该物种所特有的全套遗传物质(细胞核的全能性)
6.(09江苏卷32.)(8分)动物器官的体外培养技术对于研究器官的生理、病理过程及其机制意义重大。下图是一个新生小鼠的肝脏小块培养装置示意图。请回答下列问题。
![]()
(1)肝脏切成小薄片,这有利于肝脏细胞 。
(2)气室中充入5%C02:气体的主要作用是 。
(3)培养液中添加抗生素是为了抑制细菌生长,但要注意选择抗生素的 ,以保证抗生素对肝脏无害。
(4)有机物X有毒性,可诱发染色体断裂。利用上图所示装置和提供的下列材料用具,探究肝脏小块对有机物X是否具有解毒作用。
材料用具:
肝脏小块,外周血淋巴细胞,淋巴细胞培养液,植物凝集素(刺激淋巴细胞分裂);显微镜,载玻片,盖玻片,玻璃皿,滴管;吉姆萨染液(使染色体着色),有机物X溶液等。实验过程:
①在淋巴细胞培养液中加入植物凝集素培养淋巴细胞,取4等份,备用。
②利用甲、乙、丙、丁4组上图所示装置,按下表步骤操作(“√”表示已完成的步骤)。
|
|
甲 |
乙 |
丙 |
丁 |
|
步骤一:加人肝脏培养液 |
√ |
√ |
√ |
√ |
|
步骤二:加入有机物X溶液 |
√ |
|
√ |
|
|
步骤三:放置肝脏小块 |
√ |
|
|
|
上表中还需进行的操作是 。
③培养一段时间后,取4组装置中的等量培养液,分别添加到4份备用的淋巴细胞培养液中继续培养。
④一段时间后取淋巴细胞分别染色、制片。在显微镜下观察 ,并对比分析。若丙组淋巴细胞出现异常,而甲组的淋巴细胞正常,则说明 。
解析:本题考查动物细胞培养的相关知识。(1)把肝脏切成小薄片,有利于肝脏细胞的呼吸代谢,即吸收氧气和营养物质、排出代谢废物(2)气室中充入5%C02的作用是形成碳酸来维持培养液适宜的pH,(3)同时也要注意选择抗生素的种类和数量来抑制细菌生长(4)乙组或丁组没有处理向乙(或丁)组装置中放置肝脏小块作为对照实验,有机物X有毒性,可诱发染色体断裂所以要观察淋巴细胞的染色体形态和数量是否变化。甲组添加肝脏小块淋巴细胞染色体正常,丙组没有添加出现染色体异常,说明肝脏小块对有机物X具有解毒作用,所以甲组正常。
答案:(1)吸收氧气和营养物质、排出代谢废物
(2)维持培养液适宜的pH
(3)种类和剂量
(4)向乙(或丁)组装置中放置肝脏小块 染色体形态和数量 肝脏小块对有机物X具有解毒作用
7.(09辽宁、宁夏卷41)
[生物--选修3现代生物科技专题](15分)
右图为哺乳动物的胚胎干细胞及其分
化的示意图。请回答:
(1)胚胎干细胞是从动物胚胎发育至
_________期的内细胞团或胎儿的_____中分离得到
的一类细胞。
(2)图中分化程度最低的干细胞是______。在体外培养条件下,培养液中加入___因子,可诱导该种干细胞向不同类型的组织细胞分化。
(3) 在机体内,皮肤干细胞分化成皮肤细胞是机体细胞中基因___________的结果。
(4)某患者不能产生正常的白细胞,通过骨髓移植可以达到治疗的目的,骨髓的治疗的实质是将上图的______________细胞移植到患者体内。
(5)若要克隆某种哺乳动物,从理论上分析,上述红细胞、白细胞神经细胞中不能选用作为供体的细胞是成熟的___________,其原因是___________。
(6)若某药物可抑制肝肿瘤细胞NDA的复制,使用该药物可使肝肿瘤细胞停留在细胞周期的______________期。
(7)在制备单克隆抗体过程中的细胞融合阶段,用__________细胞与骨髓细胞融合,经多交筛选最终得到能分泌__________________的杂交瘤细胞。
解析:(1)胚胎干细胞是由早期胚胎或原始性腺中分离出来的一类细胞,囊胚阶段细胞开始分化分为内细胞团和滋养层细胞。
(2)图中分化程度最低的干细胞是胚胎干细胞,全能性最高, 在体外培养条件下,该种干细胞可诱导分化形成不同类型的组织细胞,培养液中加入分化诱导因子。
(3)细胞分化是细胞中基因选择性表达的结果。
(4 ) 骨髓是人体的造血组织,存在造血功能干细胞, 骨髓的治疗的实质是将上图的造
血干细胞移植到患者体内。
(5)克隆某种哺乳动物需要供体提供细胞核,而成熟的红细胞没有细胞核,所以不能作为供体。
(6)细胞周期包括分裂间期和分裂期,分裂间期完成DNA分子的复制和有关蛋白质的合成。
(7)单克隆抗体过程中的细胞融合阶段,用B淋巴细胞与骨髓细胞融合, 交筛选最终得到能分泌一种特异性抗体的杂交瘤细胞。
答案: (1)囊胚 原始性腺细胞
(2)胚胎干细胞 分化诱导
(3) 选择性表达
(4) 造血干
(5)红细胞 细胞中无细胞核
(6)间
(7)B淋巴 特异性抗体
4、单元测试题目(09年高考题+09年模拟题+经典题)
(二)胚胎干细胞
1、哺乳动物的胚胎干细胞简称ES或EK细胞,来源于早期胚胎或从原始性腺中分离出来。
2、具有胚胎细胞的特性,在形态上表现为体积小,细胞核大,核仁明显;在功能上,具有发育的全能性,可分化为成年动物体内任何一种组织细胞。另外,在体外培养的条件下,可以增殖而不发生分化,可进行冷冻保存,也可进行遗传改造。
3、胚胎干细胞的主要用途是:
①可用于研究哺乳动物个体发生和发育规律;
②是在体外条件下研究细胞分化的理想材料,在培养液中加入分化诱导因子,如牛黄酸等化学物质时,就可以诱导ES细胞向不同类型的组织细胞分化,这为揭示细胞分化和细胞凋亡的机理提供了有效的手段;
③可以用于治疗人类的某些顽疾,如帕金森综合症、少年糖尿病等;
④利用可以被诱导分化形成新的组织细胞的特性,移植ES细胞可使坏死或退化的部位得以修复并恢复正常功能;
⑤随着组织工程技术的发展,通过ES细胞体外诱导分化,定向培育出人造组织器官,用于器官移植,解决供体器官不足和器官移植后免疫排斥的问题。
(一)动物胚胎发育的基本过程
1、胚胎工程是指对动物早期胚胎或配子所进行的多种显微操作和处理技术,如胚胎移植、体外受精、胚胎分割、胚胎干细胞培养等技术。经过处理后获得的胚胎,还需移植到雌性动物体内生产后代,以满足人类的各种需求。
2、动物胚胎发育的基本过程
(1)受精场所是母体的输卵管上段。
(2)卵裂期:特点:细胞有丝分裂,细胞数量不断增加,但胚胎的总体体积并不增加,或略有减小。
(3)桑椹胚:特点:胚胎细胞数目达到32个左右时,胚胎形成致密的细胞团,形似桑椹。是全能细胞。
(4)囊 胚:特点:细胞开始出现分化(该时期细胞的全能性仍比较高)。聚集在胚胎一端个体较大的细胞称为内细胞团,将来发育成胎儿的各种组织。中间的空腔称为囊胚腔。
(5)原肠胚:特点:有了三胚层的分化,具有囊胚腔和原肠腔。
(二)动物细胞工程
1. 动物细胞培养
(1)概念:动物细胞培养就是从动物机体中取出相关的组织,将它分散成单个细胞,然后放在适宜的培养基中,让这些细胞生长和繁殖。
(2)动物细胞培养的流程:取动物组织块(动物胚胎或幼龄动物的器官或组织)→剪碎→用胰蛋白酶或胶原蛋白酶处理分散成单个细胞→制成细胞悬液→转入培养瓶中进行原代培养→贴满瓶壁的细胞重新用胰蛋白酶或胶原蛋白酶处理分散成单个细胞继续传代培养。
(3)细胞贴壁和接触抑制:悬液中分散的细胞很快就贴附在瓶壁上,称为细胞贴壁。细胞数目不断增多,当贴壁细胞分裂生长到表面相互抑制时,细胞就会停止分裂增殖,这种现象称为细胞的接触抑制。
(4)动物细胞培养需要满足以下条件
①无菌、无毒的环境:培养液应进行无菌处理。通常还要在培养液中添加一定量的抗生素,以防培养过程中的污染。此外,应定期更换培养液,防止代谢产物积累对细胞自身造成危害。
②营养:合成培养基成分:糖、氨基酸、促生长因子、无机盐、微量元素等。通常需加入血清、血浆等天然成分。
③温度:适宜温度:哺乳动物多是36.5℃+0.5℃;pH:7.2-7.4。
④气体环境:95%空气+5%CO2。O2是细胞代谢所必需的,CO2的主要作用是维持培养液的pH。
(5)动物细胞培养技术的应用:制备病毒疫苗、制备单克隆抗体、检测有毒物质、培养医学研究的各种细胞。
2.动物体细胞核移植技术和克隆动物
(1)哺乳动物核移植可以分为胚胎细胞核移植(比较容易)和体细胞核移植(比较难)。
(2)选用去核卵(母)细胞的原因:卵(母)细胞比较大,容易操作;卵(母)细胞细胞质多,营养丰富。
(3)体细胞核移植的大致过程是:(右图)
![]()
![]()
核移植
胚胎移植
![]()
![]()
(4)体细胞核移植技术的应用:
①加速家畜遗传改良进程,促进良畜群繁育; ②保护濒危物种,增大存活数量;
③生产珍贵的医用蛋白; ④作为异种移植的供体;
⑤用于组织器官的移植等。
(5)体细胞核移植技术存在的问题:
克隆动物存在着健康问题、表现出遗传和生理缺陷等。
3.动物细胞融合
(1)动物细胞融合也称细胞杂交,是指两个或多个动物细胞结合形成一个细胞的过程。融合后形成的具有原来两个或多个细胞遗传信息的单核细胞,称为杂交细胞。
(2)动物细胞融合与植物原生质体融合的原理基本相同,诱导动物细胞融合的方法与植物原生质体融合的方法类似,常用的诱导因素有聚乙二醇、灭活的病毒、电刺激等。
(3)动物细胞融合的意义:克服了远缘杂交的不亲和性,成为研究细胞遗传、细胞免疫、肿瘤和生物生物新品种培育的重要手段。
(4)动物细胞融合与植物体细胞杂交的比较:
|
比较项目 |
细胞融合的原理 |
细胞融合的方法 |
|
用法 |
|
植物体细胞杂交 |
细胞膜的流动性 |
去除细胞壁后诱导原生质体融合 |
离心、电刺激、振动,聚乙二醇等试剂诱导 |
克服了远缘杂交的不亲和性,获得杂种植株 |
|
动物细胞融合 |
细胞膜的流动性 |
使细胞分散后诱导细胞融合 |
除应用植物细胞杂交手段外,再加灭活的病毒诱导 |
制备单克隆抗体的技术之一 |
4.单克隆抗体
(1)抗体:一个B淋巴细胞只分泌一种特异性抗体。从血清中分离出的抗体产量低、纯度低、特异性差。
(2)单克隆抗体的制备过程:
![]()
(3)杂交瘤细胞的特点:既能大量繁殖,又能产生专一的抗体。
(4)单克隆抗体的优点:特异性强,灵敏度高,并能大量制备。
(5)单克隆抗体的作用:
① 作为诊断试剂:准确识别各种抗原物质的细微差异,并跟一定抗原发生特异性结合,具有准确、高效、简易、快速的优点。
② 用于治疗疾病和运载药物:主要用于治疗癌症治疗,可制成“生物导弹”,也有少量用于治疗其它疾病。
专题3 胚胎工程
(一)植物细胞工程
1.理论基础(原理):细胞全能性
全能性表达的难易程度:受精卵>生殖细胞>干细胞>体细胞;植物细胞>动物细胞
2.植物组织培养技术
(1)过程:离体的植物器官、组织或细胞 ―→愈伤组织 ―→试管苗 ―→植物体
(2)用途:微型繁殖、作物脱毒、制造人工种子、单倍体育种、细胞产物的工厂化生产。
(3)地位:是培育转基因植物、植物体细胞杂交培育植物新品种的最后一道工序。
3.植物体细胞杂交技术
(1)过程:
![]()
![]()
![]()
(2)诱导融合的方法:物理法包括离心、振动、电刺激等。化学法一般是用聚乙二醇(PEG)作为诱导剂。
(3)意义:克服了远缘杂交不亲和的障碍。
|
![]()
2、考点解读
本专题内容包括三部分,即《植物细胞工程》,《动物细胞工程》和《胚胎工程》,其中《植物细胞工程》可用2课时教学,《动物细胞工程》可用2课时教学。《胚胎工程》可用2课时教学。
第一节《植物细胞工程》包括两小节:《植物细胞工程的基本技术》和《植物细胞工程的实际应用》。第一小节,是让学生了解最基础的知识──植物细胞工程基本原理和技术,第二小节是让学生了解它的实际应用。第二节《动物细胞工程》包括动物细胞的培养、动物体细胞核移植技术及克隆动物、细胞融合和单克隆抗体四部分内容。
细胞工程是建立在对细胞结构、功能、生理等研究基础上的新技术,在必修模块《分子与细胞》中,学生已学过动植物细胞的结构和功能、细胞的分化和全能性;在必修模块《遗传和进化》中,学生已学过生物变异在育种上的应用;在必修模块《稳态与环境》中,学生学习过人体内环境及免疫的知识,而这些都是学习本专题的知识基础。生物技术各个分支领域是相互渗透、相互促进的。细胞是生物体结构和功能的基本单位,细胞工程中的技术是其他生物工程的基础。例如,细胞工程最主要和基础的技术是动植物细胞的培养技术,而基因工程中受体细胞的培养和筛选,胚胎工程中动物细胞的培养都需要细胞培养的技术。
关于植物组织培养的其他应用,应当参照教材的思路,先介绍生产实践中遇到的问题,说明社会生产的实际需要,再介绍科技人员是如何应用植物组织培养技术解决这些问题的。例如,关于在作物脱毒中的应用,应当先介绍长期进行无性繁殖的作物,易积累感染的病毒,导致产量降低,品质变差,而植物的分生区一般不会感染病毒,用分生区的细胞进行组织培养,就能得到大量的脱毒苗。这样进行教学,一是能够让学生更好地理解先进技术的应用价值,二是能够调动学生的学习兴趣,三是有利于培养学生分析问题、解决问题的能力。植物的组织培养的复习要注意与必修整合(细胞及其代谢;植物激素;其他生物工程等),动物的细胞培养与体细胞克隆的复习要注意注意原理、步骤、方法,细胞融合与单克隆抗体的复习要注意与必修整合(前者:细胞、遗传等;后者:细胞、免疫等);注意技术步骤。
《体内受精和早期胚胎发育》《体外受精和早期胚胎培养》《胚胎工程的应用及前景》三节。本专题在总体内容安排上也体现了胚胎工程的发展脉络。首先对胚胎工程的理论基础──哺乳动物的受精和早期胚胎发育的规律,进行了较深入地讲述,在此基础上介绍了胚胎工程技术。目前,胚胎工程技术中应用较多的是体外受精和胚胎移植技术,因此,可以说它们是胚胎工程技术的基础;胚胎分割技术是继胚胎移植技术后迅速发展起来的技术,方法简单,效率更高;胚胎干细胞的培养不仅是胚胎工程的重要成就之一,它在基础生物学、畜牧学、医学上都有重要的应用价值,是当前研究的热门课题之一。教材基本是按照胚胎工程技术发展的时间顺序对其进行介绍的。
《体内受精和早期胚胎发育》部分是学习本专题的基础。由于义务教育生物课程标准和普通高中生物课程标准的必修部分,都没有明确的要求,这就使这部分内容,显得尤为重要,教学中应予重视。本部分教材主要讲述了哺乳动物的体内受精和早期胚胎发育规律这两部分内容。
关于哺乳动物的受精和早期胚胎发育规律的知识是胚胎工程的理论基础,哺乳动物的受精、精子和卵子发生的过程中的有关减数分裂的内容,学生已在高中生物必修模块中学习过,在此基础上学生能比较容易理解精子和卵子的发生过程。除此之外,学生通过报刊、电视等媒体对“试管动物”、“借腹怀胎”、体外受精、胚胎移植、胚胎干细胞等有关知识也有一定的了解。这些都是学生学习本专题的基础。
胚胎工程与其他专题的联系中的卵母细胞及受精卵的培养、胚胎分割及胚胎干细胞培养等技术与“基因工程”、“细胞工程”等现代生物科技专题有着密切联系,可以说“动物基因工程”、“动物细胞工程”等是胚胎工程的上游技术,而胚胎工程则属于下游技术。
教材中讲述的胚胎工程技术虽然多以家畜为例,但是一旦应用于人类,则会因“借腹怀胎”,“试管婴儿”等问题发生伦理方面的争议,从这个角度来看,本专题与《生物技术的安全性和伦理问题》专题也有着密切的联系。动物胚胎发育的基本过程与胚胎工程的理论基础的复习过程要注意脊椎动物(特别是人类)胚胎发育的基本过程(囊胚期与2整合);根据作用对象的不同落实各类胚胎工程的理论基础(生殖细胞:体外受精,性别控制等;受精卵或早期胚胎:胚胎移植、分割、冷冻等),胚胎干细胞的移植有可能与“生物技术中的伦理问题”整合出题:胚胎工程的应用也可以在提示出现新题境方面出题。
1、考点盘点
|
内容 |
说明 |
|
(1)植物的组织培养; (2)动物的细胞培养与体细胞克隆; (3)细胞融合与单克隆抗体; (4)胚胎工程的理论基础; (5)胚胎干细胞的移植, 胚胎工程的应用 |
说出细胞全能性的含义及其在植物组织培养中的应用 尝试进行植物组织培养,体验植物组织培养技术 简述植物体细胞杂交技术 列举植物细胞工程的实际应用 简述动物细胞培养的过程、条件及其应用 简述动物细胞培养的过程、条件及其应用 简述克隆动物的概念和原理 简述动物细胞融合的方法和过程 说出单克隆抗体的制备过程及其应用 认同细胞学基础理论研究与技术开发之间的关系 关注细胞工程研究的发展和应用前景。 简述生殖细胞的形成过程 说出获取动物胚胎的一般方法 简述动物早期胚胎培养常用的方法及其基本原理 说出胚胎移植技术的概念及其应用 认同理论和技术的发展对胚胎工程的影响 举例说出胚胎干细胞的移植在基础生物学研究、医疗、畜牧业等方面的关注胚胎干细胞的研究对人类社会发展所带来的影响广泛应用及其发展前景 举例说出胚胎工程在畜牧业、医学实践等领域的应用 认同胚胎工程的发展对生产力的促进作用 收集胚胎工程研究和发展方面的资料,提高自己对信息的收集处理以及对问题的探究能力。 |
12.
如图所示,在四面体ABCD中,E、F分别是线段AD、BC上的点,
=
=
,AB=CD=3,EF=
,求AB、CD所成角的大小.
解 如图所示,在线段BD上取一点G,使
=
.连接GF、GE、EF.
![]()
=
=
=
,GE∥AB,且GE=
AB=2,
同理,GF∥CD,且GF=
CD=1,
在△EGF中,cos∠EGF=
=-
,
∴∠EGF=120°.
由GF∥CD,GE∥AB可知,AB与CD所成的角应是∠EGF的补角为60°.
湖北省互联网违法和不良信息举报平台 | 网上有害信息举报专区 | 电信诈骗举报专区 | 涉历史虚无主义有害信息举报专区 | 涉企侵权举报专区
违法和不良信息举报电话:027-86699610 举报邮箱:58377363@163.com