精英家教网> 2026年考点测试卷政治 > 第8页 参考答案

2026年考点测试卷政治

注:目前有些书本章节名称可能整理的还不是很完善,但都是按照顺序排列的,请同学们按照顺序仔细查找。练习册2026年考点测试卷政治答案主要是用来给同学们做完题方便对答案用的,请勿直接抄袭。

用户反馈

×

版本太老

答案不全

图片不清晰或被遮挡

图片排序混乱

其他原因

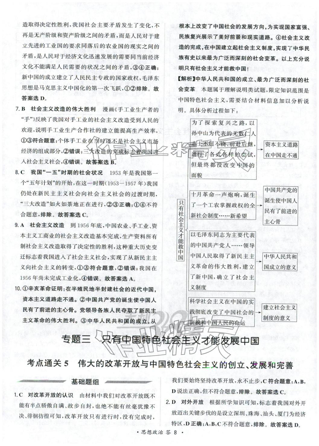
2026年考点测试卷政治 第8页