0  342050  342058  342064  342068  342074  342076  342080  342086  342088  342094  342100  342104  342106  342110  342116  342118  342124  342128  342130  342134  342136  342140  342142  342144  342145  342146  342148  342149  342150  342152  342154  342158  342160  342164  342166  342170  342176  342178  342184  342188  342190  342194  342200  342206  342208  342214  342218  342220  342226  342230  342236  342244  447090 

25. ______ herself with other girls, she feels she is quite lucky.

A. Comparing    B. Compared       C. To compare      D.Being compared

试题详情

24.- Lovely weather, isn’t it?

  - Yes, a bit hot, ______.

A. although      B. but              C. though               D. yet

试题详情

23. Canada has vast areas of wilderness, from the Arctic north, _______ average winter temperatures are usually -20 0C, to the border with the USA in the south, _______ is said to be the longest border in the world not defended.

A. which, where  B. whose, which  C. where, where  D. where, which

试题详情

22.. Garter Druse ______ his being selected for the important task to his courage,devotion and knowledge of the area.

A. led            B. owed            C. devoted         D. contributed

试题详情

第一节 单项填空(共15小题;每小题1分,满分15分)

从A、B、C和D四个选项中,选出可以填入空白处的最佳选项,并在答题卡上将该项涂黑。

21. ______ Flying Luxury Hotel of Tomorrow is ______ huge 400-ton aircraft without wings.

A. /, a           B. The, a           C. The, the         D. A, a

试题详情

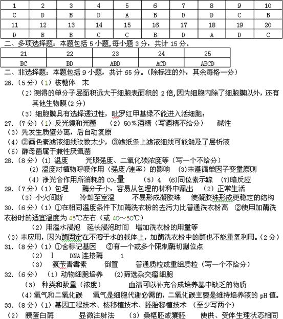
胚胎冷冻保存    (4) 乳腺生物反应器  无性

34.(10分) ⑴①滴加一定浓度的秋水仙素溶液,能抑制纺锤体形成,染色体将不再运动,(1分)说明染色体的运动是由于纺锤丝牵引(1分) ②滴加一定浓度的秋水仙素溶液,能抑制纺锤体形成,染色体仍能运动(1分)说明染色体的运动不是由于纺锤丝的牵引(1分)

①可行(1分)。因为低温能够影响酶的活性(或纺锤丝的形成、着丝点的分裂),使细胞不能正常进行有丝分裂(合理解释)。(1分)

②其一,该实验要观察活细胞染色体的运动(1分),因此不能解离(和漂洗);(1分)

其二,缺少对照组(1分),应添加一组不加秋水仙素的对照组。(1分)

试题详情

34.(10分)植物细胞有丝分裂的过程中,染色体在细胞中的位置不断地发生变化。那么是什么牵引染色体的运动呢?某同学对该问题进行了实验探究。

实验假设:染色体的运动是由于纺锤丝的牵引

实验方法:破坏纺锤丝

实验材料和用具:相差显微镜(可连续观察活细胞一个分裂期的染色体变化)、洋葱、盖玻片、载玻片、吸水纸、滴管、广口瓶、清水、一定浓度的秋水仙素溶液等。

方法步骤:

(1)培养洋葱根尖

(2)切取根尖2~3mm,并对它进行解离、漂洗和染色。

(3)将洋葱根尖制成临时装片,并滴加一定浓度的秋水仙素溶液,使根尖处于秋水仙素溶液中,在相差显微镜下用一个分裂期时间观察染色体的运动情况。

根据该同学的实验设计

(1)请你预测实验现象及实验结论:

①实验现象               实验结论               

②实验现象               实验结论                 

(2)请你回答下列问题:

①实验中如果选用低温代替秋水仙素破坏纺锤丝,你认为是否可行?试说明理由。

                           

②该同学设计的实验步骤有两处明显的错误,请指出错误所在,并加以改正。

                           

                             

 

 
15.(15分)                        
 
                               
 
                               
 
                               
 
                               
 
                               
 
                              
 
16.(15分)(1)                       
 
                               
 
                               
 
                               
 
(2)                         
 
                               
 
                               
   
                               
 
(3)             
                   
                   
 
                   
 
                   
 
                               
 
 
 
参考答案

试题详情

33.(8分)随着科学技术的发展,人们可以根据人类的需求来改造生物的性状,在许多领域取得了可喜的成果,下图是利用奶牛乳汁生产血清白蛋白的图解,根据下图回答:

(

(1)在此工程过程中涉及到的现代生物技术主要有:_____________________________

(2)由①到③需用______________处理分散,②导入单细胞常用方法是________________。

(3)当⑤发育到      时期时,是移植到⑥体内的最佳时期。在胚胎移植过程中,供、受体动物选择好后,要用激素进行同期发情处理的原因是________________________,以保证移植的胚胎能够继续正常发育。分割后的胚胎可以使用_____________________技术使胚胎移植不受时间和地域的限制。

(4)利用转基因动物乳汁生产生物产品的方法称为_________________,培育该转基因动物的过程属于     生殖。

试题详情


同步练习册答案