0  350251  350259  350265  350269  350275  350277  350281  350287  350289  350295  350301  350305  350307  350311  350317  350319  350325  350329  350331  350335  350337  350341  350343  350345  350346  350347  350349  350350  350351  350353  350355  350359  350361  350365  350367  350371  350377  350379  350385  350389  350391  350395  350401  350407  350409  350415  350419  350421  350427  350431  350437  350445  447090 

13. 函数有极大值又有极小值,则a的范围是     

试题详情

12. 考查正方体的六个面的中心,从中任意选出三个点连成三角形,再把剩下的三个点也连成三角形,则所得的两个三角形全等的概率为_________.

试题详情

11. 在中,已知60°,8::5,面积为,其周长为__________.

试题详情

10. 设数列是首项为1公比为3的等比数列,把中的每一项都减去2后,得到一个新数列的前n项和为Sn,对任意的,下列结论正确的是

A.,且

B.,且

C.,且

D.,且

第Ⅱ卷(非选择题 共100分)

试题详情

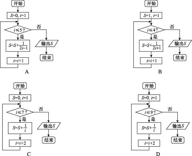
9.张老师给学生出了一道题,“试写一个程序框图,计算”发现同学们有如下几种做法,其中有一个是错误的,这个错误的做法是 

试题详情

8.在中,CD是AB边上的高,,则

A.      B.

C.       D.

试题详情

7. 一个直棱柱被一平面截去一部分所得几何体的三视图如图,则几何体的体积为

A.8cm3     B.9cm3     C.10cm3     D.11cm3

试题详情

6. 设满足            (   )

A.有最小值2,最大值3     B.有最小值2,无最大值

C.有最大值3,无最小值     D.既无最小值也无最大值

试题详情

5. 已知向量,若,则的值为      (  )

A.     B.    C.     D.

试题详情

4.甲、乙两名同学在5次体育测试中的成绩统计如茎叶图所示,若甲、乙两人的平均成绩分  别是,则下列结论正确的是   (  ) 

A.;乙比甲成绩稳定     

 B.;甲比乙成绩稳定

C.;乙比甲成绩稳定    

D.;甲比乙成绩稳定

试题详情


同步练习册答案