0  353358  353366  353372  353376  353382  353384  353388  353394  353396  353402  353408  353412  353414  353418  353424  353426  353432  353436  353438  353442  353444  353448  353450  353452  353453  353454  353456  353457  353458  353460  353462  353466  353468  353472  353474  353478  353484  353486  353492  353496  353498  353502  353508  353514  353516  353522  353526  353528  353534  353538  353544  353552  447090 

31.(12分)下图是雌激素分泌及作用机制模式图。请结合所学知识及图中有关信息,回答问题。

    

(1)结构A是   ,结构C是     ;结构A、B、C中具有神经传导和激素分泌双重功能的是    。物质b是    ,物质e是    

(2)过程①通过的方式是     ,细胞质受体、核受体与细胞膜上受体的物质属性及功能相似,因此,细胞质受体和细胞核受体的物质成分是    ,导致细胞质受体和细胞核受体差异的直接原因是      

(3)若将物质e导入其他高等动物细胞中,结果其他高等动物细胞也能合成相同的物质f,这一现象说明         

(4)如果C细胞分泌甲状腺激素,那么靶细胞能否为垂体细胞?     ,试从细胞结构的角度说明理由。               

(5)d与e彻底水解后的所得物质差异是       

试题详情

30.(15分)物质A是中学化学里常见的烃的衍生物,C是由若干个A分子相互加成生成的。下图是以A为出发点进行的一系列转化关系,且已知:

(1)C的结构简式_________________;

(2)实验室检验A中官能团的使用的试剂及反应条件_________________________________;

(3)上述反应除①外属于加成反应还有_____________;

(4)写出由D→E化学方程式:____________________________________________;

(5)与H分子式相同,满足三个条件①只含两种常见的官能团;②含一个-CHO;③不属于酯也不属于醚的同分异构体的种数:______种;

(6) B与G按2:1反应生成的物质I的名称是______________(填选项):

A、乙酸乙酯  B、乙二酸二乙酸   C、乙二酸二乙酯   D、二乙酸乙二酯

(7)写出符合下列三个条件①与I分子式相同;②只属于羧酸;③分子结构中含有一个手性碳原子(一个碳原子如果连接4个不同的原子或原子团,该碳原子叫手性碳原子)的所有同分异构体的结构简式:_____________、_____________、_____________(视情况填满或不填满或增加空格);

试题详情

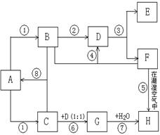
28.(15分) 下列框图中A、B、C、D、E、F、H均是中学里常见的物质,框图反映的是它们之间相互转化的关系图。其中有的反应物或生成物省略了;A是盐类物质且其中含有空间构型是正四面体的离子,A受热分解生成B、C物质; B、C、D是气体,D是非金属单质;反应③是在工业生产上有重要用途的反应;物质E是中学常见的中性干燥剂。

(1)H的结构式______________(2分);

(2)C的分子构型________________(2分);

(3)写出C+D→G+…(1:1)的化学方程式:_______________(3分);

(4) B的浓溶液与F反应的离子方程式:________________(3分);

(5) C气体能否用E来干燥(2分)?____________

(填写“能”或“不能”)

(6)在实验室制得C的化学方程式是(2分): _________________。

29.(15分)(1)环境专家认为可以用金属铝将水体中的NO转化为N2,从而清除污染。该反应中涉及的粒子有:H2O、Al、OH、Al(OH)3、NO、N2,请将各粒子分别填入以下空格内(不用配平)。 该反应过程中,还原剂与氧化剂的物质的量之比为      

(2)我国首创的海洋电池以海水为电解质溶液,电池总反应为:4Al+3O2+6H2O=4Al(OH)3。电池正极的电极反应式为      ;正极材料采用了铂网,利用铂网为正极的优点是     。 (3)已知:4Al(s)+3O2(g)=2Al2O3(s)  △H=-2834.9kJ/mol

Fe2O3(s)+C(s)= CO2(g)+2Fe(s)  △H=+234.1kJ/mol

C(s)+O2(g)=CO2(g)  △H=-393.5kJ/mol

写出铝与氧化铁反应的热化学方程式       

(4)将一定质量的钠铝合金置于水中,合金全部溶解,得到20ml pH=14的溶液,然后用2mol/L盐酸滴定,可得沉淀质量与消耗的盐酸体积关系如右图:则反应过程中产生氢气的总体积为    L(标准状况)。

试题详情

27.(15分)无氧铜广泛用作音响器材、真空电子器件、电缆生产制造的金属材料,无氧铜材料含氧超标会造成真空电子构件失效,仍是国际上制造业的工艺技术难题。一般所说的铜中含氧,实际上指的是含有Cu2O。已知:

①CuO高温灼烧时分解生成Cu2O和O2。 

②Cu2O与Cu均为红色固体。  

③酸性条件下Cu2O能发生岐化反应:Cu2O+2H+ =Cu+Cu2++H2O。 

某化学兴趣小组对一份铜样品粉末展开探究。为了确定样品中是否含有Cu2O,小组同学设计了如下两个方案:

方案I:称得干燥坩埚的质量为m g,取红色试样置于坩埚中称得总质量为n g,在空气中高温灼烧至质量恒定,最后称得坩埚和试样的总质量为p g。

(1)进行方案I中实验还缺少的仪器是_______________;编号是6的仪器名称是____________;

在坩埚里装入了样品后,但没有灼烧前,按照由下向上的顺序要安装和使用的仪器是:____-____-____-____-____-____ -____ (写仪器编号,视情况填满或不填满或增加空格)。

在方案I中,若确认红色试样中含有Cu2O,则m、n、p应符合的数学关系为:____________________。

方案Ⅱ:按下图装置进行实验。

(2)为使方案Ⅱ科学、合理、安全,请在两个虚线框里画出必要的装置并注明装置里所装的药品;实验中装置A开始反应后,在给B的硬质试管加热前,正确的操作是:_________ (填选项)。

A、关a,开b,通一会儿氢气就可以,再加热试样;

B、开a,开b,通一段时间氢气后关a,再加热试样;

C、开a,关b,通一段时间氢气后关a且同时开b,再加热试样。

(3)请你设计一个尽可能简单的实验方案确定该样品中是否含有Cu2O(用文字叙述清楚): ________________________________________________________________________。

试题详情

26.(21分)如甲图所示,A、B为水平放置的平行金属板,板间距离为d,在A、B间加上如乙图所示的随时间t变化的交变电压u.在t=0 时一质量为m、带电量为q的负电荷P,以初速度沿A、B两板的中心线进入电场, P刚好从B板下边缘平行于B板飞出电场,此过程中P只有一次到达A板且刚好与A板不相碰(不计P的重力,P从进入电场开始至到达A板和从A板到达B板的过程中,电压只改变一次).求:

(1)带电粒子在电场中运动时加速度大小

(2)图中交变电压u改变的时刻t1、t2的表达式

(3)两平行板的长度L

试题详情

25.如图甲所示,长为L、质量为M=2m的长木板静止在光滑的水平面上,质量为m的滑块以初速度滑上长木板,滑块离开木板时的速度为=

(1)求滑块离开木板时木板的速度和此过程中产生的内能Q

(2)现将木板由上到下分成两块,并对接粘连在一起成木板C(如图乙所示),滑块与C之间的动摩擦因素还和原来一样,让滑块仍以初速度滑上长木板,求滑块在C上滑行的距离S

试题详情

24.(15分)在电荷相互作用中,相距为r、电荷量Q1、Q2的两异号点之间的电势能EP=-(规定无穷远处为电势零点).电子绕氢原子核运动时,其总能量等于动能和电势能之和(元电荷用e表示).

(1)电子绕氢原子核运动轨道半径为r1=r0时,求电子的动能和氢原子的总能量(用k、e、r0表示)

(2)电子从半径为r2=4r0的轨道跃迁到半径为r1=r0的轨道时,辐射光子的频率为多少?

试题详情

23.(10分)实验室中现有器材如下:

 电池E,电动势约6V,内阻约1Ω

电压表V1:量程30V,内阻rl约为30kΩ

电压表V2:量程3V,内阻r2约为3kΩ;

电压表V3:量程2.5V,内阻r3约为2.5kΩ;

电阻箱R1:最大阻值9999.9Ω、阻值最小改变量为0.1Ω;

滑动变阻器R2:最大阻值为50Ω;

电键S,导线若干。

要求用如图所示的电路测定电压表内阻。

(1)用此电路可以精确测量所给三块电压表中哪几块的内阻?              

(2)实验中,你除了要读出电阻箱的阻值R1外,还需要读出       ,用所测数据表示待测电压表内阻的计算公式是          。(写出能测的所有电压表内阻公式)

试题详情

22.(8分)为了探究加速度与力的关系,使用如图所示的气垫导轨装置进行实验.其中G1、G2为两个光电门,它们与数字计时器相连,当滑行器通过Gl、G2光电门时,光束被遮挡的时间△t1、△t2都可以被测量并记录.滑行器连同上面固定的一条形挡光片的总质量为M,挡光片宽度为D,光电门间距离为s,牵引砝码的质量为m。回答下列问题:

(1)实验开始应先调节气垫导轨下面的螺钉,使气垫导轨水平,在不增加其它仪器的情况下,如何判定调节是否到位?答:                       

(2)若取M=0.4 kg,改变m的值,进行多次实验,以下m的取值不合适的一个是     

A.m1=5 g      B. m2=15 g       C.m3=40g      D.m4=400 g

(3)在此实验中,需要测得每一个牵引力对应的加速度,其中求得的加速度的表达式为:     (用△t1、△t2、D、S表示)

试题详情

21.如图所示,M是一小型理想变压器,其接线柱a、b接在电压u =314sin314t V的正弦交流电源上,变压器右侧电路为一火警报警系统原理图,其中R2为用半导体热敏材料制成的传感器,其电阻随温度的升高而减小;电流表A2为值班室的显示器,用来显示通过R1的电流;电压表V2用来显示加在报警器上的电压(报警器未画出);R3为一定值电阻.当传感器R2所在位置出现火警时,以下说法中正确的是(   )

A.A1的示数不变,A2的示数增大

B.A1的示数增大,A2的示数减小

C.V1的示数增大,V2的示数增大

D.V1的示数不变,V2的示数减小

第Ⅱ卷 (非选择题  共174分)

试题详情


同步练习册答案