0  353944  353952  353958  353962  353968  353970  353974  353980  353982  353988  353994  353998  354000  354004  354010  354012  354018  354022  354024  354028  354030  354034  354036  354038  354039  354040  354042  354043  354044  354046  354048  354052  354054  354058  354060  354064  354070  354072  354078  354082  354084  354088  354094  354100  354102  354108  354112  354114  354120  354124  354130  354138  447090 

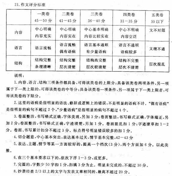
21.作文(50分)

   天这样蓝  树这样绿

   生活原来可以

   这样的安宁和美丽                 --席慕容《禅意(之二)》

   只要你用心发现,生活里必然有让你为之心动久久回味的美丽。请以“生活原来这样美丽”为题,写一篇作文。

要求:(1)文体:记叙文。

   (2)提倡以自己的生活、故事、体验为原型写作。

   (3)600字左右。

   (4)文中不得出现真实的人名。

试题详情

3.默写古诗文名句,并在括号内的横线上填写相应的作者、篇名。(20分)

  ①相见时难别亦难,___________________。            (李商隐《无题》)

  ②___________________,到乡翻似烂柯人。     (刘禹锡《___________________》)

  ③江山代有才人出,___________________。          (_________《论诗》)

  ④___________________,绿柳才黄半未匀。          (杨巨源《城东早春》)

  ⑤___________________,食之不能尽其材,鸣之而不能通其意。  (_______《马说》)

  ⑥临风一唳思何事,___________________。            (白居易《池鹤》)

  ⑦翅湿沾微雨,___________________。       (葛天民《___________________》)

  ⑧孔子自述生平,说道:“其为人也,_________________,________________,不知老之将至云尔。”

  ⑨___________________,往来无白丁。            (刘禹锡《陋室铭》)

  ⑩俱怀逸兴壮思飞,___________________。     (李白《___________________》)

  ⑩浊酒一杯家万里,___________________。         (___________《渔家傲》)

  ⑩夕阳西下,___________________。           (马致远《天净沙·秋思》)

  ⑩在这叫喊声里一一__________________________!在这叫喊声里,乌云听出了愤怒的力量、热情的火焰和胜利的信心。                (高尔基《海燕》)

试题详情

2.下面的句子中每旬都有两个错别字,把它们找出来填入表中并改正。(4分)

   ①他高产、稳产,显示出炉火纯清的功力,短篇小说,中篇小说,源源而出,无限地丰富多彩,无不精斟绝妙,令人叹为观止。

   ②在人生的终点上,我们最好能含笑地说:我虽然错过的很多很多,却毕竟把握住了最关健最美好的,这样,“错过”便仿佛是碧绿的叶片,把一生中“收获”的七彩鲜花印衬得格外明艳。

试题详情

1.根据汉语拼音写出汉字。(4分)

  ①充______pèi    ②分______qí   ③干______zào   ④jiǎo______幸

试题详情


同步练习册答案