0  114399  114407  114413  114417  114423  114425  114429  114435  114437  114443  114449  114453  114455  114459  114465  114467  114473  114477  114479  114483  114485  114489  114491  114493  114494  114495  114497  114498  114499  114501  114503  114507  114509  114513  114515  114519  114525  114527  114533  114537  114539  114543  114549  114555  114557  114563  114567  114569  114575  114579  114585  114593  447090 

8、将响鼓的鼓面用手一按,响声立即就消失了,下列原因中正确的是(   ) 

A.声波传到鼓内去了             B.鼓面停止了振动

C.鼓的振动变快了              D.以上说法都不对

试题详情

7、在操场上上体育课,体育老师发出的口令,近处的学生听到了,而远处的学生没有听清楚,其原因是(   )

A.远处学生听到的声音响度小      B.老师发出的声音音色不好

C.老师发出的声音频率低        D.远处学生听到的声音振动幅度大

试题详情

6、日常生活中使用的液化石油气是在常温条件下,用什么方法使它成为液体贮存在钢罐里的( )

A、降低温度   B、熔化    C、压缩体积   D、凝华

试题详情

5、控制噪声是城市环保主要项目之一,下列哪一种措施不能减弱噪声 (    )

A.市区内禁止机动车鸣笛    B.减少二氧化碳气体的排放

C.在汽车的排气管上装消声器  D.在城市街道两旁种草植树

试题详情

4、在如下图所示的图文对应关系中正确的是           (   ) 

 

 

 

 

 

试题详情

3、一次外出旅游,小明和小华坐在同一竹筏上进行顺流漂流,此时小明相对于哪个物体是静止的(    )

 A、河岸   B、小华   C、河岸边的树    D、迎面驶来的竹筏

试题详情

2、关于误差,下列说法中,错误的是(    )

 A、测量值与真实值间的差异叫做误差   B、误差与错误一样,都是可以避免的

 C、测量工具越精密,误差就可以更小   D、用多次测量求平均值的方法可以减少误差

试题详情

一、单项选择题

1、下列关于声现象的说法中,正确的是(   )

A.声音可以在真空中传播      B.声音由物体振动产生的

C.声音不能在空气中传播     D.声音在各种介质中的速度一样快

试题详情

0.2A×R0+4V = 0.5A×R0+0.5W/0.5A

解得 R0 = 10 Ω

将两个定值电阻R1、R2并联在电压为U的电源两端,R1消耗的功率为P1,R2消耗的功率

 

 

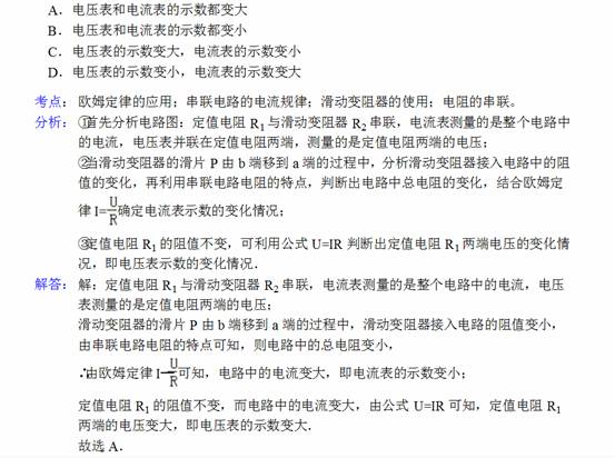
如图所示的电路中,电源电压恒定,R1为定值电阻.闭合开关S,滑动变阻器R2的滑片P由b端移到a端的过程中,下列说法正确的是( )

同学们,最后老师给大家补充几个在中考考卷里面极易出现的细节问题。

汽油机是热机的一种,汽油在气缸内燃烧时将 化学 能转化为 内 能如图所示是四冲程汽油机工作状态示意图,由图可以看出,此时它正处在 做功 冲程.

考点: 内燃机的四个冲程。

专题: 应用题;图析法。

分析: 汽油机一个工作循环有四个冲程,分别是吸气、做功、压缩和排气,其中只有做功冲程对外做功,在做功冲程中,燃料的化学能转化为内能,而内能又转化为机械能,带动飞轮转动做功.

解答: 解:汽油机是热机的一种,汽油在气缸内燃烧时将化学能转化为内能;从图中可以看出,火花塞点火和活塞向下移动的特点,可以判断这个冲程是做功冲程.故答案为:化学;内;做功.

点评: 该题考查了内燃机的四个冲程,要求学生对每个冲程的特点、能量转化等情况十分

熟悉才能顺利解答.

在下列“温度随时间变化”的图象中,能反映晶体凝固特点的是( )

考点: 晶体的熔化和凝固图像。

专题: 图析法。

分析: (1)晶体和非晶体的重要区别,晶体和非晶体有没有一定的熔点和凝固点.

(2)通过图象中是否有不变的温度,首先可判断出是晶体还是非晶体,然后再根据物态变化之前温度逐渐上升还是逐渐下降判断是熔化还是凝固.

解答: 解:根据图象可知,C、D选项没有温度保持不变的直线,所以将CD不是晶体,因

此排除;

图象A不断吸收热量,在某段过程中温度保持不变,是晶体熔化图象.

图象B不断放出热量,在某段过程中温度保持不变,是晶体的凝固图象.

综上分析,只有选项B符合题意.

故选B.

点评: 根据图象是否有不变的温度判断是晶体还是非晶体,然后根据温度不变之前的温度

升高还是降低判断是熔化图象还是凝固图象.

 

试题详情

13、频率单位换算:1兆赫=106赫兹,1千赫=1000赫兹

九年级上册物理书107页和九年级下册物理书108页也有相关单位换算

考点十三:液体压强与深度的关系(2分)

同一液体,液体的压强与液体的深度有关(物体距离液体表面的深度)

不同密度的液体,同一深度物体所受压强不同,密度大的压强大

将一只装满水的溢水杯放在水平桌面上,如图(甲)所示,此时杯底对桌面的压强为p;

若将一石块用细线系着缓慢放入杯底,有一部分水溢出,稳定后如图(乙)所示,此时

杯底对桌面的压强为p1,则p1 〉 p(选填“>”、“<”、或“=”);如果改用

小木块轻轻放在图(甲)的溢水杯中,也有一部分水溢出,稳定后如图(丙)所示,此

时杯底对桌面的压强为p2,则p2 = p(选填“>”、“<”、或“=”).

考点十四:实验题:天平的使用、温度计、量筒的使用、二种测密度的方法(关于实验室各

种器材材的度数一般年年都会考到6分左右)

天平使用注意事项:参照书本

量筒度数一般读凹液面,水银凸液面(书本上三种错误的度数造成偏大偏小的误差要谨记)

温度计的原理:测温液体的热胀冷缩(电线冬天紧夏天松也是热胀冷缩)

二种测密度的方法:

方案一:①天平测出空烧杯质量②烧杯中倒入适量液体测出总质量③将烧杯中液体倒入量筒

测得体积④计算

方案二:①天平测得烧杯和液体的总质量②将烧杯中的液体倒入一小部分进入量筒测得体积

③天平测出烧杯内剩余的液体的质量④计算

方案一测得密度会比实际偏小,原因在于量筒中会有液体剩余,计算的液体实际体积偏小

考点十五:摩擦起电,正负电荷的判断,吸附物体的判断(2~4分左右)

正电荷:玻璃棒摩擦丝绸后的玻璃棒

负电荷:橡胶棒摩擦毛皮后的橡胶棒

会判断物体带电:实际考试中要注意微小不带电物体都可以被正负电荷的物体吸引,但是如

物体带电则同性相斥,异性相吸;如题意不明,注意两种结果,带某种电荷或不带电都可以

被异种电荷吸引。

考点十六:作图:平面镜成像、凹凸镜的光线问题、右手螺旋定则、重点压力及摩擦力、杠

杆的力臂、支点及动力阻力、电器接线准则、磁场(初中作图题10分肯定是从这里面出现

的)

平面镜成像需注意:其实就是数学的关于一条直线对称

凹凸镜一定要注意会聚与发散、另外焦点必须满足光的可逆性

画力的示意图一定要找准物体的重心

电器接入的准则:左零右火上地、火线接开关电器接零线

磁场从N到S(地球的方位的南北极与地球磁场南北极相反)

考点十七:杠杆的原理及运用(1~2)

现实生活中的省力杠杆:开瓶器、理发剪子,剪刀,老虎钳,指甲钳,撬棍,压水井手柄, 费力杠杆:镊子,筷子,铡刀等

省力则费距离、费距离则省力

考点十八:物体运动与动能、重力势能的转换(2~4)

抛出铅球运动过程中:上升过程中动能转化为重力势能,最高点时重力势能最大,动能最小;降落过程中重力势能减小,动能增加;落地时重力势能为最小

考点十九:常见数据的运用:光速、声速,电磁波可用于移动通信,一定要会读数:(量筒、直尺、天平、特殊电阻箱、温度计)

考点二十:比热容(1~2分)

白天,海水比沙滩处温度低,夜晚沙滩比海水温度低是因为水的比热容比沙大

考点二十一:电学的实验题(肯定会考一题年年都考的实验)这里老师推荐大家回去一定要看的题目。

九上83页 (经常考) 探究影响导体电阻大小的因素 原理:电阻大小与导体长度成正比与

导体横截面积成反比

九上93页 探究通过导体电流与电压电阻关系 原理:电阻不变,电流与电压成正比

电压不变,电流与电阻成反比

九下10页 近几年灯泡功率经常出现在预测卷中,这里老师也把它作为考点一定回去要看

测量灯泡功率 原理: 欧姆定律I=U/R

九下13业 探究影响电流热效应的因素 原理;焦耳定律Q=I^2Rt

注:以上实验方法都是”控制变量法”,做实验题时务必搞清楚实验目的

考点二十二:定滑轮、动滑轮及滑轮组(10分,按照南京近五年计算题不离功压强滑轮电阻的模式看今年,考虑到近几年南京唯独12年漏掉滑轮计算题的几率,所以希望大家今年还是要注意。)

滑轮组要会判断绳子,明白定偶动奇的意义

要会计算机械效率、有用功和总功

用滑轮组提物体需要计算机械效率时,考虑外物的作用有用功必须用物体上升的实际高度X物体的重力;总功用绳子一端的拉力X绳子移动的距离、

小明家新买的房子准备装修,为了将水泥从地面送上楼,他在楼上安装了一个滑轮组,所用的滑轮每只2Kg,每次将一袋50Kg的水泥提升5m.(不计绳重和摩擦,g取10N/Kg)求:

(1)每袋水泥受到的重力大小;

(2)每次做的有用功;

(3)滑轮组的机械效率.

考点二十三:关于力学的实验题:摩擦力、杠杆、滑轮、牛顿第一定律(基本可以说这也是必考的一道题目)(5)

参照书上的图

考点二十五:液体的沸腾及物体的升华与凝华(4~10 如遇实验题则比重高)

沸腾需要的条件:继续加热、达到沸点(温度持续升高最后不变)(气泡沸腾前有大变小,沸腾后由小变大。这一点可不掌握)

考点二十六:电学必然会出现滑动变阻器、电流表、电压表(关于滑动变阻器的题型肯定跑不掉)

考点二十八:力、压强、电压与电阻(去年我们给学生推荐作为重要考点,而且南京已经连着四年计算考察了压强,今年我们依旧推荐给同学的重心要放到电学上去)如图所示的电路中,R0为定值电阻,R为滑动变阻器.当滑动变阻器两端电压为4V时,通过的电流为0.2A,此时滑动变阻器接入电路的阻值是多大?改变滑动变阻器接入电路的阻值,当电流为0.5A时,滑动变阻器消耗的功率为0.5W,则定值电阻R0的阻值是多大?

R = U/I = 4V/0.2A = 20 Ω 根据电源电压不变 IR0+U=I’R0+P/I’

试题详情


同步练习册答案