0  256081  256089  256095  256099  256105  256107  256111  256117  256119  256125  256131  256135  256137  256141  256147  256149  256155  256159  256161  256165  256167  256171  256173  256175  256176  256177  256179  256180  256181  256183  256185  256189  256191  256195  256197  256201  256207  256209  256215  256219  256221  256225  256231  256237  256239  256245  256249  256251  256257  256261  256267  256275  447090 

2、集合,,则 (  )

  A.     B.    C.        D.

试题详情

1、若z是复数,且 (为虚数单位),则z的值为 (  )

  A.     B.   C.     D.

试题详情

40.(34分)山西省地处华北西部的黄土高原东翼。因居太行山之西而得名。又称“三晋”。山西人文资源和矿产资源都非常丰富。依据图文资料和所学知识回答下列问题。  

材料一山西平遥古城的票号是中国金融发展史上的重要里程碑。乾隆年间,晋商开始  兴办票号,一度执金融之牛耳,并影响中国金融业近一个世纪,作为中国现代各式银行的鼻  祖--日升昌,对中华民族金融事业的推动作用功不可没。辛亥革命后,日升昌票号走向表落。

材料二

图15

(1)请根据材料一并结合所学,回答明清时期商业韵特点。(8分)

(2)请根据材料一、二并结合所学,分析影响明清商业发展的原因。(6分)

 

读图15,回答(3)、(4)题。

  (3)分析图示地区聚落形成的自然条件。(4分)

  (4)说出图示地区两种主要环境问题,选择其中一种说出其形成原因。(6分)

                               图16

   乔家大院位于山西省祁县乔家堡村,充分体现了我国清代民居建筑的独特风格,具有相当高的观赏、科研和历史价值,被专家学者恰如其分地赞美为“北方民居建筑的一颗明珠”。从有形到无形,它的建筑风格中不仅体现了乔家曾经的繁荣也融入了晋商文化中对于“信”“义”“利”的完美诠释,得到山西众多行业和领域的认可,已经入围中国世界文化遗产预备名单。我国政府高度重视中国文化遗产保护事业,从法律法规、经费投入、科研教育、交流合作等多方面采取措施,推动民族优秀文化的传承。

   (5)结合文化生活内容,谈谈中国民族文化遗产保护的意义。(10分)

试题详情

39.(23分)今年地震灾害频发,造成了巨大的人员伤亡和财产损失,抗震救灾显得尤为

重要。依据图文资料和所学知识回答下列问题。

   北京时间2010年1月13日加勒比岛国海地发生里氏7.0级地震,震源位于图14中的▲处,首都太子港及全国大部分地区受灾情况严重,造成11 3万人丧生。北京时间2010年2月27日,智利第二大城市康塞普西翁发生里氏8.8级特大地震,震源位于地下55公里处,造成723人死亡。

(1)图14中震源集中分布在哪个范围?(3分)  材料中显示海地震级比智利小,但灾情远比智利严重,除去海地政府无所作为外,还有哪些原因?(3分)

   (2)海地地震发生后,得到各方关注,根据下表中的情况,说明采取的主要方法并说明

理由。(4分) 

情况
方法
理由
就在部门想及时全面地了解灾情,为救灾做好信息收集。
选择的“3S”技术是:
     ①      
      ②    
学生了解灾区状况,关注时事热点,积累各种资料。
选择地域联系方式:
     ③      
      ④    

   材料一  《南方周末》报刊对海地地震灾情严重的评价:“食物、饮水、医药无一不缺,此外,海地还缺一个政府”。

   材料二二十世纪著名史学家、国学家钱穆指出:“能创建优良的政治制度来完成其大

一统之局面,且能维持此大一统之局面历数千年之久而不败……直到今日,我们拥有这样一个广土众民的大国家,举世莫匹,这是中国历史之结晶品,是中国历史之无上成绩。”

(3)依据材料并结合所学评价中国古代中央集权制度。(4分)

   为了和谐世界的梦想,中国警察走进了海地,走上了维护世界和平的国际大舞台。然而,一场突如其来的灾难夺走了八位优秀警察的生命。2010年1月19日,联合国秘书长潘基文说:“8位中国警官为海地的和平献出了生命,为联合国的维和事业作出了宝贵的贡献。……联合国将铭记并继续推进他们的崇高事业。”他们是中华民族的优秀儿女。对于他们的奉献和牺牲,祖国人民、海地人民、世界人民永远不会忘记。他们的人生虽然短暂,但价值永恒。

(4)运用人生价值的相关知识谈谈八位维和警察的人生为什么是价值永恒的人生?(9分)

试题详情

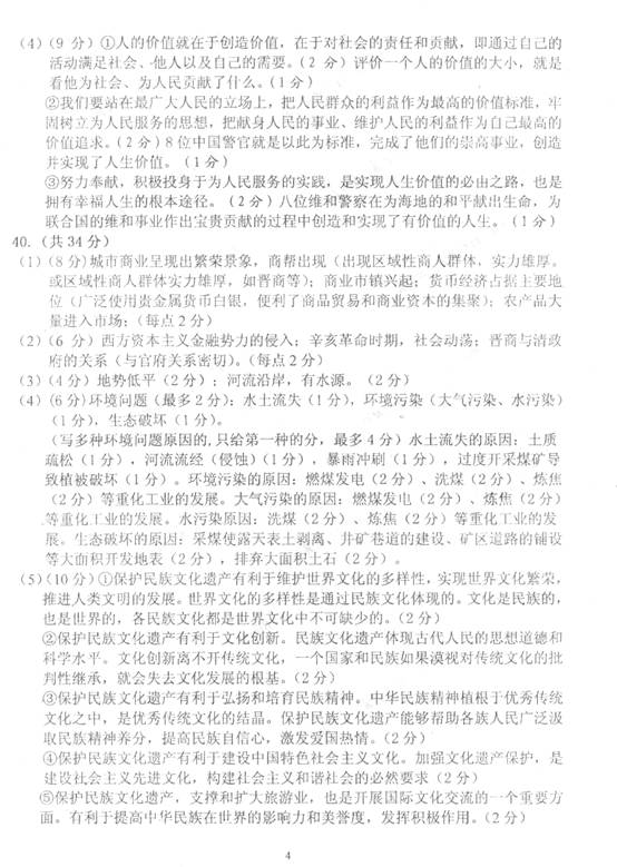
38.(33分)2010年2月12日,春节团拜会上,温总理一句“我们所做的一切,都是为了让人民生活得更加幸福、更有尊严”,温暖人心无数,引发海内外热议如潮。

   (1)提高居民收入是“要让人民过上有尊严的生活”的应有之义。结合材料分析我国在

分配方面存在的问题并给出相应的解决办法。(12分)

分配现状
存在问题
解决方法
案例一 2009年城镇人均收入为17175元,农村地区为5153元,城镇收入比为3.33比1。
(请勿在此处答题)
(请勿在此处答题)
案例二 居民收入占全国民收入的比例,1995年为51.4%、2007年为39.7%。
(请勿在此处答题)
(请勿在此处答题)
案例三 电信等垄断行业职工平均工资是其他行业职工的2到3倍,加上其他差异,实际收入差距为5到10倍。
(请勿在此处答题)
(请勿在此处答题)
案例四 由于社会保障强制性不足,在城镇就业人员中,养老、医疗保险参保率仅为62%和60%。农民工的参保水平低。
(请勿在此处答题)
(请勿在此处答题)

(2)政府如何行使好人民赋予的权力是当前全社会比较关注的热点。孟德斯鸠说:“要防止滥用权力,就必须以权力约束权力。把统治者关进笼子,才能使他只能为社会造福无法达到个人目的”;全国人大代表孟学农说:“权力必须关在笼子里,晒在阳光下。”

根据材料回答:为什么“政府权力必须关在笼子里”?(9分)

   (3)2009年11月27日,中共中央政治局召开会议,会议认为,今年是新世纪以来我国

经济社会发展最为困难的一年,也是我们砥砺奋进、经受严峻考验的一年,中国经济不但全年“保八”,而且回升远远领先于发达国家和其他新兴经济体。面对历史罕见的国际金融危机严重冲击和自然灾害频发等困难和挑战,坚持把保持经济平稳较快发展作为经济工作的首要任务,全党全国全力做好保增长、保民生、保稳定各项工作,我国经济回升向好趋势不断巩固,经济社会发展取得显著成效。

结合材料运用矛盾分析方法说明如何正确对待近两年中国经济发展中的问题。(12分)

试题详情

37.(34分)人文精神是世界思想文化领域的瑰宝,其产生和发展经历了漫长的发展过程,

对人类社会产生重要影响。

   (1)研究希腊文明的法国著名学者韦尔南道出了希腊哲学诞生的秘密:“哲学是城邦的

女儿。”请用所学知识阐释这句话。并说出这一时期孕育出的一个新的思想流派(名称、核

心观点)(10分)

(2)材料一不同历史时期的两座教堂

  材料二佛罗伦萨大教堂的最大成就是创新,如大穹顶不用支柱,椭圆形,建筑材料较轻,空心的内外两层,采光充分,等等。它解决了穹顶跨度大的难题,这个高大的圆穹顶相当醒目,形成佛罗伦萨的中心,人们形容它是意大利文艺复兴的“春汛”、“报春花”。

   根据材料一、材料二并结合所学,分析佛罗伦萨大教堂“是意大利文艺复兴的‘春汛’、

‘报春花’”所体现出的核心思想。(4分)

(3)德国宗教改革家马丁·路德曾说:“最后,上帝怜悯,我开始认识到,上帝的公正正在于通过信仰上帝会以怜悯之心用正义来辩护我们……此时,我感到我全然获得了新生,举步跨过洞开的天门进入天堂。”这反映出马丁·路德的主要思想是什么?这一思想是如何体现人文主义色彩的?(4分)

   材料三启蒙运动是在新的历史条件下对文艺复兴运动的延续,是人文主义精神的继续弘扬。它不仅为资产阶级革命作了舆论准备,而且为人类社会创造了宝贵的精神财富。从19世纪六七十年代开始,启蒙思想陆续传入中国,成为推动中国社会变革的思想资源。

(4)请列举出启蒙思想影响美国的具体表现。并指出所体现的启蒙思想是什么?(8分)

(5)结合所学历史知识,谈谈中国的新文化运动与法国启蒙思想的关系。(8分)

试题详情

36.(36分)读图13“福建省年等降水量分布图”,回答下列问题。

   (1)描述福建省年降水量的空间分布特征,并分析其形成原因。(10分)

   (2)读图并结合所学知识,分析福建省地理环境对河流特征的影响。(8分)

   (3)福建省是中国的茶叶大省,在那里有着浓郁的喝茶之风,茶楼、茶馆、茶店随处可见,成为当地一道亮丽的风景线。武夷岩茶中的大红袍、铁观音享誉中外。阐述形成这种特色地域茶文化的原因。 (6分)

     (4)2010年3月,十一届全国人大三次会议上,两会代表热议“海西经济”。海西经济区是指以福州、厦门为中心,以闽东南为主体的台湾海峡西部海域与陆地。结合图文信息,分析海西经济发展的有利条件。(6分)

   (5)说出福建省可开发利用的主要能源(至少写出3个),并提出今后在能源开发利用中应注意的问题。(6分)

试题详情

35.对新自由主义的看法下列正确的是

A.新自由主义是对凯恩斯主义的发展  

B.新自由主义根治了资本主义“滞胀”现象

C.新自由主义一般都坚持“经济人”假设 

D.新自由主义在美国获得成功

第II卷  (非选择题共160分)

试题详情

34.著名作家路遥说:“只有不丧失普通劳动者的感觉,我们才有可能把握社会历史的进

   程主流,才有可能创造出来真正有价值的艺术品。”材料启示我们

   ①文学创作必须植根于广大人民群众才能汲取丰富的营养

   ②文学创作具有继承性和发展性  

   ③社会实践是文学创作的基本要求  

   ④文学创作源于艺术家的灵感

   A.①③④             B.①②④          C.①②③          D.②③④

试题详情

33.2010年上海世博会会徽图案以中国汉字“世”字书法创意为形,寓意三人合臂相拥,状似美满幸福、相携同乐的家庭,也可抽象为“你、我、他” 广义的人类,表达了世博会“理解、沟通、欢聚、合作”的理念。世博会会徽的设计体现了

A.意识是大脑特有的机能  

B.意识活动具有客观实在性

C.意识活动具有相对独立性  

D.意识是客观存在的主观映象

试题详情


同步练习册答案