0  283530  283538  283544  283548  283554  283556  283560  283566  283568  283574  283580  283584  283586  283590  283596  283598  283604  283608  283610  283614  283616  283620  283622  283624  283625  283626  283628  283629  283630  283632  283634  283638  283640  283644  283646  283650  283656  283658  283664  283668  283670  283674  283680  283686  283688  283694  283698  283700  283706  283710  283716  283724  447090 

(五)请写出实验原理(3分)

30.(18分)研究发现沙漠中的某种蝗虫有两种类型:一种是孤独生活的,一种是结群的。前者反应迟钝、夜色飞行,不会给人类带来灾难;后者在大白天结成蝗群,数量可达几十亿只,在其迁移途中,可以吃掉数以吨计的地面植被。

  (1)大部分时间里,沙漠中植被稀少,蝗虫最好的生活方式是分散生活。当有大量雨水,植物骤然生长,蝗虫会随之大量繁殖。当干旱来临,蝗虫们不得不聚成一大群,围绕正在缩减的食物来源,以此维持生命,这说明引发蝗灾的主要非生物因素是  

  (2)研究中发现,10株紧密生长在一起的植物中能会触发蝗虫的合群性,但10株分散的植物却不能。这表明蝗虫从孤立性到合群性的突变除了因为蝗虫种群数量暴增外,还与作为蝗虫食源的植物的           (种群特征)有关

  (3)长期以来,直接采用杀虫剂灭蝗是人类首选的方法,但现在人们对此治蝗方法表示怀疑,请你给出相关理由:                

  (4)科学家蝗虫的孤立性与合群性行为从视觉,嗅觉等方面进行深入研究。请你对下面有关的实验设计方案进符补充并作出简要分析。

实验步骤:

第一步:选择两只生长发育状况相同孤立性雌蝗虫,编号1、2;另选两只生长发育状况相同的孤立性雌性蝗虫,编号3、4,备用。

第二步:分别用视觉、嗅觉两种刺激进行实验。

将编号l的蝗虫置于密闭透明玻璃容器中,容器外放置编号3蝗虫,记作A组;将     ,记作B组。 

第三步:观察并记录A.B组蝗虫的反应。

预期实验结果及结论;

①A与B均表现出较明显的合群化行为,证明视觉,嗅觉两种刺激都具有效的合群化触发机制;

         ;③       ;④      

     问题探讨:上述试验方案能否达到试验目的?请简述理由。

31.(22分)现已查明支配人类ABO血型中的A、B抗原基(IA基因、IB基因)定位在第9号染色体上,H抗原的基因(H基因)定位在第19号染色体上。ABO血型系统的形成与有关基因的关系如下图1所示。1952年在印度孟买发现一个血型奇特的家系,如下图2所示。请据此分析回答有关问题:

  (1)从免疫遗传学分析,红细胞膜的血型抗原物质是一种____分子,镶嵌于    中。

  (2)从分子遗传学分析,IA基因的直接作用是通过__      __和_    __过程,控制      的合成,从而能促使H物质转变为A抗原。

  (3)根据ABO血型的遗传规律,可判断亲子关系,如O型血的母亲有一个A型血的孩子,则该孩子的生物学父亲不可能的血型是         

  (4)根据ABO血型的遗传规律,可推测:

①图2家系中,Il基因型为____,Ⅱ7基因型为____,Ⅲ9基因型为____;

②一对基因型分别为HhIAi和HhIBi的父母,生出Oh型孩子的几率是     

  (5)若将人类“治疗性体细胞克隆”技术用于白血病人的骨髓移植,如患者是A型血(HHIAi),提供卵母细胞的女性是AB型血(HHIAIB)的,则骨髓移植成功后患者的血型是     型。

试题详情

(四)设计一张表格用于记录实验数据(4分)

试题详情

(三)设计实验:

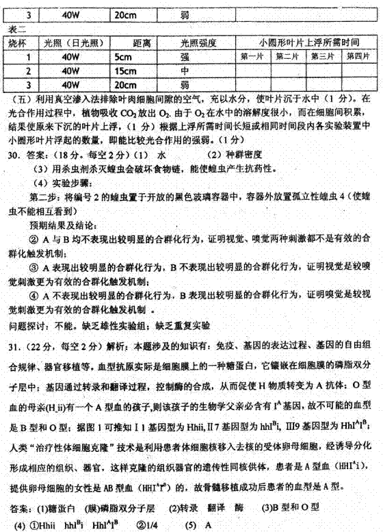
A.材料用具:打孔器、40W台灯数台、200ml烧杯数只、绿叶(如菠菜叶片)、2% NaHCO3、水溶液、注射器、秒表等。

B、实验方案讨论:(4分)

  (1)根据上述材料用具,在“探究光照强弱(如强、中、弱三种光照)影响光合作用强度”实验中,怎样控制光照强弱?____                  

  (2)怎样鉴定光合作用强度大小?                      

C、完成方法步骤:(3分)

  (1)敢生长旺盛的绿叶,用直径为lcm的打孔器打出小圆形叶片30片(注意避开大的叶脉)。

  (2)将小圆形叶片置于注射器内,并让注射器吸人清水,待排出注射器内残留的空气后,用手堵住注射器前端的小孔并缓缓拉动活塞,使圆形叶片内的气体逸出。这一步骤重复几次。

  (3)将内部气体逸出的小圆形叶片,放入________处盛有清水的烧杯中待用。这样的叶片因为细胞间隙充满了水,所以全部都沉到水底

  (4)取3只小烧杯,分别倒入20ml             

  (5)分别向3只小烧杯中放入10片小圆形叶片,然后分别对这3个实验装置进行强、中、弱三种光照。

  (6)观察并记录相关的实验数据。

试题详情

(二)作出假设:光照强度强光合作用强度大,光照强度弱光合作用强度小。

试题详情

(一)提出问题:光照强弱会影响光合作用强度

试题详情

38.(28分)围绕当前的“三农”问题,某校高二(1)班同学开展了一次研究性学习活动,通过网络等渠道,他们搜集到以下材料: 

    材料一:随着我国城镇化发展,农村生产力提高,大批农民工涌入城市,其中,上世纪80、90年代出生的农民工,如今被称为新生代农民工,他们怀揣着全新的生活诉求和绚丽的青春梦想,在既陌生又熟悉的城市里打拼着。他们的“寻梦”历程并不顺畅:就业、社会保障、技能培训、权益维护、子女入学……现实与梦想之间的一道道鸿沟一时难以逾越。

    材料二:党的十七大提出了实行城乡按相同人口比例选举人大代表的要求。从2008年上半年开始,全国人大常委会法工委会同有关方面组成调研组,对城乡按相同人口比例选举人大代表涉及的问题,深入分析、反复论证。2010年3月8日,全国人大常委会副委员长王兆国在说明修改选举法的必要性时明确表示,实行城乡按相同人口比例选举人大代表的客观条件已经具备。

    材料三:同学们对新世纪以来中共中央关于“三农”问题的七个“一号文件”做了比较研究,并进行了总结。如下表所示:

次别
年份
主要内容
第一个
2004
集中强调了农民增收问题
第二个
2005
提高农业综合生产能力
第三个
2006
提出推进社会主义新农村建设的若干意见
第四个
2007
提出发展现代农业目标
第五个
2008
切实加强农业基础建设,进一步促进农业发展农民增收
第六个
2009
促进农业稳定发展农民持续增收
第七个
2010
加大统筹城乡发展力度,进一步夯实农业农村发展基础
研究结论
这七个中央“一号文件”始终围绕着加强“三农”工作的主线,适应了新世界中国农村改某发展的需要;在指导思想和总体要求上,一脉相承、不断递进;在政策安排和工作部署上,有机衔接、深化创新;总结了被实践证明是成熟的重要认识,反映了农村改革的历史进程和前进步伐。“一号文件”的发出,充分调动了农民的积极性,促进了农村建设和农业生产发展。

    请你根据收集到的材料参与探究并回答如下问题:

  (1)探究活动中,同学们对新生代农民工现实与梦想之间的矛盾展开了热烈讨论。请你结合经济生活相关知识,就政府在保障新生代农民工与城市人同等权益方面提出合理化建议。(8分)

  (2)同学们普遍认为人大代表选举实行城乡同票同权意义重大。请从政治生活角度,谈谈你的认识。(12分)

  (3)通过比较研究,同学们普遍认为新世纪出台的七个“一号文件”既突出主线,又各有侧重;既一脉相承,又不断创新,是解决“三农”问题的根本指针,各地都应结合本地的实际认真落实,加快推进社会主义新农村建设进程。请你运用生活与哲学的知识,分析中央七个“一号文件”的出台与实施是如何体现矛盾分析法的?(8分)

试题详情


同步练习册答案